| Passwort vergessen?
Sie sind nicht angemeldet. |  Anmelden

Sprache auswählen:

Wumpus Gollum Forum von
Wumpus Welt der (alten) Radios
Sie sind nicht angemeldet.
 Anmelden

SAQ-Ferritstabantenne mal anders und schräge Versuche
 1
 1
13.01.26 17:51
basteljero 

500 und mehr Punkte

13.01.26 17:51
basteljero 

500 und mehr Punkte

SAQ-Ferritstabantenne mal anders und schräge Versuche

Moin,
Kaum war der Rahmen für den mobilen Empfang fertiggestellt,
(https://www.wumpus-gollum-forum.de/forum...7&thread=24)
förderte die Online-Recherche eine U-Boot-Antenne zu Tage, es fanden sich dazu noch einige
deklassifizierte NRL-Reporte.

Trotz des förmlichen Charakters konnte man sich nicht verkneifen, eine Anekdote hineinzuschreiben:

Zitieren:
USS Hardhead "Wir sind jetzt auf 46m Tiefe und gehen auf Periskop-Tiefe".
-lange Pause-
Zerstörer : "Bitte wiederholen Sie"
USS Hardhead "Wir sind jetzt auf 46m Tiefe und gehen auf Periskop-Tiefe".
-Pause-
Verstanden (?)
(https://apps.dtic.mil/sti/trecms/pdf/AD0321515.pdf)


Um herauszufinden, wie eine Ferritstabantenne unter solch schrägen Verhältnissen empfängt,
wurde nochmal eine hergestellt.

Dazu die naheliegende "Idee", die Leistung (SNR) dadurch zu verbessern, indem der Stab gleichzeitig
als abgestimmter Anpassungs-Übertrager für eine große 1-Windungs-Schleife benutzt werden kann.
Funktioniert ja hervorragend auch auf Mittelwelle, wenn man einen größeren Rahmen an die eingebaute
Ferritstabantenne lose koppelt. In den alten Goniometer-Peilanlagen wurden ebenfalls große Empfangsspulen
benutzt. "Der beste HF-Verstärker ist...
"


Und wurde im Philips BX 430 A-10 selbst bei kleinen 1-Windungs-Empfangsspulen mit Erfolg angewendet.
In der "Philips technical review" vol.16, Jan 1955 ist das im Artikel
"INDUCTIVE AERIALS IN MODERN' BROADCAST RECEIVERS" beschrieben (Suchbegriff Netz), mit Bild
der HF-Transformatoren mit Ferroxcube-Stabkernen

Ein vorhandener 12cm-Stab brachte schon mal im Innenbereich überraschend gute Empfangsleistung,
aber bei sehr schwachen Signalen zeigte sich die Überlegenheit des größeren Rahmens.



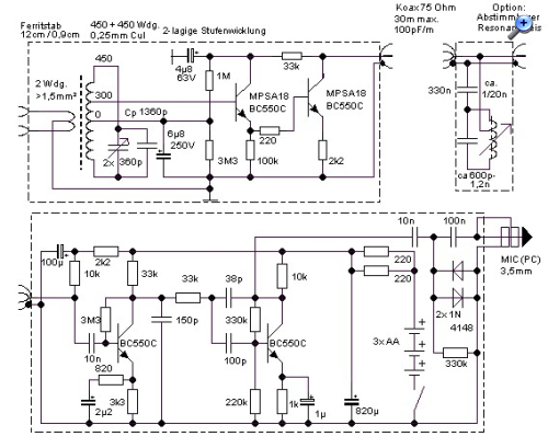
Mit kapazitätsarmer 2- lagiger Stufenwicklung (50 Windungen/Stufe) konnte eine 3dB-Bandbreite
von unter 80 Hz erzielt werden, weniger war bisher nur mit großen Schalenkernen möglich.
(https://www.wumpus-gollum-forum.de/forum...7&thread=15)

Der Stab ist in PVC-Rohr eingeschlossen, auf diesem ist die Primär-Wicklung mit nur 2 Windungen
aufgebracht.
Mittig auf Masse. Abschirmung außen durch warm in das PVC eingelegte Drähte.



Die extreme Übersetzung verringert die Frequenzerhöhung beim Anschluss der Empfangsloop sehr,
man könnte auch ohne Drehko arbeiten, wenn man auf Abstimmung auf RDL-Frequenz verzichtet.
Da aber ein Luftdrehko rumlag, wurde der verbaut, von 15,4 kHz bis 18,9 kHz kann abgestimmt werden.
Die Phasenlage der Ferritstab-Spule zur Empfangs-Schleife wurde mit einer kleinen Lopp festgestellt und
markiert.

Schaltung:
Die Schaltung für den Rahmen wurde etwas verändert, ein zusätzlicher Transistor sorgt für die
Impedanzwandlung, da der Resonanzwiderstand des Kreises sehr viel höher ist.

Die Tonaufnahme im Anhang zeigt das Signal einmal mit und ohne angeschlossene 12m² Loop

Vergleich Empfang Innen - Außenbereich
Das SNR lag nach dem panoramic-SDR v.098 bei etwa 27dB, wenn RDL so richtig aufdreht
(oder die Bedingungen sehr günstig sind), geht das bis auf 35 dB hoch.
Der Rahmen im Wohnzimmer (Flachbau mit Betondecke) bringt den gleichen Pegel,
das SNR ist aber um satte 10 dB schlechter, was man auch deutlich hört beim Umstecken der
Antennen.


Abschätzung SNR Außen.
Nach einem gefundenen Report liegt das SNR von kleinen abgestimmten Spulenantennen oder
Ferritstabantennen mehr oder weniger unter dem Hintergrund-Pegel.
(USA. 25kHz, 2 kHz Bandbreite , Güte 12,5)
Daher ist mein kleinster Rahmen für SAQ ein 40cm-Rahmen.
https://www.wumpus-gollum-forum.de/forum...d=22&page=2

Test:
Ferritstabantenne in Blechkasten im Außenbereich.
RDL Pegel -40 dB / ohne Signal -60 db
Ferritstabantenne frei liegend:
RDL-Pegel -33 dB ohne Signal -55dB

Der zusätzliche Resonanzkreis war mit seiner Dämpfung von etwa 10 dB eingeschaltet, ohne
angeschlossene Antenne liegt der Rauschpegel (Vorverstärker + Soundcard) bei - 65 dB

----

Fazit:
Auch mit einem kurzen Ferritstab lässt sich aus einer SAQ-Behelfsantenne eine sehr selektive und leistungsfähige
Empfangsantenne bauen, wenn eine große Empfangsschleife passend ankoppelt.
Die Empfangs-Schleife ist unkritisch und schnell hergestellt, man braucht ja nur zwei Aufhängepunkte,
deren gedachte Verbindungslinie in Richtung Grimeton zeigt.

Ohne Schleife ist das Ganze etwas "auf Kante" genäht.

Gruß
Jens

Zuletzt bearbeitet am 18.01.26 23:04

Datei-Anhänge
AT317-Ferritsntenne-Anwendungsbeispiele_2026-01-13 .jpg AT317-Ferritsntenne-Anwendungsbeispiele_2026-01-13 .jpg (53x)

Mime-Type: image/jpeg, 186 kB

12cm Ferritstab-Übertrager_Rohbau ohne Primärwicklungen_volle Auflösung.jpg 12cm Ferritstab-Übertrager_Rohbau ohne Primärwicklungen_volle Auflösung.jpg (55x)

Mime-Type: image/jpeg, 927 kB

Test_mit Schleife Außen_Skizze_2026-01-13.jpg Test_mit Schleife Außen_Skizze_2026-01-13.jpg (62x)

Mime-Type: image/jpeg, 217 kB

Vergleich RDL 18140 kHz mit und ohne Empfangsschleife_2026-01-13.mp3 Vergleich RDL 18140 kHz mit und ohne Empfangsschleife_2026-01-13.mp3 (55x)

Mime-Type: audio/mpeg, 128 kB

Ferritstab 120mm Wickelweise_450 + 450 Wdg 500px.jpg Ferritstab 120mm Wickelweise_450 + 450 Wdg 500px.jpg (61x)

Mime-Type: image/jpeg, 121 kB

Schaltung SAQ-12cm-Stab-Resonanztrafo_ 2026-01-14.jpg Schaltung SAQ-12cm-Stab-Resonanztrafo_ 2026-01-14.jpg (35x)

Mime-Type: image/jpeg, 79 kB

Störpegel Innen und außen 2026-01-14.jpg Störpegel Innen und außen 2026-01-14.jpg (33x)

Mime-Type: image/jpeg, 521 kB

!
!!! Fotos, Grafiken nur über die Upload-Option des Forums, KEINE FREMD-LINKS auf externe Fotos.    

!!! Keine Komplett-Schaltbilder, keine Fotos, keine Grafiken, auf denen Urheberrechte Anderer (auch WEB-Seiten oder Foren) liegen!
Solche Uploads werden wegen der Rechtslage kommentarlos gelöscht!

Keine Fotos, auf denen Personen erkennbar sind, ohne deren schriftliche Zustimmung.

Den Beitrag-Betreff bei Antworten auf Threads nicht verändern!
15.01.26 15:23
basteljero 

500 und mehr Punkte

15.01.26 15:23
basteljero 

500 und mehr Punkte

Re: SAQ-Ferritstabantenne mal anders und schräge Versuche

Moin,
Sieht ganz darnach aus, als wäre die Kombination "Ferritstab + Empfangsschleife" eine
ganz gute Lösung für den SAQ-Empfang.
Heute morgen mal "Audacity" durchlaufen lassen und drei Passagen zusammengeschnitten:
1. Test mit kleinem Signal
2. mäßig starkes Signal, in etwa SAQ entsprechend.
3. Starkes Signal (Morse-Code)




"Antenneneffekt" durch Empfangsschleife
Dann sollte noch getestet werden, wo in etwa der Rauschpegel von
Ferritstab + Impedanzwandler-Verstärker liegt.
Dazu kam die Ferritstabantenne in einen Blechkasten.

Der Anschluß eines Drahtes in etwa 3m Höhe ("Wurfantenne") zeigte, dass es nicht möglich ist
bei der hohen Übersetzung 1:900 das E-Feld aufzufangen.
Erst bei zweiseitigem Anschluss als Empfangsschleife wird ein verwertbarer Strom durch das
H-Feld induziert. (Magnetische Komponente)
Hier würden sich durch ein E-Feld erzeugte Ströme gegenseitig weitgehend neutralisieren.

Mal schau'n, wie sich die Sache im Sommer darstellt, wenn die atmosphärischen Störungen
stark werden. Heute morgen war es angenehm ruhig.


Bei Verwendung eines längeren Stabes und optimierter Wicklung
(evtl. 3-lagige Stufenwicklung mit 0,25 cul und 30 Wdg/Lage auf 1/2 Stablänge) ließe sich
sicherlich noch eine Erhöhung der Spulengüte und Verbesserung des SNR erzielen.
Wäre aber viel Aufwand, wegen der vielen Windungen der Probespulen.

Die Verbesserung wäre auch sehr gering im Verhältnis zur drastischen Signalerhöhung durch eine
große Empfangs-Schleife, wie sie bei den alten Goniometer-Peilern benutzt wurden.

Gruß
Jens

Zuletzt bearbeitet am 18.01.26 23:13

Datei-Anhänge
RDL-Compilation_2026-01-15.mp3 RDL-Compilation_2026-01-15.mp3 (48x)

Mime-Type: audio/mpeg, 120 kB

Zur Aufnahme_RDL-Compilation_2026-01-15.jpg Zur Aufnahme_RDL-Compilation_2026-01-15.jpg (38x)

Mime-Type: image/jpeg, 446 kB

21.01.26 17:45
basteljero 

500 und mehr Punkte

21.01.26 17:45
basteljero 

500 und mehr Punkte

Re: SAQ-Ferritstabantenne mal anders und schräge Versuche

Moin,
-Weitere Versuche "Goniometer-Prinzip"

Mit angeschlossener Schleife ergibt sich zunächst eine Verbesserung des SNR, dazu wurde die Schleife
nochmal weiter entfernt vom Wohngebäude aufgestellt.
Die Verbesserung beträgt hier rund 5 dB, Das "SAQ-Panoramic-SDR" für den PC zeigt 40 dB für das
RDL-Signal auf 18,14 kHz und eine eingestellte Bandbreite von 50 Hz an.
(Bei 100 Hz sind es schon wieder 5 dB mehr)

Jetzt ist genügend Reserve auch für extrem ruhige Standorte oder Standorte mit hoher Dämpfung
vorhanden.

Ein weiterer Vorteil ist, dass die atmosphärischen Störungen sich selbst jetzt im Winter gegenüber
dem Ferritstab stark verringern, obwohl sich am Prinzip des Empfangs über die magnetische Komponente
nichts geändert hat.
Das weckt Erinnerungen an einen Artikel aus der Frühzeit der Telegraphie:


Patente:
"Goniometer-Prinzip"
CH218777A_Empfangsanordnung mit Rahmenantennen-
AT143753B_Einwindungs-Rahmenantenne_mit Trafo-Aufwärts-Kopplung

AT97067B_1921_Telefunken_Einrichtung-zum-störungsfreien-Empfang_ERKLÄRUNG

Bemerkenswert finde ich, dass auch die frühesten Untersuchungen sich als richtig erweisen,
im Nachhinein erklärt das auch den Mißerfolg bei dem Versuch, durch Rückkopplung einer
Ferritstabantenne eine Steigerung der Selektivität zu erzielen, was regelrecht zu einem
"Knisterverstärker" auf SAQ-Frequenz führte.
-
DE417136 (C)
Im Sommer soll mal eine Dreiecks-Empfangsschleife probiert werden, eine derartige Form
soll nach Telefunken die Empfindlichkeit für atmosphärische Störungen (die meist vom
Äquator kommen) mindern.
https://worldwide.espacenet.com/publicat...mp;locale=en_EP

Gruß
Jens

Zuletzt bearbeitet am 07.02.26 16:34

Datei-Anhänge
12cm-ferritstab_Vergleich Rauschen ohne und mit Schleife_2026-01-21.jpg 12cm-ferritstab_Vergleich Rauschen ohne und mit Schleife_2026-01-21.jpg (30x)

Mime-Type: image/jpeg, 537 kB

Zitat aus--das neue Telefunken-System--ETZ1909.jpg Zitat aus--das neue Telefunken-System--ETZ1909.jpg (32x)

Mime-Type: image/jpeg, 183 kB

07.02.26 17:15
basteljero 

500 und mehr Punkte

07.02.26 17:15
basteljero 

500 und mehr Punkte

Re: SAQ-Ferritstabantenne mal anders und schräge Versuche

Moin,
Im Netz wird immer wieder nach konkreten Bauvorschlägen gefragt, meiner für einen
SAQ-Übertrager mit Ferritstab zur Ankopplung einer wesentlich leistungsfähigeren Empfangsspule
sieht so aus:


15cm-Stäbe für Mittelwelle sind auch heute noch gut zu bekommen, man braucht dann
nur noch 0,2 Cul.-Kupferlackdraht für die Sekundär-Wicklung (Qualität etwa "Block-Trafo-Wickeldraht" etc.)
Kapazitätsarme Wicklungsweise ist Pflicht, entweder Scheibenwicklung oder Stufenwicklung.
Für die dickere Primär-Wicklung kann man "Starkstrom-Leitung" nehmen oder (wie hier) mehrere Drähte
parallel schalten.
Die Primär-Wicklung ist wie gezeigt mittig auf Masse gelegt.
Der Abstimm-Drehko kann entfallen, wenn man mit immer der gleichen Empfangsschleife arbeitet, dann
muss nur einmal auf die 17,2 kHz abgeglichen werden.
Für RDL liegt dann zwar eine Fehlabstimmung vor, das SNR ist aber so verbessert, dass dies nicht so
ins Gewicht fällt.

Da die Antenne unbedingt nach draußen gehört, wurde Sanitär-Material benutzt.
Die zwangsläufig dabei eingeschlossene Luftfeuchtigkeit durch Trockenmittel gebunden.

Die T-Form wurde gewählt, weil der dämpfende Drehko so leicht den erforderlichen Abstand
von 1/2 Stablänge hat und dazwischen dann der Klemmbock unter dem Schraubdeckel
zugänglich ist.
Der Verstärker ist dann noch weiter entfernt und kann nicht kapazitiv auf die hochohmige Stabwicklung
rückkoppeln.
Verwendet man einen Drehko, sollte dessen Gehäuse eine 180° phasenversetzte Spannung gegenüber
dem Verstärker-Ausgang führen oder durch Schirmblech getrennt sein.

Der Kopplungsfaktor ist sehr gering und der Einfluss der Empfangssspule auf die Abstimmung und die
Kreisgüte gering.
Er wird durch das Übersetzungsverhältnis und den Abstand der Primärspule bestimmt.
In dem gezeigten Aufbau wird die primäre Windungszahl 2x 1,5 Windungen betragen.
Der Anschluß der Empfangsspule erfolgt dann über stabile 4mm Schraubverbindungen
mit Flügelmuttern.

Nichts ist ärgerlicher, als wenn ein SAQ-Empfangsversuch wegen versagendem Material
fehlschlägt.

Gruß
Jens

Zuletzt bearbeitet am 07.02.26 17:51

Datei-Anhänge
Aufbau SAQ-Übertrager und Test 12cmFerritstab_2025-02-07.jpg Aufbau SAQ-Übertrager und Test 12cmFerritstab_2025-02-07.jpg (29x)

Mime-Type: image/jpeg, 266 kB

 1
 1
Block-Trafo-Wickeldraht   Trafo-Aufwärts-Kopplung   1-Windungs-Schleife   Übersetzungsverhältnis   Anpassungs-Übertrager   Empfangs-Schleife   leistungsfähigeren   SAQ-Ferritstabantenne   Einrichtung-zum-störungsfreien-Empfang   Goniometer-Peilanlagen   Empfangsschleife   1-Windungs-Empfangsspulen   Einwindungs-Rahmenantenne   Goniometer-Prinzip   Ferritstabantenne   zusammengeschnitten   wumpus-gollum-forum   Impedanzwandler-Verstärker   Dreiecks-Empfangsschleife   Ferroxcube-Stabkernen