| Passwort vergessen?
Sie sind nicht angemeldet. |  Anmelden

Sprache auswählen:

Wumpus Gollum Forum von
Wumpus Welt der (alten) Radios
Sie sind nicht angemeldet.
 Anmelden

Kapazität von Spulen ermitteln
  •  
 1 2
 1 2
07.05.13 14:56
NorbertWerner 

500 und mehr Punkte

07.05.13 14:56
NorbertWerner 

500 und mehr Punkte

Kapazität von Spulen ermitteln

Hallo zusammen,

beim ausmessen von Spulen für mein Audion ist mir aufgefallen, dass mein L-Messgerät ein Problem hat. Bei einer Spule, die 470uH haben sollte, zeigt mir mein Gerät 505uH an. Ich kann mir nicht vorstellen, dass die Spule so weit abweichen sollte.
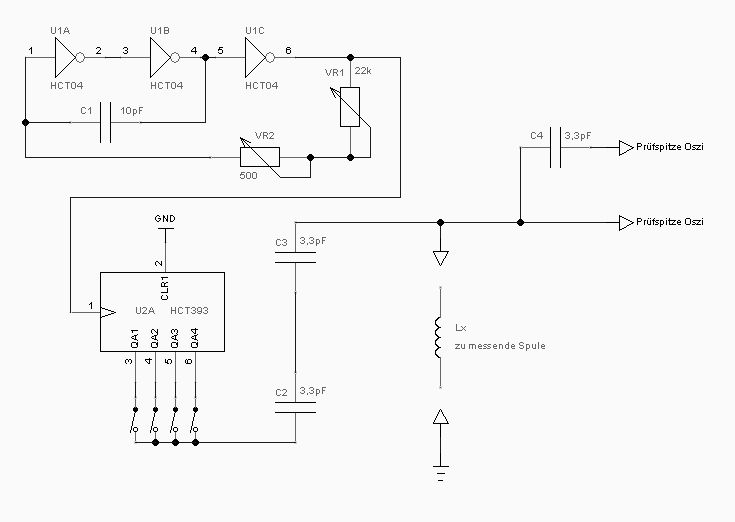
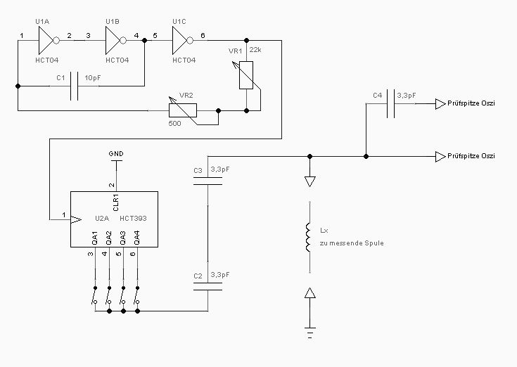
Aus diesem Grund habe ich mir mal eine kleine Messschaltung aufgebaut.



Eine Spule wird ja in einem Schwingkreis ermittelt, also habe ich die Spule über eine sehr niedrige Kapazität an meinen Oszillator angekoppelt. Mit dem Oszi habe ich jetzt nach der obersten Resonanzfrequenz (grösste Amplitude) gesucht. Um die Eingangskapazität meiner Prüfspitze weitgehenst auszuschliessen habe ich noch einmal über einen 3,3pF Kondensator gemessen. Wie erwartet lag die Resonanzfrequenz natürlich daneben. Die 12,5pF (lt. meiner Messung 16,8pF) machen sich doch stark bemerkbar.
Ein Problem habe ich aber immer noch. Wie ermittelt man (oder mein L-Meter) die 'echte' Induktivität, da man ja nicht die parasitäre Kapazität kennt?
Wenn man annimmt, dass die Angabe des Herstellers der Spule stimmt, dann kann man die Kapazität über die Resonanzfrequenz ermitteln, aber wenn die Induktivität und Kapazität abweicht, dann hat man auch die gleiche Resonanzfrequenz.
Kann mir vielleicht hier jemand von Euch weiterhelfen, denn Ich stehe voll auf dem Schlauch.

Gruss
Norbert

Zuletzt bearbeitet am 08.05.13 00:32

Datei-Anhänge
L-Messung.jpg L-Messung.jpg (440x)

Mime-Type: image/jpeg, 25 kB

regency und joeberesf gefällt der Beitrag.
!
!!! Fotos, Grafiken nur über die Upload-Option des Forums, KEINE FREMD-LINKS auf externe Fotos.    

!!! Keine Komplett-Schaltbilder, keine Fotos, keine Grafiken, auf denen Urheberrechte Anderer (auch WEB-Seiten oder Foren) liegen!
Solche Uploads werden wegen der Rechtslage kommentarlos gelöscht!

Keine Fotos, auf denen Personen erkennbar sind, ohne deren schriftliche Zustimmung.

Den Beitrag-Betreff bei Antworten auf Threads nicht verändern!
07.05.13 19:22
qw123 

500 und mehr Punkte

07.05.13 19:22
qw123 

500 und mehr Punkte

Re: Kapazität von Spulen ermitteln

Hallo Norbert,

NorbertWerner:
Ein Problem habe ich aber immer noch. Wie ermittelt man (oder mein L-Meter) die 'echte' Induktivität, da man ja nicht die parasitäre Kapazität kennt?
wenn ich Dich richtig verstehe, möchtest Du folgendes wissen:
eine reale Spule ist immer ein Gebilde mit einer Induktivität, einer Eigenkapazität und einem Ohmschen Widerstand.
Wenn man den ohmschen Widerstand mal vernachlässigt bzw. dieser 'sehr' klein ist, kann man die Spule als einen Schwingkreis mit einer Eigenresonanz auffassen, die sich aus Eigeninduktivität und Eigenkapazität ergibt. Wie groß ist die Eigeninduktivität bzw. die Eigenkapazität?

Ich könnte Dir so auf die Schnelle zwei Methoden vorschlagen, das herauszufinden . . . :-)

Die erste ist die algebraische Methode:
Du mißt einmal die Resonanzfrequenz Deiner Spule mit Deiner Meßanordnung wie gehabt.
Dann schaltest Du einen bekannten Kondensator parallel zur Spule (z.B. das 10fache der vermuteten Eigenkapazität) und mißt die Resonzfrequenz mit der gleichen Meßanordnung nochmal.

Jetzt hast Du zwei Gleichungen, Thomsonsche Schwingungsgleichungen, für Deine beiden Unbekannten, Eigeninduktivität und Eigenkapazität. Der Rest ist einfache Algebra.

W1^2 = 1/(L*C1)

und

W2^2 = 1/(L*(C1+C2))

wobei W1 und W2 = Kreisfrequenz bei Resonanz = 2*pi*f1 bzw. 2*pi*f2
f1 = Resonanzfrequenz ohne ZusatzKondensator nur mit (Eigenkapazität + SchaltKapazität) C1
f2 = Resonanzfrequenz mit ZusatzKondensator C2
L = Eigeninduktivität der Spule

Unbekannt sind L und C1. Gemessen werden W1 und W2 und C2.
Voraussetzung ist wie oben angenommen, daß der ohmsche Widerstand der Spule gering ist. Die Thomsonsche Schwingungsformel gilt exakt nur für verlustlose Spulen.


Die andere Methode ist die graphische Methode.
Du machst mehrere Messungen wie oben aber mit mehreren unterschiedlichen aber bekannten ZusatzKondensatoren.
Dann trägst Du auf Millimeterpapier auf der X-Achse (Abszisse) die jeweilige Zusatzkapazität ein und darüber in Richtung Y-Achse (Ordinate) den jeweils dazugehörigen gemessenen Wert von 1/W^2.

Wenn alles richtig läuft, kannst Du eine Gerade durch alle Meßpunkte legen. Die Steigung der Geraden ist die gesuchte Induktivität. (Werte natürlich im MKS-System, also in V, A und sec einsetzen.)
Dort wo die Gerade die Ordinate schneidet kannst Du die Eigenresonanz Deiner Spule ablesen (bzw. aus dem Ordinatenwert berechnen).

Statt Millimeterpapier kann man natürlich auch Excel o.ä. nehmen.

Viel Spaß

Heinz

Zuletzt bearbeitet am 07.05.13 19:51

07.05.13 20:17
Pluspol 

500 und mehr Punkte

07.05.13 20:17
Pluspol 

500 und mehr Punkte

Re: Kapazität von Spulen ermitteln

Hallo Norbert

Eine Frage ist, mit welcher tatsächlichen Genauigkeit dein L-Messgerät bei solch relativ kleinen Induktivitätswerten messen kann?
Der andere Punkt ist, ob sich sich im Laufe der Zeit an dieser Spule nicht irgend etwas verändert hat. Ich habe mir ein R-L-C-Messgerät beim blauen C gekauft. Das misst leider in den kleineren für uns interessanten Messgrößen der Schwingkreistechnik relativ ungenau. Für genauere Messungen habe ich mir für ca. 30 € einen Selbstbausatz gekauft, der die kleinen Bereiche der Induktivität und Kapazität mit guter Genauigkeit misst. Das Multimeter ist eben nur als R-Messer und ansonsten für die größeren Maßeinheiten tauglich.

Freundliche Grüße von Dietmar

07.05.13 23:54
NorbertWerner 

500 und mehr Punkte

07.05.13 23:54
NorbertWerner 

500 und mehr Punkte

Re: Kapazität von Spulen ermitteln

Hallo Heinz, hallo Dietmar,

die Berechnung ist mir ja klar, nur habe ich zwei Unbekannte.
Mal als Beispiel, ich habe hier eine Spule die bei 984,3kHz in Resonanz ist. L und C sind unbekannt. Jetzt schalte ich einen 3,3pF Kondensator parallel zur Spule, wodurch die Resonanz jetzt bei 919,1kHz liegt. Trotzdem komme ich aber immer noch nicht auf die Werte der Spule.
Zugegeben, ich habe hier eben gerade etwas geschummelt, denn ich kenne den auf der Spule angegebenen Wert (1mH). Wenn er stimmen sollte, dann müsste die parallele Kapazität 26,145pF sein. Wie erkennt aber das Messgerät den Wert?
Übrigens, bei C=29,445pF und L=887,92uH komme ich auch auf eine Resonanzfrequenz von 984,3kHz.
Die einzige Möglichkeit, die mir eingefallen ist, das ist eine zusätzliche Strommessung. Da im Resonanzfall ja Xl=Xc ist, kennt man somit den Blindwiderstand und mit der Formel L=Xl/2*Pi*f lässt sich dann die Induktivität (bzw. Kapazität) errechnen.
Wenn ich mal vieeeeeel Zeit habe, dann werde ich mir mal eine kleine Schaltung zur Messung des Stroms aufbauen. Bis dahin werde ich mich aber weiterhin auf mein LCR-Messgerät verlassen müssen.

@ Dietmar Ich glaube, ich habe das gleiche Gerätchen (LCR4080) wie Du. Die Kapazitäten misst es eigentlich recht gut. Man muss vorher nur immer kalibrieren.

Gruss
Norbert

08.05.13 00:11
nobbyrad58 

500 und mehr Punkte

08.05.13 00:11
nobbyrad58 

500 und mehr Punkte

Re: Kapazität von Spulen ermitteln

Hallo Zusammen!

Der griechische Buchstabe für Kreisfrequenz ist oben bei den Smilies.
Kleines Omega.

MFG Nobby

08.05.13 13:28
qw123 

500 und mehr Punkte

08.05.13 13:28
qw123 

500 und mehr Punkte

Re: Kapazität von Spulen ermitteln

Hallo Norbert,

NorbertWerner:
Hallo Heinz,
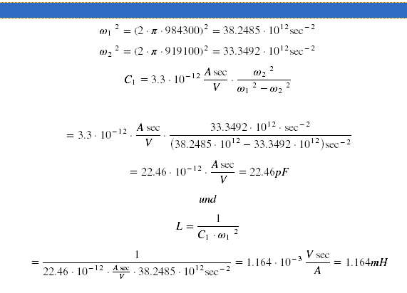
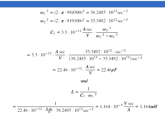
Mal als Beispiel, ich habe hier eine Spule die bei 984,3kHz in Resonanz ist. L und C sind unbekannt. Jetzt schalte ich einen 3,3pF Kondensator parallel zur Spule, wodurch die Resonanz jetzt bei 919,1kHz liegt. Trotzdem komme ich aber immer noch nicht auf die Werte der Spule.
leichtsinnigerweise habe ich angenommen, daß die Sache mit den zwei Gleichungen und den zwei Unbekannten jedem mitlesenden hier ohne weiteres geläufig ist. In einem früheren Leben war das für mich tägliches Brot. Deshalb erliege ich immer wieder der irrigen Annahme, daß das für alle anderen genauso ist.

Hier also der Rechengang noch einmal ausführlicher und in Schönschrift:



Wenn ich Deine Meßwerte der Resonanzfrequenzen und der Parallelkapazität einsetze, komme ich auf die folgenden Werte:



Wie man sieht, benötige ich also keine vorherige Kenntnis der gesuchten Induktivität, die Kenntnis der beiden Resonanzfrequenzen und der Zusatzkapazität reicht aus.
Der 'Fehler' von ca. 16% bei der Induktivität dürfte sich im wesentlichen daraus ergeben, daß ich angenommen habe, daß der Kapazitätswert von 3.3pF exakt stimmt (immer vorausgesetzt, daß auch die Angabe: 1mH exakt stimmt).
Tatsächlich haben kleine Keramikkondensatoren in dieser Kapazitätsgröße eher Toleranzen bis zu +/- 30...40%. Da kann das Endergebnis Induktivität natürlich nicht genauer sein.

Bei der graphischen Methode, wo man mehr Messungen macht und über diese mittelt - dadurch, daß man eine Ausgleichsgerade zieht - wird der Fehler noch geringer.

NorbertWerner:
Wie erkennt aber das Messgerät den Wert?
Ich denke mal, daß Du kein Meßgerät finden wirst, das die Kapazität richtig erkennt, wenn dieser Kapazität ein etwa gleichgroßer induktiver Scheinwiderstand parallel liegt.
In solchen Fällen wird man wohl auf andere Meßmethoden zurückgreifen müssen. So wie die hier vorgeschlagene.
Auch die von Dir angedachte Strom-Messung liefert eine zweite Gleichung zur Bestimmung der beiden Unbekannten.

Gruß

Heinz

Datei-Anhänge
Norbert1.gif Norbert1.gif (414x)

Mime-Type: image/gif, 9 kB

Norbert02.gif Norbert02.gif (429x)

Mime-Type: image/gif, 9 kB

08.05.13 22:28
NorbertWerner 

500 und mehr Punkte

08.05.13 22:28
NorbertWerner 

500 und mehr Punkte

Re: Kapazität von Spulen ermitteln

Hallo Heinz,

erstmal vielen Dank für Deine Berechnung. Ich glaube, hiervon werden auch viele im Forum profitieren. So wie ich das sehe musst Du mal in Deinem 'früheren Leben;' Entwickler, oder Dozent für Physik gewesen sein.
Ich muss gestehen, irgentwo habe ich auch mein Limit, da viele Kenntnisse verloren gehen weil man nicht gefordert wird. Hier ist dieses Forum doch wirklich sehr hilfreich.
Mein 'fast' früheres Leben befasst sich mit Optroelektronik und Bildverarbeitung, deshalb ist dieser Teil Teil von Elektronikkenntnis, der Dir nur so aus den Fingern fliesst, mir leider verloren gegangen.

Vielen Dank noch mal für Deine ausführlich Berechnung

Norbert

Zuletzt bearbeitet am 08.05.13 22:31

05.06.13 22:26
NorbertWerner 

500 und mehr Punkte

05.06.13 22:26
NorbertWerner 

500 und mehr Punkte

Re: Kapazität von Spulen ermitteln

Hallo Heinz, hallo zusammen,

mit dem Taschenrechner ist es doch etwas umständlich, also habe ich die Formeln mal in ein kleines Programm gepackt. Ich hoffe, es läuft ohne Fehler.

Gruss
Norbert

Zuletzt bearbeitet am 05.06.13 22:30

Datei-Anhänge
Spule_LC.zip Spule_LC.zip (498x)

Mime-Type: application/zip, 313 kB

05.06.13 23:56
joeberesf 

500 und mehr Punkte

05.06.13 23:56
joeberesf 

500 und mehr Punkte

Re: Kapazität von Spulen ermitteln

Hallo Norbert,

man muss wohl mit zwei unterschiedlichen Messfrequenzen und auch Kondensatoren
messen. Dann ergibt sich folgende Rechnung:

http://www. radiomuseum.org/forum/eigenkapazitaet_von_spulen.html (Leerzeichen eingefügt)

Bei meiner Messbrücke soll das auch so funktionieren. ....
http://www.wumpus-gollum-forum.de/forum/...r-3-54_122.html

erzählte mir der Vorbesitzer. Ich glaube das macht wirklich Sinn. Bei meinem Gerät wird die Frequenz verdoppelt um
C_eigen zu bestimmen. Auf dem Bild in meinem Beitrag ist eine aufgeklebte handschriftliche Notiz mit dem Ablauf sichtbar.
Ich bin noch nicht dazu gekommen mit dem Oszi nachzumessen. Ich kannte dieses Prinzip auch noch nicht. Im Link siehst Du einen
Techniker der alten Schule..nur mit Papier und Bleistift ausgerüstet.

Heinz hat dieses Prinzip in seinen Berechnungen ja auch schon aufgezeigt. Bei meiner Messbrücke kann ich die Eigenkapazität
direkt am linken Messwerk in pF ablesen und muss nicht rechnen. Das ist natürlich eine feine Sache. Bekannte Referenzspulen
brachten exakt das Ergebnis.

Zitat zum Messaufbau von Hr. Birkner:

"
- Arbeitet man mit ausreichend großen Entkopplungswiderständen, dann entfällt der Einfluss der Messköpfe. Allerdings bildet das einen RC-Tiefpass. der einen starken Amplitudenverlust am Messkopf verursacht und entsprechend hohe Anzeigeempfindlichkeit verlangt. Man kann sich da auch mit einen HF-Millivoltmeter oder einem geeigneten Empfänger behelfen.

- Man kann aber auch die Eingangskapazität des Messkopfes ermitteln. Gute 1:10 Messköpfe zeigen dabei nach meiner Erfahrung sehr genau 10 pF bei exaktem (!) Abgleich. " Zitat Ende.

Gruß

Joerg

Zuletzt bearbeitet am 06.06.13 12:41

06.06.13 17:28
qw123 

500 und mehr Punkte

06.06.13 17:28
qw123 

500 und mehr Punkte

Re: Kapazität von Spulen ermitteln

Hallo Norbert und zusammen,

NorbertWerner:
Hallo Heinz, hallo zusammen,
Ich hoffe, es läuft ohne Fehler.
bei mir läuft es einwandfrei.
Zusammen mit Deiner einfachen Testschaltung dürfte es wohl eine der billigsten Methoden sein, Induktivität und Eigenkapazität einer Spule zu ermitteln.

Die hier von 'Joe' verlinkten Methoden arbeiten im wesentlichen nach dem gleichen Prinzip soweit ich das mit einem flüchtigen ersten Blick erkennen konnte. Mein Vorschlag bezog sich aber speziell auf die oben im Thread dargestellte Testschaltung.

Das Prinzip aller dieser Messungen, wie sie auch im Radiomuseum-Forum zitiert werden, ist übrigens nicht auf die Ermittlung von Eigenkapazitäten beschränkt. Es geht zurück auf das mathematische Problem, zwei Unbekannte zu ermitteln aus zwei Gleichungen, die diese Unbekannten enthalten. Dieses Prinzip wird in den Naturwissenschaften seit 'ewigen' Zeiten, also schon vor der Erfindung der Elektronk, bei vielen verschiedenen Meßproblemen benutzt.

Zur Bestimmung der beiden Unbekannten sind also schon aus mathematischen Gründen immer (mindestens) zwei Messungen notwendig. Wie man diese durchführt ist dann dem eigenen Ermessen überlassen. Auch für die mathematische Auswertung dieser Messungen sind natürlich verschiedene Wege denkbar.
Mit moderner Digitaltechnik wäre es wohl realisierbar, beide Messungen mit einem Knopfdruck durchzuführen. Es werden im Prinzip aber immer zwei Messungen benötigt.

Möglicherweise unterscheiden sich die verschiedenen Methoden in ihrer Genauigkeit etwas. Der Ingenieur würde hier eine Fehleranalyse durchführen (heute nennt man das 'Sensitivitäts-Studie') und sich dann für die einfachste Methode entscheiden, die seinen Anforderungen genügt.
Als Bastler strebt man meist eine Methode an, die den geringsten Aufwand verursacht. Auch hier lohnt es sich aber, mal über die erreichbare Genauigkeit nachzudenken.

Gruß

Heinz

 1 2
 1 2
Anzeigeempfindlichkeit   Schwingungsamplitude   Eigeninduktivität   Resonanzfrequenz   Resonanzfrequenzen   zusammen   Wirbelstromverlusten   Eigenkapazität   Messpannungsamplitude   Widerstand   Kapazität   Schwingungsgleichungen   ermitteln   Induktivität   Keramikkondensatoren   Sensitivitäts-Studie&   Eigenschwingungsperiode   Lieblings-Nachschlagewerk   Parallelschwingkreis   Entkopplungswiderständen