| Passwort vergessen?
Sie sind nicht angemeldet. |  Anmelden

Sprache auswählen:

Wumpus Gollum Forum von
Wumpus Welt der (alten) Radios
Sie sind nicht angemeldet.
 Anmelden

1V2 Empfänger
  •  
 1 2 3
 1 2 3
16.01.08 13:50
dl4dz 

0-49 Punkte

16.01.08 13:50
dl4dz 

0-49 Punkte

1V2 Empfänger

Hallo Zusammen,

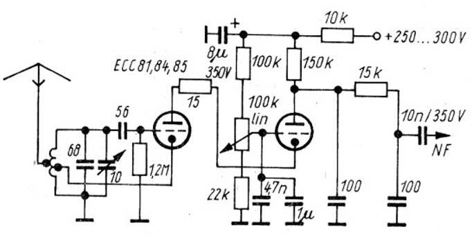
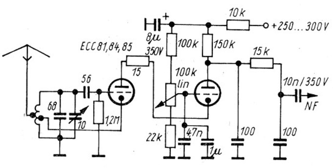
Ich habe auf "Jogis" Seiten (Jogis-Röhrenbude) eine Schaltung eines 1V2 Empfängers gefunden. Da ich noch keine großen Erfahrungen mit Röhren habe weiss ich nicht, ob dieser Empfänger nachbauenswert wäre. Vielleicht kann mir diesbezüglich jemand weiterhelfen. Vielleicht gibt es ja auch besseres? Hier der Link zum Schaltplan...

***

Viele Grüße vom Niederrhein

Olaf

Hajo und Vorkreis gefällt der Beitrag.
!
!!! Fotos, Grafiken nur über die Upload-Option des Forums, KEINE FREMD-LINKS auf externe Fotos.    

!!! Keine Komplett-Schaltbilder, keine Fotos, keine Grafiken, auf denen Urheberrechte Anderer (auch WEB-Seiten oder Foren) liegen!
Solche Uploads werden wegen der Rechtslage kommentarlos gelöscht!

Keine Fotos, auf denen Personen erkennbar sind, ohne deren schriftliche Zustimmung.

Den Beitrag-Betreff bei Antworten auf Threads nicht verändern!
16.01.08 15:21
wumpus 

Administrator

16.01.08 15:21
wumpus 

Administrator

Re: 1V2 Empfänger

Hallo Olaf,
willkommen im Forum. Ich habe mir die Schaltung angesehen. Die Schaltung dürfte sich insbesondere in den unteren KW-Bereichen bewähren. Sie scheint mir nur für den Einsteiger schon zu kompliziert. Schaltungen mit HF-Vorstufe geraten leicht ins Schwingen, insbesondere wenn die Audionstufe rückgekoppelt arbeitet. Ich würde deshalb zum Anfang einen 0-V-1 oder 0-V-2 aufbauen.
Dann kann auch schon genügend daneben gehen. Ein sicherer Aufbau ist mit Steckspulen zu erreichen, Leitungen immer so kurz wie möglich, Zur Masse gehende Leitungen immer zentral am Sockel (möglichst mit Schirm-Innenkern) führen und von dort immer unmittelbar ans Chassis, am besten noch dicke versilberte Leitungen zwischen diesen Massepunkten am Chassis.

Ich selbst habe für die Amateurfunkbänder den Schultheiß-OV1 nachgebaut. Ich will bei Interesse die Schaltung raussuchen, die ist zu empfehlen. Ein Highlight ist ein Kaskode-Audion mit ECC81.

MFG und vy 73 de Rainer, DC7BJ

Möge die Welle mit uns sein und kein Mögel-Dellinger-Effekt auftreten.

16.01.08 16:31
dl4dz 

0-49 Punkte

16.01.08 16:31
dl4dz 

0-49 Punkte

Re: 1V2 Empfänger

Hallo Rainer,

Vielen Dank für Deine Antwort und die sehr interessanten Hinweise.
Zu Weihnachten habe ich einen "Radiomann mit Röhre" bekommen. Das "Kind im Manne" ist ausgebrochen... hi,hi.... Nicht nur das Aussehen hat mich total begeistert, auch die Empangsleistung mit nur 1er Röhre (ECC82/12AU7) (mit 12 V betrieben!!!) und mit einer mal eben selbst gewickelten Spule für 80m habe ich nachmittags um 17 Uhr G, ON und natürlich DL in CW gehört. Das hat jetzt meine Begeisterung für Röhren vollends geweckt.
Da ich nun also schon einen 0V1 habe dachte ich mir, dass es nun etwas komplizierter werden darf und bin so auf den 1V2 gestossen. Was wäre Deiner Meinung nach der nächste Schritt nach dem 0V1?

vy 73

Olaf, DL4DZ

16.01.08 20:48
wumpus 

Administrator

16.01.08 20:48
wumpus 

Administrator

Re: 1V2 Empfänger

Hallo Olaf,
ja, einige originale Radiomänner sind auch bei mir vorhanden, so auch der aktuelle:
http://www.oldradioworld.de/radiom_d.htm
Einen ähnlichen (rundfunkorientierten Bastelvorschlag habe ich sozusagen auch im Programm:
http://www.oldradioworld.de/audion.htm

Wenn Du also schon einen KW- 0-V-1 in Betrieb hast, ist natürlich ein 1-V-1(2) eine Steigerung oder kann es zumindest sein, denn: Ein wirklich gut gebauter Einkreiser mit Rückkopplung - insbesondere wie schon erwähnt - in Kaskode-Schaltung ist von der Empfindlichkeit und Selektion und SSB-Fähigkeit nicht zu unterschätzen. Gute (verlustarme Spulen, Drehkos und Bauteile, die mit der HF in Berührung kommen vorausgesetzt.

Ich komme nochmals auf die von Dir angesprochene 1-V-2-Schaltung zurück. Die HF-Vorstufe ist mit einer Penthode bestückt. Deren Katodenspannung und damit Gittervorspannung zur "Regelung" einzusetzten geht recht gut, weil es eine echte Regelröhre ist. Ausserdem ist die Röhre sehr rauscharm.

Die Audionstufe mit Triode ist machbar (siehe Kaskodestufe) aber allein - ohne Kaskode - ebenfalls nicht optimal. Die Stufen werden schnell wild schwingen wollen. Hier würde nur ein wirklich konsequenter Aufbau was reissen können.

Ich schlage Dir einfach mal vor, einen Einkreiser (der dann auch noch wirklich auf 10 Meter spielen wird) mit Kaskode aufzubauen . Da könntest Du dann später noch eine HF-Vorstufe vorsetzen, eine NF-Stufe nachsetzen. Die Kaskode ist eine Gleichstrommässige Inreiheschaltung von zwei Trioden. Die Anode der unteren Triode ist mit der Katode der oberen Triode verbunden. Am Steugitter der oberen Röhre wird ca die halbe Betriebspannung zur "Regelung" des Gesamtsystem genutzt. Das Resultat ist eine butterweiche Rückkopplung mit wirklich guten SSB-Qualitäten. Bei sorgfältigen Aufbau ist das 10 Meterband noch lebendig, da streiken die meisten Penthoden-Schaltungen schon früh.

Solltest Du im Netz nicht zu einem AFU-KW-Empfänger mit Röhren-Kaskode finden, kann ich was raussuchen.


MFG Rainer

Möge die Welle mit uns sein und kein Mögel-Dellinger-Effekt auftreten.



Editiert 16.01.08 23:36

17.01.08 07:36
wumpus 

Administrator

17.01.08 07:36
wumpus 

Administrator

Re: 1V2 Empfänger. Ergänzung

Hallo Olaf,
ich habe ein Schaltbild aus dem Buch "Kurzwellenempfänger", DM2ATD, Militärverlag, ex DDR, rausgesucht. Es zeigt eine solche Kaskodeschaltung. Siehe Anlage.

Der Triodeneingang rauscht gering, auch bei 10 Meter baut sich noch brauchbare Verstärkung auf. Sozusagen als Bastelversuch, kann man dann auch die EF85-Stufe aus dem von Dir erwähnten Bauvorschlag sehr lose vorschalten.

Man darf nur nicht vergessen, dass alle diese Schaltungen zu AM - und CW - Zeiten entwickelt wurden. Zu Zeiten von SSB haben Rückkopplungseinkreiser einfach das Problem mit der weichen Feineinstellung der Empfangsfrequenz und den dicht belegten Bändern.

Ein Zweikreiser erreicht hier etwas mehr Nachbarkanal-Selektion. Aber, um ehrlich zu sein, nur ein Super mit brauchbaren ZF-Filtern ist für ein entspanntes Hören heutzutage das Mittel der Wahl. Trotzdem: Ein Eigenaufbau lohnt immer noch und kann auch Freude bereiten.



vy 73 de Rainer, DC7BJ

Möge die Welle mit uns sein und kein Mögel-Dellinger-Effekt auftreten.

Zuletzt bearbeitet am 09.11.23 16:29

Datei-Anhänge
forum44.jpg forum44.jpg (2422x)

Mime-Type: image/pjpeg, 34 kB

kw-kaskode-1.jpg kw-kaskode-1.jpg (136x)

Mime-Type: image/jpeg, 38 kB

17.01.08 10:46
dl4dz 

0-49 Punkte

17.01.08 10:46
dl4dz 

0-49 Punkte

Re: 1V2 Empfänger

Hallo Rainer,

vielen Dank für die Infos.
Ich habe mich im Internet umgesehen und bislang keinen Schaltplan für einen AFU-KW-Empfänger mit Röhren-Kaskode gefunden. Deinen Vorschlag späterhin eine HF-Vorstufe vorzusetzen und eine NF-Stufe nachzusetzen finde ich sehr gut.

Vielen Dank für den Schaltplan. Wenn ich es richtig verstehe wäre dieses eine Schaltung, die einen Versuch Wert wäre.
Gibt es dazu Wickeldaten für die Spule?

Nunja, mit SSB sehe ich es nicht so tragisch. Ich gehöre zu den "Exoten", die sich CW-Fans nennen ... Für mich gibt es nichts schöneres als den WAE-CW Contest.... Klar, ist heute ein "Super" "Mittel der Wahl", aber ich denke, dass da die Industrie besser ist. Ich habe meinen IC-761 (mit CW-Filtern ) wenn ich mehr will...

vy 73

Olaf, DL4DZ

09.11.23 17:24
wumpus 

Administrator

09.11.23 17:24
wumpus 

Administrator

Re: Kaskode-Röhren-Audion

Hallo zusammen,

bin zufällig wieder auf diesen Thread von 2008 gestossen und sehe, dass ich das Kaskodeschaltbild von OM Karl Schultheiss garnicht mehr hochgeladen habe. Das hole ich jetzt spät, sehr spät nach:



Dazu muss ich aber sagen, die Werte sind von mir nach Gefühl eingetragen, denn Karl Schultheiss hatte keine Werte zugefügt.

Ich selbst hatte um 1968 den Bauvorschlag nachgebaut und war sehr angetan davon. Zuvor hatte ich auch von Schultheiss seinen Audion-Einkreiser mit EF80 nachgebaut.

Das Kaskode-Gerät hatte deutlich mehr Empfindlichkeit bis hoch in das 10 Meter Band. Der Schwingungseinsatz butterweich, das Rauschen auf 10 Meter recht gering im Vergleich zum EF80 Audion. Auch die Einstellung von SSB-Signalen war gut zu erreichen (bekanntlich ein Problem bei Rückkopplungs-Audions.

Wir leben ja um die Jahre des aktuellen Sonnenflecken-Maximums, da wäre ein Nachbau vielleicht sogar reizvoll, weil das 10 Meter Band schon mal hin und wieder offen ist.

Die Spulenwerte habe ich nicht, aber für erfahrende Baufreaks eher kein Problem. In meiner Erinnerung krament gehe ich von einer Spulenanzapfung (von Masse aus) von ca. 1-30 Pozent aus.

Es hat damals im Sonnenflecken-Maximum Ende der sechziger Jahre großen Spass gemacht auch DX Stationen mithören zu können.

Ich halte nach wie vor die KW-Kaskode-Schaltung bei Röhren-Audions für die optimale Lösung.

Die Schultheiss-Schaltung weicht etwas von der vom Militärverlag ab.

Grüße von Haus zu Haus
Rainer, DC7BJ (Forumbetreiber)

Welt der alten Radios:
http://www.welt-der-alten-radios.de

Wumpus-Gollum-Forum:
http://www.wumpus-gollum-forum.de/forum

Virtuelle Voxhaus-Gedenktafel:
http://www.voxhaus-gedenktafel.de

Wumpus bei youtube:
https://www.youtube.com/user/MyWumpus

Datei-Anhänge
kw-kaskode-2.jpg kw-kaskode-2.jpg (124x)

Mime-Type: image/jpeg, 109 kB

09.11.23 19:27
DK1IS 

250-499 Punkte

09.11.23 19:27
DK1IS 

250-499 Punkte

Re: 1V2 Empfänger

Hallo Rainer, hallo Olaf,

interessanter Thread; das Kaskode-Audion muss ich unbedingt mal nachbauen – aber momentan warten noch so viele Schuhkartons mit angefangenen Projekten 😉 ! Ich will hier kein neues Thema aufmachen, aber beim Lesen fiel mir eine andere unkonventionelle Audionschaltung ein, die ich doch tatsächlich wiedergefunden habe, siehe Anlage. Hier wird ein Franklin-Oszillator benutzt, m. E. aber mit deutlichem Optimierungsbedarf:

Zum einen fehlt im Schaltplan ein Widerstand in der Leitung vom Poti-Schleifer zur Anode des rechten Systems der ECC 84 – bei oberer Potistellung würde die rückzukoppelnde HF über C9 kurzgeschlossen.

Zum anderen wird der (auch beim Clapp-Oszillator) oft tradierte Irrtum wiederholt, dass im Eingang ein Serienschwingkreis liegt – nein, es ist ein Parallelschwingkreis, nur mit einer ungewohnten Lage des Masseanschlusses. Der kapazitive Spannungsteiler ist für die Art des Schwingkreises ohne Einfluss; der Vorteil der Schaltungsanordnung ist zweifellos, dass die Drehko-Achse auf Massepotenzial liegt.

Wenn man dagegen am Eingang einen ganz normalen Parallelschwingkreis mit parallelem Fest-C und Drehko verwendet, können die Koppelkondensatoren C4 und C2 gemeinsam an seinen Hochpunkt gelegt und beide wegen der möglichen hohen Gesamtverstärkung auf wenige pF (!) verringert werden. Damit werden die Rückwirkungen der inneren Röhrenkapazitäten ebenfalls verringert, besonders, wenn nun noch das im Text bemängelte "ungünstige" L/C-Verhältnis gewählt wird (wenig L, viel C). Die Schaltung kann trotzdem sicher zum Schwingen gebracht werden und der TK des Kreises lässt sich bei viel C leichter kompensieren als bei viel L.

Vielleicht sollte man die so geänderte Schaltung mal ausprobieren!

Weiter viel Erfolg und schöne Grüße!
Tom, DK1IS

Datei-Anhänge
KW-Audion.pdf KW-Audion.pdf (175x)

Mime-Type: application/pdf, 1.295 kB

10.11.23 00:59
Hajo 

500 und mehr Punkte

10.11.23 00:59
Hajo 

500 und mehr Punkte

Re: 1V2 Empfänger

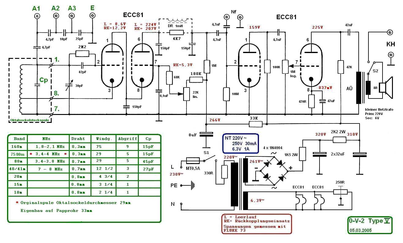
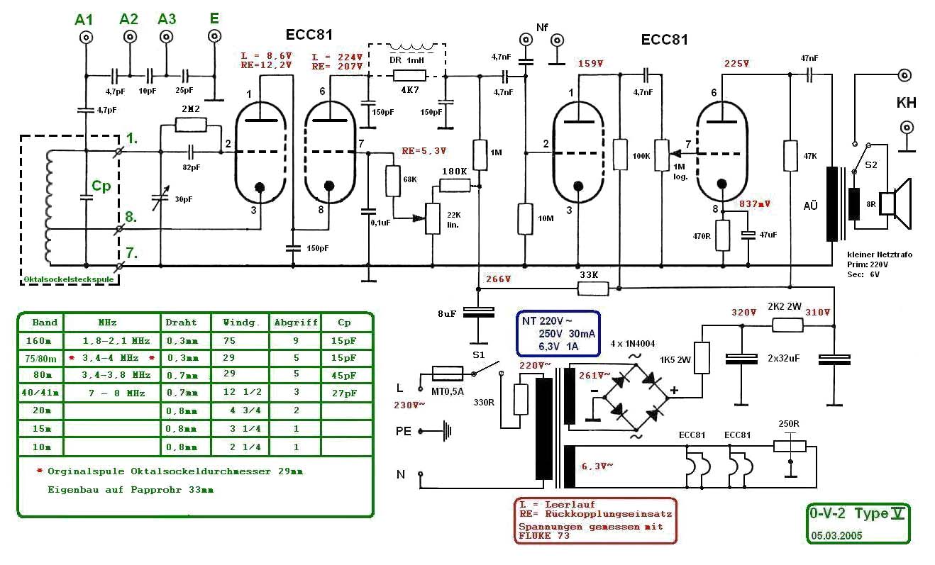
Im Mikrocontroller Forum findet sich eine Kaskodeschaltung,



die der aus Jogis Röhrenbude recht ähnlich ist.

Eine Schultheißschaltung mit Vorstufe aus dem Buch "Der Kurzwellen-Amateur" findet sich dort auch.



Vielleicht besitzt jemand das Buch und kann noch Näheres dazu berichten.

Gruß in die Runde
Hajo

Zuletzt bearbeitet am 10.11.23 01:18

Datei-Anhänge
0V2-Schaltbild.jpg 0V2-Schaltbild.jpg (130x)

Mime-Type: image/jpeg, 125 kB

Schultheiss_1V2.jpg Schultheiss_1V2.jpg (146x)

Mime-Type: image/jpeg, 49 kB

10.11.23 15:58
wumpus 

Administrator

10.11.23 15:58
wumpus 

Administrator

Re: 1V2 Empfänger

Hallo Hajo,

interessant, dass Schultheiss bei dem Zweikreiser der mehr rauschenden EF80 doch mehr zutraute mit einem kleinen Verstärkungsgewinn , als der Einkreiser-Kaskode-Lösung.

Ich hatte damals auch eine, allerdings aperiodische, EF80 Vorstufen angeschlossen, hat aber bei mir nicht signifikant mehr gebracht, ausser Rauschanstieg.


Grüße von Haus zu Haus
Rainer, DC7BJ (Forumbetreiber)

Welt der alten Radios:
http://www.welt-der-alten-radios.de

Wumpus-Gollum-Forum:
http://www.wumpus-gollum-forum.de/forum

Virtuelle Voxhaus-Gedenktafel:
http://www.voxhaus-gedenktafel.de

Wumpus bei youtube:
https://www.youtube.com/user/MyWumpus

 1 2 3
 1 2 3
Mögel-Dellinger-Effekt   Sonnenflecken-Maximums   Rückkopplungseinkreiser   Wumpus-Gollum-Forum   Dreifachsuper-Blockschaltbildes   Einkreiser-Kaskode-Lösung   Empfänger   DL1QK-10-Meter-Kaskodenschaltung   Rückkopplungswindungen   Rückkopplungseinkreisern   Rückkopplungseinstellung   Nachbarkanal-Selektion   Kaskode-Röhren-Audion   EF80-Audion-KW-Einkreisers   Kurzwellen-Amateurfunktechnik   Verstärkung   welt-der-alten-radios   Rückkopplungs-Audions   Voxhaus-Gedenktafel   Autoradio-Doppeltriode