| Passwort vergessen?
Sie sind nicht angemeldet. |  Anmelden

Sprache auswählen:

Wumpus Gollum Forum von
Wumpus Welt der (alten) Radios
Sie sind nicht angemeldet.
 Anmelden

Das "beste" Audion?
  •  
 1 2 3 4 5 .. 12 .. 18
 1 2 3 4 5 .. 12 .. 18
07.12.11 07:28
wumpus 

Administrator

07.12.11 07:28
wumpus 

Administrator

Re: Das "beste" Audion?

Hallo Uwe,

ich hatte die EF85 nur deshalb hervorgehoben, weil ich glaubte in der Liste der bei Dir vorhandenen Röhren auch die EF85 gelesen zu haben. Natürlich ist die EF 183 / EF 184 besser geeignet, da ihr Rauschen gegenüber der EF85 (mit 1,4) bei unter 0,6 liegt.

Die ECC85 (in Kaskode-Schaltung) liegt beim Rauschen auch recht gut. Der Hauptvorteil der Kaskode liegt - bei sauberen und sachdienlichen Aufbau - bei der besseren Verarbeitung des oberen KW-Bereichs und der weichen Rückkopplung, besonders fein kann so auch ein SSB-Signal dekodiert werden.

Auch die Kaskode kann gut mit einer HF-Vorstufe ergänzt werden. Ich hatte eine KW-Kaskode mit Steckspulen aufgebaut. Das lief doch recht gut bis zu 30000 Khz.

Zu den "Topf"-Ferrit-Spulen, vielleicht für das Band zwischen MW und 80 Meter: Die Güte dieser Spulen ist fast unübertreffbar, wenn man einige Tricks beachtet, wie sinngemäß in meinem Gollodyne-MW-Detektor-Bauvorschlag beschrieben:
http://www.oldradioworld.de/gollum/2cpot.htm
Ein weiterer Vorteil dieser Spulen ist das geringe Streufeld. Das gilt für Ringkerne nur bedingt.

Ich habe wiederholt festgestellt, dass Penthoden-Audions (ohne Vorstufe) auch bei gutem Aufbau auf 30 MHz nicht mehr so richtig gut arbeiten.

Vielleicht klappt es aber mir der Vorstufe bei Dir besser. HF-Vorstufen-Audions auf KW geraten leider recht schnell ins (unerwünschte) Schwingen.




Gruß von Haus zu Haus Rainer (Forum-Betreiber)

Rettet den analogen deutschen AM / FM - Rundfunk!:
www.rettet-unsere-radios.de
Mach mit: Photos der letzten AM-Sender:
http://www.wumpus-gollum-forum.de/forum/...e-am-sender.htm
Besuche die WEB-Seite des Deutschen Rundfunk-Museum e.V.
http://www.drm-berlin.de

Zuletzt bearbeitet am 07.12.11 07:32

!
!!! Fotos, Grafiken nur über die Upload-Option des Forums, KEINE FREMD-LINKS auf externe Fotos.    

!!! Keine Komplett-Schaltbilder, keine Fotos, keine Grafiken, auf denen Urheberrechte Anderer (auch WEB-Seiten oder Foren) liegen!
Solche Uploads werden wegen der Rechtslage kommentarlos gelöscht!

Keine Fotos, auf denen Personen erkennbar sind, ohne deren schriftliche Zustimmung.

Den Beitrag-Betreff bei Antworten auf Threads nicht verändern!
07.12.11 09:32
joeberesf 

500 und mehr Punkte

07.12.11 09:32
joeberesf 

500 und mehr Punkte

Re: Das "beste" Audion?

Hallo Uwe,

wumpus:

Zu den "Topf"-Ferrit-Spulen, vielleicht für das Band zwischen MW und 80 Meter: Die Güte dieser Spulen ist fast unübertreffbar, wenn man einige Tricks beachtet, wie sinngemäß in meinem Gollodyne-MW-Detektor-Bauvorschlag beschrieben:
http://www.oldradioworld.de/gollum/2cpot.htm
Ein weiterer Vorteil dieser Spulen ist das geringe Streufeld. Das gilt für Ringkerne nur bedingt.


Diese Ferrit- Töpfe gibt es beim R in München. Die sind wirklich zu empfehlen. Für Dein 80m- Band wären die genau richtig.
Ich denke, dass Du mit dicken Silberdrahtluftspulen aber auch sehr gute Ergebnisse erreichst. (ab 49m)

Der von Rainer angesprochene Punkt der Streuung, ist natürlich zu beachten. Diese Ferrittopfspulen lassen sich induktiv sehr schlecht koppeln und werden über einen Trimmer kapazitiv gekoppelt.

Ich würde für Dein Audion auch noch eine Bandspreizung vorsehen.

Tolles Projekt..

Gruß

Joe

Zuletzt bearbeitet am 07.12.11 23:28

07.12.11 12:51
nobbyrad58 

500 und mehr Punkte

07.12.11 12:51
nobbyrad58 

500 und mehr Punkte

Re: Das "beste" Audion?

Hallo Uwe!

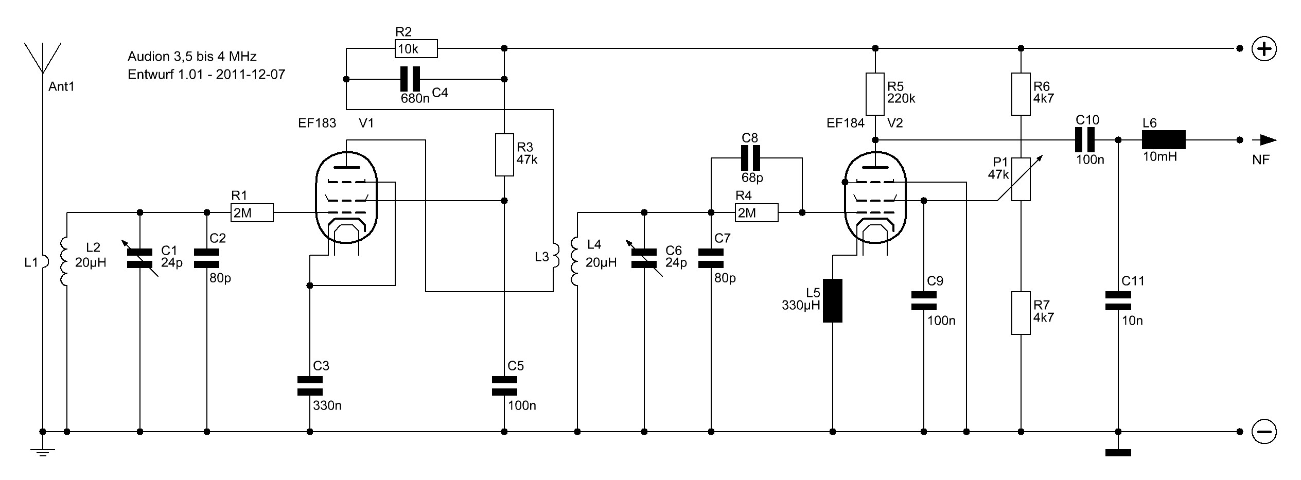
Bei der EF183 fiel mir der Schirmgitteranschluss auf. So wie ich das Schaltbild lese, liegt dieser Anschluss an Minus über R 2 und P 1. Das Schirmgitter muss mit einer positiven Spannung betrieben werden. R 2 würde an + gelegt werden und P 1 käme in die Katodenleitung wobei letzteres besonders sorgfältig gemacht werden muss, eine hochliegende Katode ist nicht unproblematisch.
Auch der Anodenwiderstand der EF 183 könnte kleiner sein, die hälfte oder noch weniger. So käme man etwas näher an die Kurzschlussteilheit heran und man nähert sich dem Breitbandverstärker. Genügend Reserven zur Verstärkung sind bestimmt vorhanden.
L 3 kann auch so nicht bleiben, Gleichstrommäßig fleißt der Strom über R 4 an der Röhre vorbei. L 3 muss zwischen Anode und R 4 kommen. R 4 wird dann mit einen Folien Kondensator 0.47 - 1 µF der parallel zu R 4 ist HF mäßig entkoppelt. Diese Schaltung ist aus den ZF Bandfiltern für Röhrengeräte bekannt.



MFG Nobby

Datei-Anhänge
EF183.jpg EF183.jpg (745x)

Mime-Type: image/jpeg, 25 kB

07.12.11 18:12
Uwe.Soboszcyk 

250-499 Punkte

07.12.11 18:12
Uwe.Soboszcyk 

250-499 Punkte

Re: Das "beste" Audion?

Hallo Joe, hallo Nobby,
bin gerade von der Arbeit nach Hause gekommen und schon wieder gibt es neue Posts. Vielen Dank!

Ferrit-Topfspulen:
Solche Topfspulen müßte ich noch in meinem Fundus haben. Ich werde mal in einer der Bastelkisten suchen.
Wenn ich fündig werde, mach ich ein Foto und lasse sie von Euch begutachten.

Induktive Ankopplung:
Ich bilde mir ein, die beiden benötigten Kopplungen (Antenne-Vorstufe) und (Vorstufe-Audion) als jeweils zweite Wicklung mit in den Topf zu wickeln.
Bezieht sich die schlecht mögliche induktive Kopplung auch darauf, oder existiert diese nur hinsichtlich der Abschirmung des Magnetfeldes nach außen?
Das wäre für einen "schwingsicheren" Aufbau ja eher positiv.

Bandspreizung:
ja, auch daran habe ich bereits einige Gedanken verschwendet.
Der Drehko ist 1:1,5 untersetzt. Der in meinem Schwingkreis überstreichbare Bandbereich hat 500 kHz. Der Kanalraster bei 80m SSB liegt bei 2,7 kHz. BBei CW deutlich enger.
Das bedeutet, ich habe bei SSB je Kanal einen Drehwinkel von etwa 3 Grad. Kann mir nicht wirklich vorstellen, ob der Drehwinkel ausreicht. Wenn nicht, würde ich allerdings lieber mit einer weiteren Übersetzung arbeiten. Ich besitze aus einem alten Röhrenradio, welches bereits mit zerstörerischer Rohheit geplündert war, als ich es bekam, noch alle Teile der Skalenübersetzung. (Eine alte Violetta. Schade!) Die Teile könnten in das Projekt mit eingebaut werden.
Jeder weitere Kondensator vermindert doch die Kreisgüte?
Oder ist die Lupe mit Paralleldrehko besser wie die Übersetzung?

Schirmgitter der EF183:
Da hast du recht, Nobby. Ich weiß nicht, was mich geritten hat, als ich den Schaltplan gestern Abend gezeichnet habe.

Anodenwiderstand EF183 / weitere Korrekturen am Schaltplan:
Beim Anodenwiderstand der Vorstufe hatte ich bereits gestern Bauchschmerzen. So etwas kann ich nicht ausrechnen. Habe heute ein wenig gegoogelt und Schaltungen gefunden, bei dieser Widerstand nur etwa 10K beträgt. Ich werde das ändern. Auch sollte in die Anodenleitung wohl noch eine Drossel von einigen mH. Das werde ich mit den weiteren Korrekturen nachher im Schaltbild ändern und es dann neu posten.

Vielen Dank, so langsam nimmt das Projekt immer mehr gestalt an und ich denke, sobald die Röhren eingetroffen sind, kann an den ersten Aufbau gedacht werden.

MFG
Uwe

Zu Hause ist da, wo man hin geht, wenn man einmal etwas falsch gemacht hat.

Zuletzt bearbeitet am 07.12.11 18:15

07.12.11 19:15
nobbyrad58 

500 und mehr Punkte

07.12.11 19:15
nobbyrad58 

500 und mehr Punkte

Re: Das "beste" Audion?

Hallo Uwe!

Ein Parallel/Seriendrehko (Lupe) um C 5 - L 4 dürfte die bessere Lösung sein. Ein Drehko mit mit 10 - 20 pF oder auch weniger, bei P.... gibt es welche mit ein paar pF ist zumindest konstruktiv einfacher zu lösen. Der "große" Drehko muss natürlich entsprechend untersetzt werden. Die Teile dazu sind ja vorhanden. Für Dein Vorhaben SSB CW könnten die P..... Trimmer mit ihren 2 -3 pF genau richtig sein.

MFG Nobby

07.12.11 20:35
Uwe.Soboszcyk 

250-499 Punkte

07.12.11 20:35
Uwe.Soboszcyk 

250-499 Punkte

Re: Das "beste" Audion?

Hallo Nobby,

habe noch mal in meiner Drehko-Kiste gekramt. Neben etlichen der RFT-Drehkos mit 2x320 und 2x12pF habe ich da noch einen kleinen Drehko gefunden, der wohl dem von Dir angesprochenen Drehko entspricht. (Siehe Bild). Er ist angegeben mit einer Kapazität von 1,5-3pF. Welcher ist als Lupe besser? Der große Luftdrehko mit 12pF für den UKW-Bereich oder der abgebildete? Eigentlich tendiere ich ja immer zum Luft-Drehko.

Leider sind meine Ferrit-Topfkerne noch nicht wieder aufgetaucht. Werde da wohl noch ein paar Kisten durchsuchen müssen. Sonst werde ich sie vielleicht beim R... in München? bestellen. Leider sagt mir der R... in München so gar nichts. Der einzige R... den ich kenne, hat seinen Firmensitz in Sande.
Kannst Du mir da vielleicht auf die Sprünge helfen?

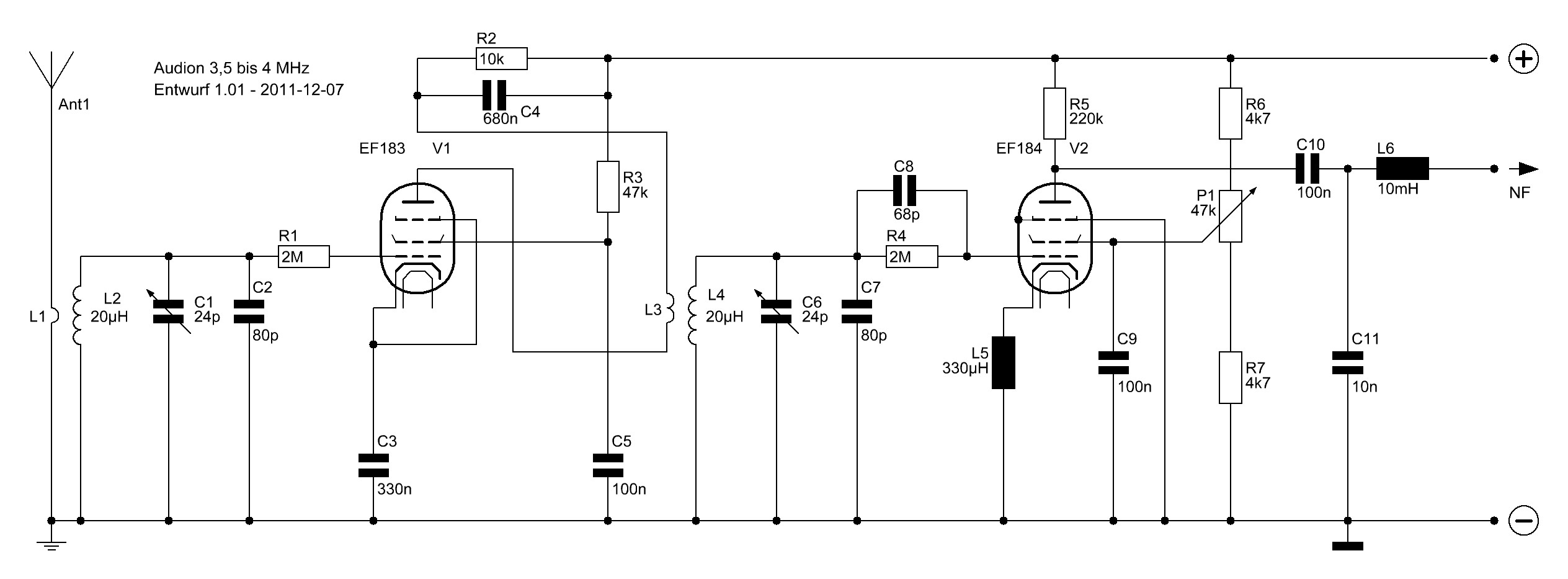
Den Schaltplan habe ich neu gezeichnet und hänge ihn ebenfalls an.
Ich hoffe, ich habe Dich richtig verstanden. Das mit der Koppelspule zum Audion (Vorstufenausgang) kannte ich so nicht.
Achtung! Durch die Veränderungen im Schaltplan haben sich die Bauteilnummern geändert.
Die Vorstufe ist nun nicht mehr in ihrer Verstärkung regelbar. Das mit der hoch gelegten Kathode ist sofort nachvollziehbar und schreckt mich wg. schlechter Erfahrungen nachhaltig ab. Entweder es gibt eine andere Möglichkeit der Regelung oder ich versuche es mit einem Abschwächer im Antennenkreis.





MFG Uwe

Zu Hause ist da, wo man hin geht, wenn man einmal etwas falsch gemacht hat.

Datei-Anhänge
Frequenzlupe.jpg Frequenzlupe.jpg (858x)

Mime-Type: image/jpeg, 28 kB

Plan1.01-2011-12-07.JPG Plan1.01-2011-12-07.JPG (1187x)

Mime-Type: image/jpeg, 167 kB

07.12.11 21:31
nobbyrad58 

500 und mehr Punkte

07.12.11 21:31
nobbyrad58 

500 und mehr Punkte

Re: Das "beste" Audion?

Hallo Uwe!

R aus München sagt mir auch nichts. Ohne regelbare - g1 Spannung wird die Sache nicht richtig funktionieren. Eine abgeschirmte Leitung zum Poti ist hier erforderlich. Also ich habe einen prof. Amateurbandempfänger mit Röhren da ist der RF Gain auch so mit abgeschirmter Leitung gebaut. Der muss noch Instand gesetzt werden.
Eine andere Lösung wäre mit einem neg. Dreibeinregler - 12 V zu erzeugen und diese als Regelspannung zu nehmen. Die Katode kann dann fast an Masse bleiben und die neg. Spannung kann sauber entkoppelt bis fast an das Gitter gelegt werden.
Eine extern erzeugte Regelspannung zur Not mit Batterien könnte man als Entwicklungstool erst mal nehmen bis die anderen Sachen optimiert sind.
Die Katode der EF183 hat keine Gleichspannung beim neuen Plan, C 3 braucht noch einen Bruder von ein paar hundert Ohm. Oder C 3 weglassen, dann muss aber die - g1 der EF 183 da sein. R 1 könnte auf hundert kOhm verkleinert werden und ein weiterer R max. 1 MOhm geht vom Gitter zur - g1 Spannung.

MFG Nobby

Zuletzt bearbeitet am 07.12.11 21:48

07.12.11 22:40
joeberesf 

500 und mehr Punkte

07.12.11 22:40
joeberesf 

500 und mehr Punkte

Re: Das "beste" Audion?

Hallo Uwe, hallo Nobby,

der R in München ist kein Begriff. Wie wird denn der Laden im WGF genannt? Wir sollen
ja keine kommerziellen Links setzen. Ach,.... Ich schmeiß euch den Link einfach in den Postkasten.

Nachtrag: 23:00
Sorry,... ich meinte B in München. R hat die Kerne nicht und ist in Norddeutschland ansässig.
Hatte ich verwechselt. Alles im Postkasten zu finden.


Gruß

Joe

Zuletzt bearbeitet am 07.12.11 23:29

07.12.11 23:07
joeberesf 

500 und mehr Punkte

07.12.11 23:07
joeberesf 

500 und mehr Punkte

Re: Das "beste" Audion?

Hallo zusammen,

wer sich für die Kerne M33 interessiert, sollte beachten das es fünf Bestellnummern gibt.

Vom Abgleichkern bis zur Halteklammer ! Ertseinmal eher undurchsichtig...was brauch ich,...was will ich?

82D292, 82D311, 82D316, 82D322, 82D334

Gruß

joe

07.12.11 23:31
nobbyrad58 

500 und mehr Punkte

07.12.11 23:31
nobbyrad58 

500 und mehr Punkte

Re: Das "beste" Audion?

Hallo Uwe, Joe und an Alle!

Joe, Danke für die Info. Mal so allgemein, hab mich durch meine Fachbücher gearbeitet und musste feststellen das ein KW Amateurband Röhrenaudion mit Vorstufe, also ein Zweikreiser fast nicht beschrieben wird. Der Schaltplanauszug von dem KW Audion ist der einzige detaillierte den ich gefunden habe. Also entweder Einkreis Audion oder Super, davon gibt es ein Menge zu finden.
Bei Radios für die Rundfunkbänder gibt es keinen Mangel an Zweikreisern, so gesehen ist Uwes Vorhaben schon was besonderes.
Eine andere Spezies der Amateurband Empfänger war der Vorsatzsuper, auch davon relativ viel zu finden.

MFG Nobby

 1 2 3 4 5 .. 12 .. 18
 1 2 3 4 5 .. 12 .. 18
bearbeitet   zusammen   Vorstufe   Schaltung   wumpus-gollum-forum   Anodenspannung   allerdings   vielleicht   Verstärkung   Antenne   Röhren   könnte   rettet-unsere-radios   Zuletzt   natürlich   richtig   deutschen   Rückkopplung   letzten   gemacht