| Passwort vergessen?
Sie sind nicht angemeldet. |  Anmelden

Sprache auswählen:

Wumpus Gollum Forum von
Wumpus Welt der (alten) Radios
Sie sind nicht angemeldet.
 Anmelden

Das "beste" Audion?
  •  
 1 2 3 4 5 6 .. 12 .. 18
 1 2 3 4 5 6 .. 12 .. 18
08.12.11 22:04
nobbyrad58 

500 und mehr Punkte

08.12.11 22:04
nobbyrad58 

500 und mehr Punkte

Re: Das "beste" Audion?

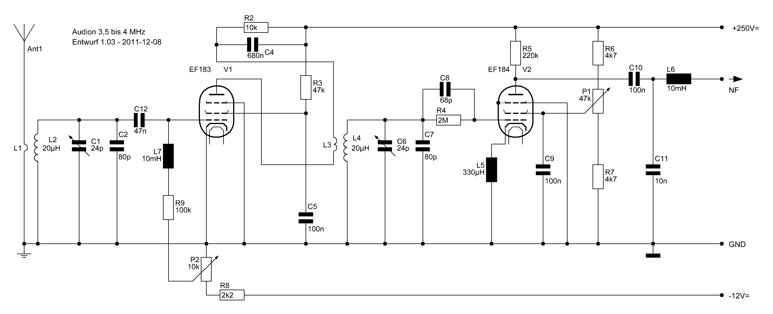
Hallo Uwe!

Fast genau so. Besser wäre R 1 weglassen und dafür einen Trennkondensator von einigen nF zu nehmen, der blockt die Gleichspannung ab und bildet für HF nur einen kleinen Widerstand. Bei Wegfall von R 1 muss der C dazwischen weil sonst das Gitter auf 0 V käme und die Röhre zerstört wird. P 2 verkleinern auf ca. 10 KOhm und zwischen P 2 und Masse noch einen R von ca. 2 KOhm legen. Das verhindert ein Herunterregeln bis 0 V und schützt auch das Poti. Zwischen L 7 und dem P 2 einen R von 100 KOhm - 1 MOhm max.
Die - 12 V kann man natürlich auch anders erzeugen, aber mit dem Festspannungsregler hat man das sicherste und stabilste Mittel.

MFG Nobby

!
!!! Fotos, Grafiken nur über die Upload-Option des Forums, KEINE FREMD-LINKS auf externe Fotos.    

!!! Keine Komplett-Schaltbilder, keine Fotos, keine Grafiken, auf denen Urheberrechte Anderer (auch WEB-Seiten oder Foren) liegen!
Solche Uploads werden wegen der Rechtslage kommentarlos gelöscht!

Keine Fotos, auf denen Personen erkennbar sind, ohne deren schriftliche Zustimmung.

Den Beitrag-Betreff bei Antworten auf Threads nicht verändern!
08.12.11 22:48
Uwe.Soboszcyk 

250-499 Punkte

08.12.11 22:48
Uwe.Soboszcyk 

250-499 Punkte

Re: Das "beste" Audion?

Hallo Nobby und an alle!

Vielen Dank, Nobby, die Schaltplanänderungen wurden verarbeitet. Nur noch eine Frage dazu:
Bei meinen bisherigen Aufbauten, die jedoch fast alle aus Schaltungen für niedrige Anodenspannungen bestanden, hatte ich immer den Vorwiderstand an g1. Dies ging aus den Originalschaltbildern auch hervor. (Erinnerungen an den alten Radiomann mit EF98). Ist die jetzige Schaltung durch die anderen Röhren und die anderen Spannungsverhältnisse so viel hochohmiger am Eingang?

Wie sieht denn der restliche Schaltplan aus? Kann das alles so bleiben, oder gibt es auch da noch Verbesserungen anzubringen?

Als nächstes würde ich sonst mal versuchen, einen Schaltplan für den NF-Verstärker und das Netzteil zu machen.
Einen Netztrafo und einen Ausgangsübertrager, und natürlich auch eine Lautsprecher habe ich noch. Brauchbare Röhren für den Verstärker werden wohl auch noch zu finden sein.
Aus meinem letzten Post geht ja meine bevorzugte Bauweise (Leiterplattenchassis und Holz) anschaulich hervor. Schutzleiter direkt an das Chassis = Masse.
Gibt es da Einwände oder kann ich das weiter so machen?

Heute sind übrigens auch je 3 EF183 und EF184 angekommen.
Fehlen eigentlich nur noch die Schalenkerne.



MFG Uwe

Zu Hause ist da, wo man hin geht, wenn man einmal etwas falsch gemacht hat.

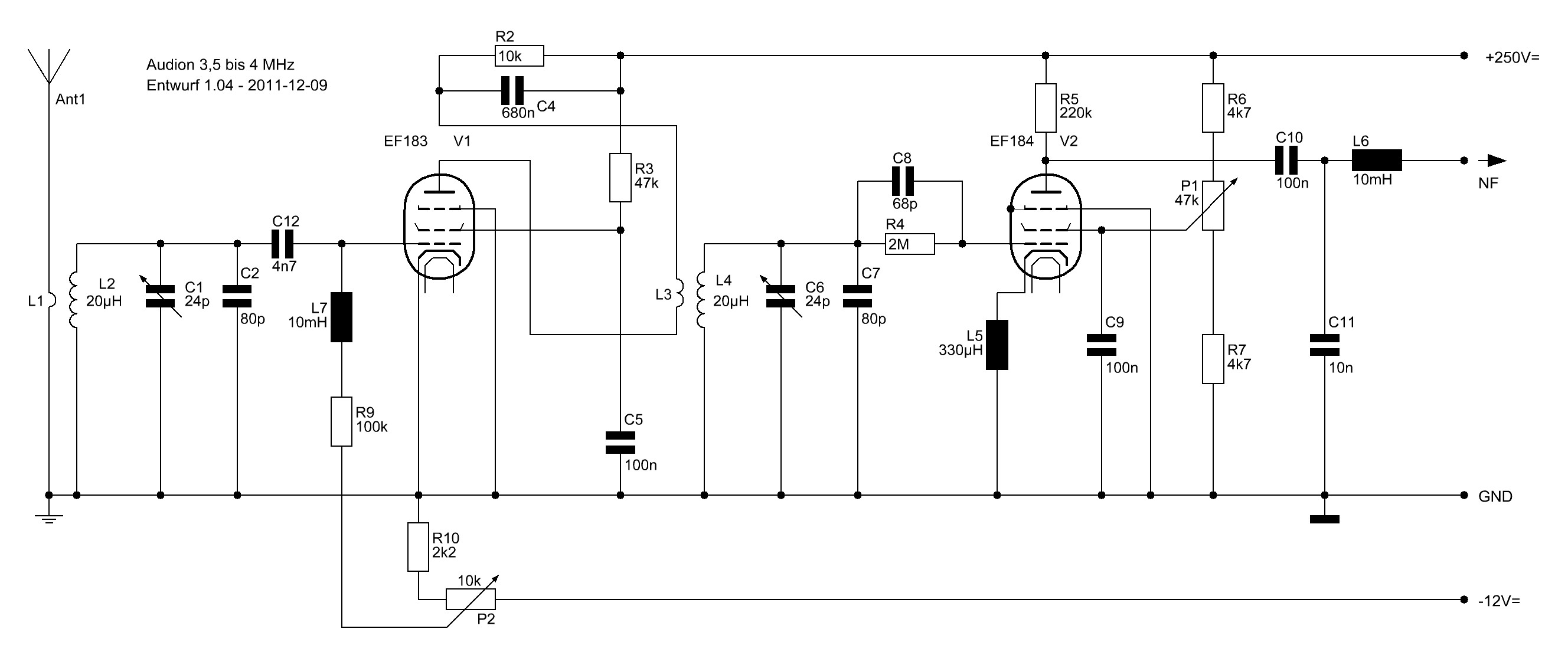
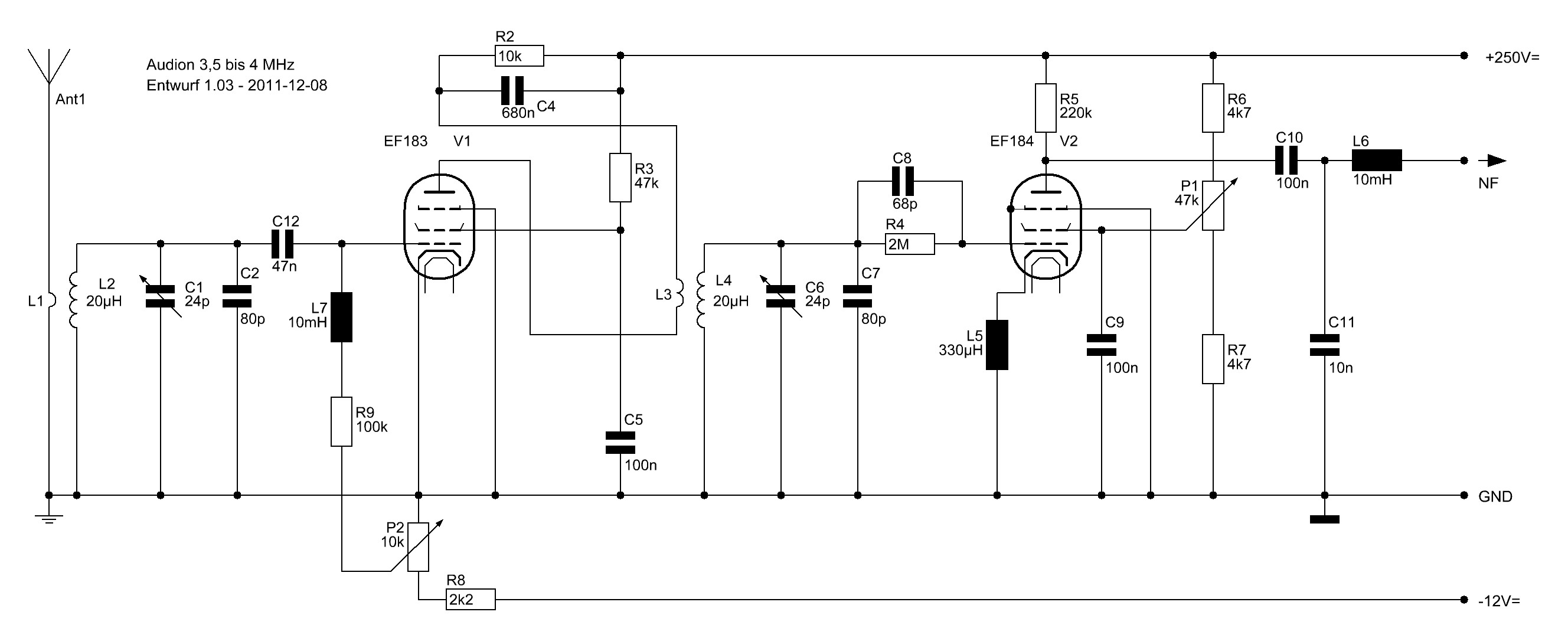
Datei-Anhänge
Plan1.03-2011-12-08.JPG Plan1.03-2011-12-08.JPG (847x)

Mime-Type: image/jpeg, 192 kB

09.12.11 00:04
nobbyrad58 

500 und mehr Punkte

09.12.11 00:04
nobbyrad58 

500 und mehr Punkte

Re: Das "beste" Audion?

Hallo Uwe!

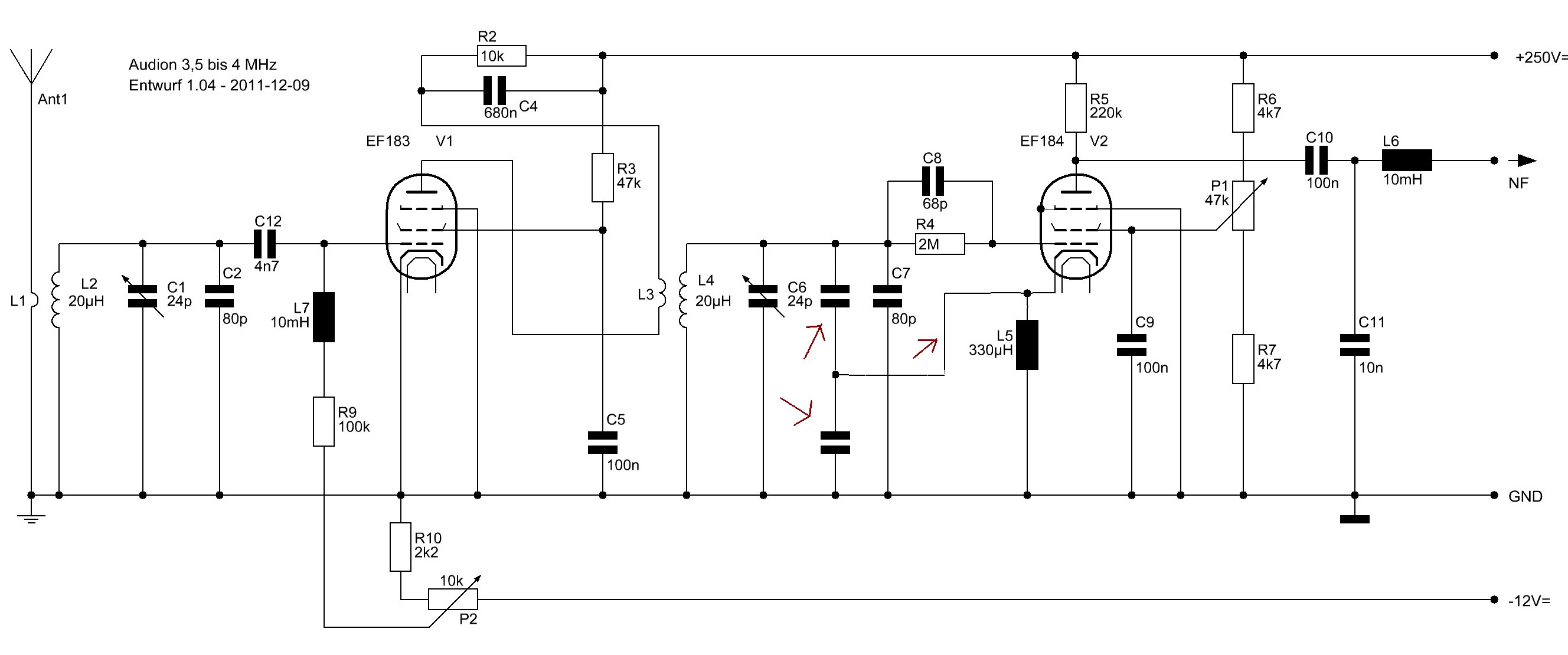
R 8 muss den Platz tauschen. Er kommt zwischen oberen Potianschluss und Masse. Dann bildet er mit dem Poti einen Spannungsteiler nach Masse hin. Bei C 12 würden auch 4,7 nF reichen, dann wird es am Gitter nicht so eng.
Der große Widerstand am Gitter bei den anderen Schaltungen könnte der Audionwiderstand gewesen sein. Siehe R 4. Der muss so groß sein es handelt sich ja hier um das Audion, den Gittergleichrichter an dieser RC Kombination ensteht ja auch die NF. Im Gegensatz zur HF Vorstufe die immer im Regelbereich, in einem langgestreckten -g1/S Bereich arbeitet, ist die EF184 keine Regelröhre. Eine Veränderung von -g1 würde nur den Anodenstrom, nicht aber die Steilheit/Verstärkung ändern das kann man nur über die Schirmgitterspannung in Grenzen, einfach gesagt. Ich weiß ist nicht 100% korrekt, aber einfach beschrieben. Das für die Experten.
Das Audion erzeugt seine -g1 selber. Der Arbeitspunkt liegt im oberen Kennlinienknick im Übergang zum Gitterstrombereich, dieser Gitterstrom erzeugt die -g1. Je ausgeprägter der obere Kennlienknick ist desto größer ist die Spannung die durch die Schwingkreisspannung - Demodulation - Gleichrichtung an der Gitter - Katodenstrecke ensteht und damit auch die NF Spannung. Die große Steilheit einer Röhre mA/V bringt am Anoden Arbeitswiderstand dann auch höhere Verstärkung. Auch wieder vereinfacht für Pentoden.

MFG Nobby

09.12.11 16:45
Uwe.Soboszcyk 

250-499 Punkte

09.12.11 16:45
Uwe.Soboszcyk 

250-499 Punkte

Re: Das "beste" Audion?

Hallo Nobby, hallo Forum!

@Nobby:
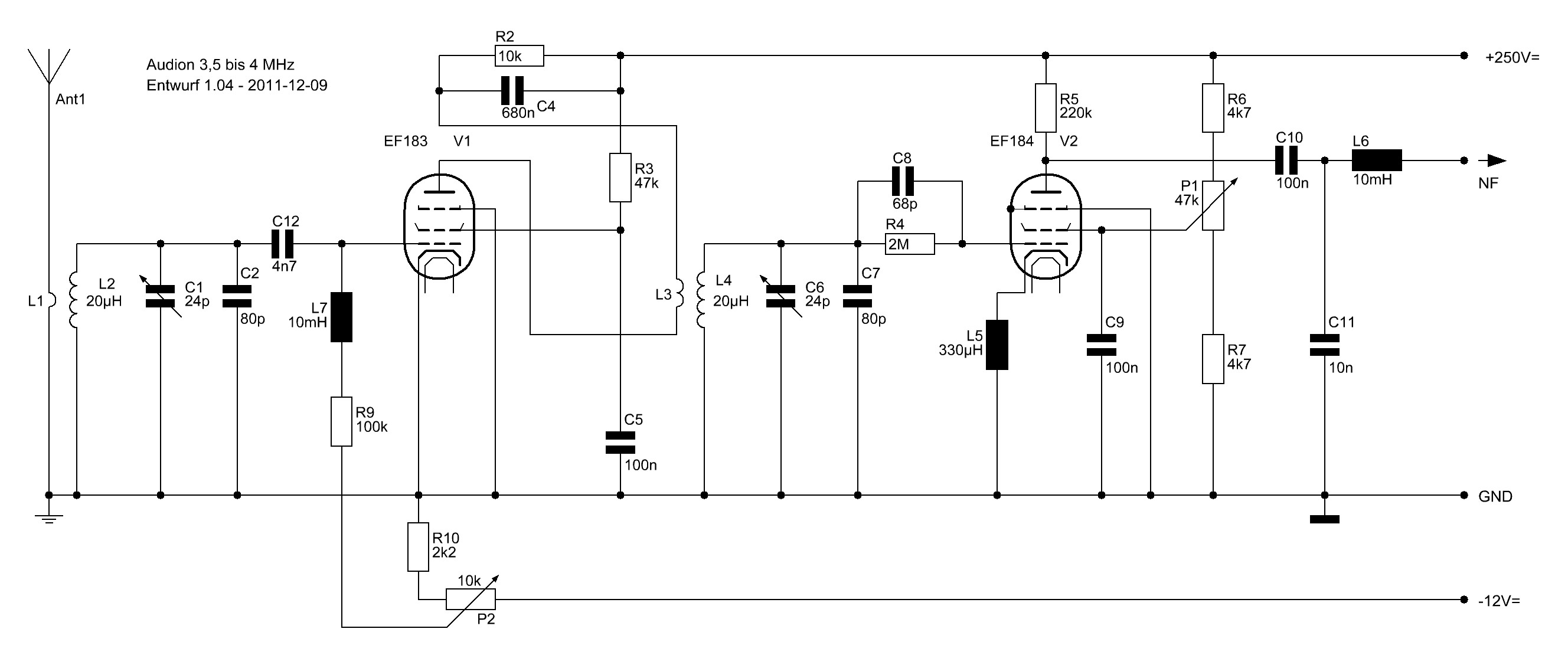
Entschuldige den Lapsus mit R8. Natürlich hätte die g1-Spannung so noch unzulässig bis 0V hochgeregelt werden können. Ist berichtigt.
Auch der g1-Kondensator wurde korrigiert.
Danke für Deine Erklärungen. Ich habe erst jetzt den Unterschied der Regelpentode zur "normalen" Röhre verstanden. Hatte damit vorher nie zu tun.

@Alle:
Gibt es noch Verbesserungsvorschläge für den Schaltplan?

Melde mich sonst mit einem Plan für den NF-Verstärker wieder
An dieser Stelle schon einmal Danke an alle, die mir mit Tipps und Erkärungen auf die Sprünge geholfen haben.



MFG Uwe

Zu Hause ist da, wo man hin geht, wenn man einmal etwas falsch gemacht hat.

Datei-Anhänge
Plan1.04-2011-12-09.JPG Plan1.04-2011-12-09.JPG (736x)

Mime-Type: image/jpeg, 194 kB

09.12.11 17:32
nobbyrad58 

500 und mehr Punkte

09.12.11 17:32
nobbyrad58 

500 und mehr Punkte

Re: Das "beste" Audion?

Hallo Uwe!

Das weitere wird man erst im Betrieb optimieren können. R 6 könnte auf 10 - 20 KOhm vergrößert werden und R 5 auf 20 - 100 KOhm verringert werden. Die Koppelung des Antennenkreises könnte über eine kleinen C 10 - 100 pF in der Antennenleitung loser gemacht werden. Auch C 12 könnte noch erheblich kleiner werden, aber das müsste man ausprobieren.
Erst mal muss man überhaupt was hören können.

MFG Nobby

Zuletzt bearbeitet am 09.12.11 17:43

09.12.11 21:45
Uwe.Soboszcyk 

250-499 Punkte

09.12.11 21:45
Uwe.Soboszcyk 

250-499 Punkte

Re: Das "beste" Audion?

Hallo Nobby,

gut, und damit man etwas hören kann, mache ich mich jetzt an einen Probeaufbau.
Kann es kaum noch erwarten.
Schließlich ist mein Hobby nicht das Zeichnen von Schaltplänen, auch wenn es unglaublich hilfreich ist.
Allerdings werde ich zunächst die vorhandenen Schwingkreisspulen nehmen. Die Ferrit-Topfkerne kann ich später immer noch zur Optimierung einsetzen.

Stromversorgung zunächst über ein netzgetrenntes, stabilisiertes und strombegrenztes Werkstatt-Netzteil 0-255V. NF-Verstärkung ebenfalls zunächst über den kleinen Werkstatt-Verstärker.

Werde alles dokumentieren, fotografieren und mich dann hier wieder melden.

MFG und bis dann... Uwe

10.12.11 09:42
wumpus 

Administrator

10.12.11 09:42
wumpus 

Administrator

Re: Das "beste" Audion?

Uwe.Soboszcyk:
Hallo Rainer, hallo Nobby!

... Aber, Rainer, die Möglichkeit, den abstimmbaren Kreis der Vorstufe anodenseitig zu machen, ist mir, ehrlich gesagt, noch nie in den Sinn gekommen. Aus dem Bauch heraus würde ich meinen, dass bei so einer Schaltung das Risiko, daß der Ausgang der Vorstufe induktiv auf den Eingang rückkoppelt, geringer ist.
Wäre es dann nicht sinnvoll, den Eingang der Vorstufe als kleines abgeschirmtes Bandfilter auszulegen?...


Hallo Uwe,
wie man Kreise in der Vorstufe legt und ob vorn oder hinten oder beides kommt immer auf den Frequenzbereich und auf was man erreichen will an. Hohe Verstärkung kann vielleicht mit aperiodisch - Röhre - aperiodisch erreicht werden, etwas mehr Innerband-Selektivität mit Kreis - Röhre - aperiodisch. Hohe Selektivität Kreis - Röhre - Kreis. Alles hat seine Vor- und Nachteile.

Auf meiner WEB-Seite über Radios mit HF-Vorstufen werden die unterschiedlichen Systeme vorgestellt, mit leichter Bevorzugung des LW-MW-Bereichs und der Suerhet-Empfänger:
http://www.oldradioworld.de/rfpred.htm

Sinngemäß gilt das alles aber auch für HF-Vorstufen bei Audionempfängern.


Gruß von Haus zu Haus Rainer (Forum-Betreiber)

Rettet den analogen deutschen AM / FM - Rundfunk!:
www.rettet-unsere-radios.de
Mach mit: Photos der letzten AM-Sender:
http://www.wumpus-gollum-forum.de/forum/...e-am-sender.htm
Besuche die WEB-Seite des Deutschen Rundfunk-Museum e.V.
http://www.drm-berlin.de

10.12.11 10:59
wumpus 

Administrator

10.12.11 10:59
wumpus 

Administrator

Re: Das "beste" Audion?

Hallo Uwe,

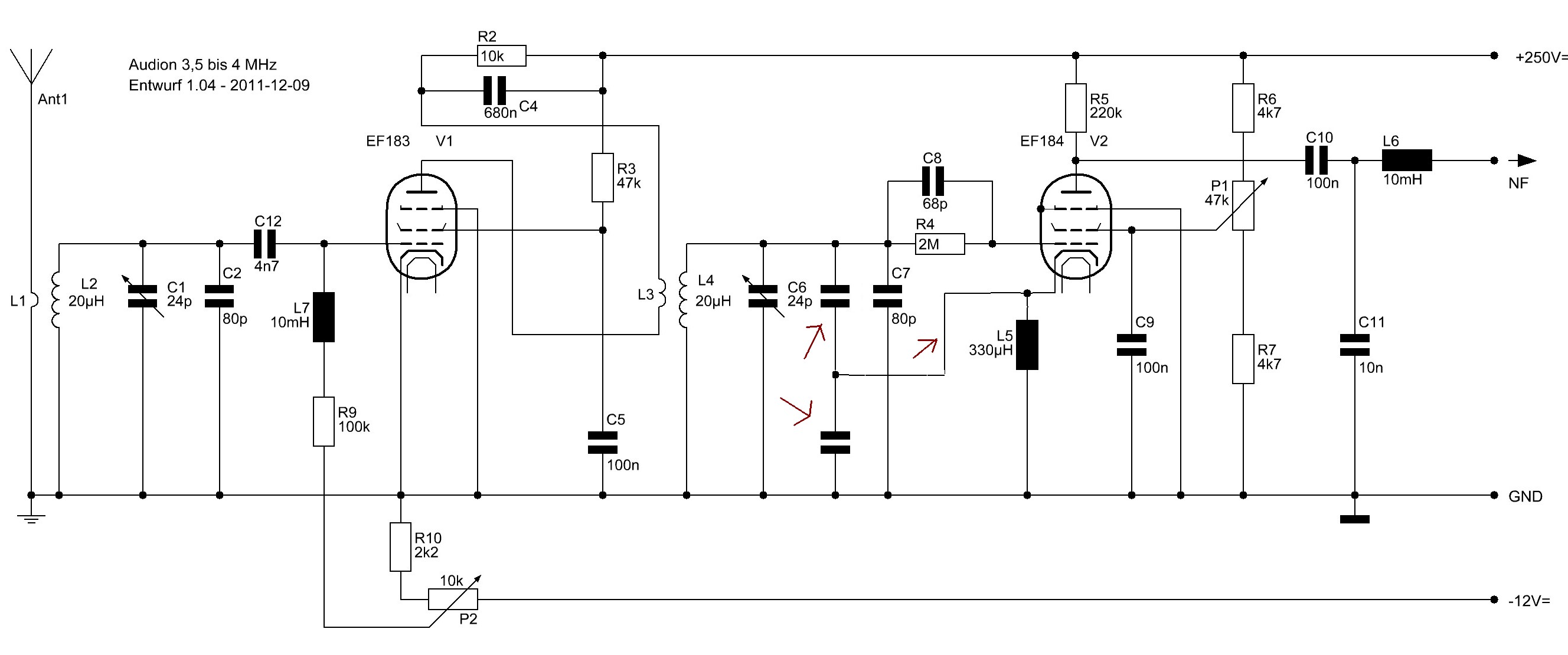
hat die von Dir vorgestellte Schaltung in der Praxis schon mal gearbeitet? Ich habe da meine Restzweifel, weil ich mir nicht sicher bin, ob nur mit einer Drossel in der Kathode eine Rückkopplung generiert werden kann. Eigentlich ist das eher sogar eine Gegenkopplung.

Wäre nicht folgende Schaltung günstiger? (Siehe die drei Pfeile)


Nur die Drossel erhöht für HF den resultierenden Widerstand und gegenkoppelt den Strom durch die Röhre. Die gezeigte Schaltung ist eine Kathodenrückkopplung nur dann , wenn HF aus dem Schwingkreis zugeführt wird.

Gruß von Haus zu Haus Rainer (Forum-Betreiber)

Rettet den analogen deutschen AM / FM - Rundfunk!:
www.rettet-unsere-radios.de
Mach mit: Photos der letzten AM-Sender:
http://www.wumpus-gollum-forum.de/forum/...e-am-sender.htm
Besuche die WEB-Seite des Deutschen Rundfunk-Museum e.V.
http://www.drm-berlin.de

Zuletzt bearbeitet am 10.12.11 11:00

Datei-Anhänge
audion-mod.jpg audion-mod.jpg (999x)

Mime-Type: image/jpeg, 205 kB

10.12.11 14:05
qw123 

500 und mehr Punkte

10.12.11 14:05
qw123 

500 und mehr Punkte

Re: Das "beste" Audion?

Hallo Rainer, hallo Uwe,

wumpus:
Ich habe da meine Restzweifel, weil ich mir nicht sicher bin, ob nur mit einer Drossel in der Kathode eine Rückkopplung generiert werden kann.
Auch ich habe 'Restzweifel'.
Falls es für die von Uwe dargestellte Methode der Rückkopplung ein Vorbild gegeben hat, so hatte wohl die Gitter-Kathoden-Kapazität + Verdrahtungskapazität die Aufgabe einer HF-Rückführung. Für meinen Geschmack eine etwas marginale Methode. Was bei einer Röhre funktioniert, kann bei einer anderen versagen.

Was Rainer vorgeschlagen hat, ist letzlich eine besser kontrollierte HF-Rückführung, die größere Unabhängigkeit von Röhrenparametern und Verdrahtung mit sich bringt.

Überlegen sollte man bei dieser Methode auch, welche Rolle die Eigenresonanz der 330µH-Drossel spielt. Nimmt man eine Wicklungskapazität von ca. 10pF an, so liegt die Eigenresonanz etwa im angestrebten Empfangsbereich. Das würde auf eine starke Frequenzabhängigkeit der Rückkopplungseinstellung hinweisen.

Mein Favorit bei den verschiedenen Methoden der Entdämpfungs-Einstellung ist immer noch die tradionelle Meißnerschaltung mit regelbarer kapazitiver Rückführung. Dafür gibt es gute Gründe, die hier auszuführen aber zu weit führt.

Wo wir schon bei Schaltungsverbesserungen sind:
a) Warum liegt das kalte Ende von C4 an der Betriebsspannung anstatt direkt an Masse? Sehe ich da was nicht richtig?
b) Ich würde C11 hinter L6 anschließen.
c) Ich habe noch nie ein Audion mit einer EF184 aufgebaut. Ich würde aber den besten Arbeitspunkt bei sehr niedrigen Anodenspannungen vermuten, z.B. 40V.
d) ich vermute, daß bei den gezeigten Werten der Audionkombination noch etwas verbessert werden kann. Meine Empfehlung ist immer, daß die Zeitkonstante kleiner als 30µs sein sollte. Das entspricht einer Grenzfrequenz von minimal ca. 5kHz.

Gruß

Heinz

10.12.11 15:10
nobbyrad58 

500 und mehr Punkte

10.12.11 15:10
nobbyrad58 

500 und mehr Punkte

Re: Das "beste" Audion?

Hallo Uwe, Hallo Zusammen!

Die fehlende "echte" Rückkopplung war mir auch aufgefallen. Aber prinzipiell geht es auch ohne Rückkopllung, das RC Glied des Audion bietet noch Spielraum für Weiterentwicklung. R 5 , R 6 , R 7 müssten auch noch angepasst werden. Bei R 2 C 4 kann man C 4 auch auf Masse legen, HF mäßig bildet die positive Betriebsspannung auch einen Kurzschluss. Man könnte zur zusätzlichen Entkopplung zwischen R 2 und R 5 noch ein RC Glied von ca 1 K Ohm und einen Folien C von 0,1 - 1 µF legen. Eine gute Schirmung und Entkopplung zwischen der HF Vorstufe und dem Audion sollte sowieso sein.
Da Uwe das 80m Band und deren Signale hören will braucht man auch ein darauf abgestimmtes NF Teil. Uwe will jetzt erst mal bauen, berichten, und dann schauen wir mal.

MFG Nobby

Zuletzt bearbeitet am 10.12.11 22:41

 1 2 3 4 5 6 .. 12 .. 18
 1 2 3 4 5 6 .. 12 .. 18
Antenne   rettet-unsere-radios   vielleicht   deutschen   letzten   könnte   gemacht   Anodenspannung   bearbeitet   Verstärkung   Schaltung   zusammen   Zuletzt   Rückkopplung   Röhren   Vorstufe   natürlich   allerdings   wumpus-gollum-forum   richtig