| Passwort vergessen?
Sie sind nicht angemeldet. |  Anmelden

Sprache auswählen:

Wumpus Gollum Forum von
Wumpus Welt der (alten) Radios
Sie sind nicht angemeldet.
 Anmelden

SAQ geht in die Luft ;-)
  •  
 1 .. 3 4 5 6 7 .. 17
 1 .. 3 4 5 6 7 .. 17
05.07.21 23:03
APo66 

500 und mehr Punkte

05.07.21 23:03
APo66 

500 und mehr Punkte

Re: SAQ geht in die Luft ;-)

Hallo zusammen
Also ich konnte hier in OWL beide Aussendungen brauchbar aufnehmen.
Bei der 2. Aussendung haben nahe Gewitter schon stark gestört.
Empfangen habe ich wieder bei mir im Garten. D.h. zwischen Wohnbebauung. Ich habe meinen kleinen Handempfänger genutzt.
Leider hatte ich keine Zeit für einen gute Vorbereitung. Ja und die Alphas fehlen mir zum testen.
War aber wieder schön, SAQ zu hören.

Andreas

Die Realität, entspricht nicht meinem Naturell.

Zuletzt bearbeitet am 05.07.21 23:04

!
!!! Fotos, Grafiken nur über die Upload-Option des Forums, KEINE FREMD-LINKS auf externe Fotos.    

!!! Keine Komplett-Schaltbilder, keine Fotos, keine Grafiken, auf denen Urheberrechte Anderer (auch WEB-Seiten oder Foren) liegen!
Solche Uploads werden wegen der Rechtslage kommentarlos gelöscht!

Keine Fotos, auf denen Personen erkennbar sind, ohne deren schriftliche Zustimmung.

Den Beitrag-Betreff bei Antworten auf Threads nicht verändern!
05.07.21 23:23
Hajo 

500 und mehr Punkte

05.07.21 23:23
Hajo 

500 und mehr Punkte

Re: SAQ geht in die Luft ;-)

Hallo Walter

Danke für die Erklärungen zur Frequenzregelung des Senders und den Hinweis auf das Dokument von DL4JWU.
Sehr interessant, hab's mir heruntergeladen und werde es demnächst genauer studieren.

Gruß in die Runde
Hajo

Zuletzt bearbeitet am 05.07.21 23:28

06.07.21 00:35
Axel 

500 und mehr Punkte

06.07.21 00:35
Axel 

500 und mehr Punkte

Re: SAQ geht in die Luft ;-)

Hallo zusammen,

Ich konnte auch beide Sendungen in Mecklenburg Vorpommern (Hagenow) mit gewohnter Qualität aufnehmen.
Empfänger war der Tecsun PL660 an MiniWhip und Up-Converter.
Dieses Gespann hat sich in Verbindung mit einem "7 Meter Teleskomast" (Angelrute) in der Stadt vom Balkon bzw. Dachfenster bisher bestens bewährt.

Völlig überrascht war ich vom Empfang mit meinem VLF Eigenbau Empfänger:
https://www.wumpus-gollum-forum.de/forum...126&page=26
Mit einer 70 cm Teleskopantenne war auf dem Balkon (Südseite) guter Empfang erreichbar. Ich werde im entsprechenden Thema noch berichten, da gibt es dann auch ein kleines Video dazu.


Viele Grüße,

Axel

.........................................................................................................................
.
Da will man endlich mal in Ruhe die Werkstatt aufräumen und was passiert?
...Man hat keine Lust.


.

Zuletzt bearbeitet am 06.07.21 17:58

06.07.21 09:53
Hajo 

500 und mehr Punkte

06.07.21 09:53
Hajo 

500 und mehr Punkte

Re: SAQ geht in die Luft ;-)

Axel:
Ich könnte auch beide Sendungen in Mecklenburg Vorpommern (Hagenow) mit gewohnter Qualität aufnehmen....
Völlig überrascht war ich vom Empfang mit meinem VLF Eigenbau Empfänger
Hallo Axel

Das deckt sich mit meinen Erfahrungen der letzten Jahre. Mein alter Eigenbauempfänger ist auch ein Einfachsuper mit einem A4100 (alias TDA4100) und an einer 1,5m Teleskopantenne ging SAQ damit immer, selbst hier in der Innenstadt. Elektrische Antennen sind offenbar auch in diesem Frequenzbereich den magnetischen überlegen, jedenfalls, solange man sich in relativ störfreier Umgebung befindet.
https://www.wumpus-gollum-forum.de/forum...amp;page=25#249

Ganz schick finde ich übrigens Deinen Gehäuseaufbau von der Folgeseite, was war das ursprünglich für ein Gerät?


Gruß in die Runde
Hajo

Zuletzt bearbeitet am 06.07.21 10:01

06.07.21 10:52
Axel 

500 und mehr Punkte

06.07.21 10:52
Axel 

500 und mehr Punkte

Re: SAQ geht in die Luft ;-)

Danke Hajo,

Das Gehäuse war mal ein russisches Ladegerät für einen undefinierbaren Akku.
Die Schildchen habe ich gelassen, sie haben nun natürlich keinen Bezug mehr zu den Bedienelementen.


Viele Grüße,

Axel

.........................................................................................................................
.
Da will man endlich mal in Ruhe die Werkstatt aufräumen und was passiert?
...Man hat keine Lust.


.

06.07.21 19:12
Hajo 

500 und mehr Punkte

06.07.21 19:12
Hajo 

500 und mehr Punkte

Re: SAQ geht in die Luft ;-)

Axel:
Die Schildchen habe ich gelassen, sie haben nun natürlich keinen Bezug mehr zu den Bedienelementen.
Hallo Axel
Recht getan, würde ich meinen, so behält das Gehäuse seinen speziellen Charme.

basteljero:
Da so viele unterschiedliche Faktoren hineinspielen, würde ich keine Antennenart generell vorziehen...
Das sehe ich auch so Jens, die örtlichen Gegebenheiten spielen eine große Rolle und so manche Antenne, die bei dem einen gut funktioniert, bringt anderen Ortes schlechtere Resultate und umgekehrt. Ihr an der Waterkant seid ja bezüglich SAQ ohnehin auf der Gewinnerseite
In Punkto Empfindlichkeit auf Gewitter-, also elektrische Störungen, waren bei meinen Versuchen die Magnetantennen stets im Vorteil.
Mit steigender Frequenz gehen aber leider alle bekannten Vorteile der Magnetantennen zunehmend verloren, was vermutlich am steigenden Antenneneffekt liegt.
Darum war es für mich seinerzeit auch sehr überraschend, daß eine einfache Teleskopantenne auf VLF so gut funktioniert. Voraussetzung ist lediglich, daß sie richtig - also hochohmig - angepaßt ist. Wäre direkt mal interessant, ob das an einem Geradeausempfänger auch so gut geht.



Gruß in die Runde
Hajo

07.07.21 20:07
Hajo 

500 und mehr Punkte

07.07.21 20:07
Hajo 

500 und mehr Punkte

Re: SAQ geht in die Luft ;-)

basteljero:
Jawoll, geht- und sogar sehr gut !.
Super, daß Du das schon probiert hast
Das schwingende Audion als selbstschwingenden Mischer, hat uns HB9 ja ja kürzlich schon erläutert und eine gute Vorselektion ist beim Direktmischer natürlich empfehlenswert, das ist klar.
Noch ein schmales NF Filter hinten dran und fertig ist die "SAQ DX Maschine".

Gruß in die Runde
Hajo

13.08.21 16:46
Hajo 

500 und mehr Punkte

13.08.21 16:46
Hajo 

500 und mehr Punkte

Re: SAQ geht in die Luft ;-)

Hallo Allerseits

Heute kam Post von SAQ mit dem Report und der Reports Map
Einige Teilnehmer haben ihr Equipment vorgestellt, am besten hat mir die Station von ON6HN gefallen.

Gruß in die Runde
Hajo

14.08.21 09:14
WalterBar 

500 und mehr Punkte

14.08.21 09:14
WalterBar 

500 und mehr Punkte

Re: SAQ geht in die Luft ;-)

Hallo Hajo,

gefällt mir auch, aber einen Morseschreiber zu finden, ist auch nicht einfach. Die Lösung von DL1DSN hat auch einen gewissen Reiz. Heute morgen beim Spaziergang zum Bäcker kam mir eine Idee für einen SAQ-BFO: Man nehme einen Uhrenquarz 32,768 kHz und halbiere die Frequenz. Das ergibt einen wohlklingenden 816 Hz Ton für 17,2 kHz. Ich würde das Signal aber nicht in den Eingang einspeisen, sondern klassisch mischen und mit einem 4-fach OP-Amp-Filter weiter verarbeiten. Das filtert dann das Rauschen weg, der Eingangskreis sollte die 200 Hz Selektivität ohnehin bringen. Meine momentane SDR-Lösung hat als einzigen Nachteil dieses störende Rauschen. Das Abstimmen auf andere Aussendungen wäre mir nicht wichtig.

Gruss
Walter

Zuletzt bearbeitet am 14.08.21 11:05

14.08.21 17:13
Hajo 

500 und mehr Punkte

14.08.21 17:13
Hajo 

500 und mehr Punkte

Re: SAQ geht in die Luft ;-)

WalterBar:
Man nehme einen Uhrenquarz 32,768 kHz und halbiere die Frequenz. Das ergibt einen wohlklingenden 816 Hz Ton für 17,2 kHz. Ich würde das Signal aber nicht in den Eingang einspeisen, sondern klassisch mischen und mit einem 4-fach OP-Amp-Filter weiter verarbeiten.
Hallo Walter

Gute Idee mit dem Quarz, denkbar wäre auch ein Direktmischer mit nachfolgendem schmalen NF Filter.
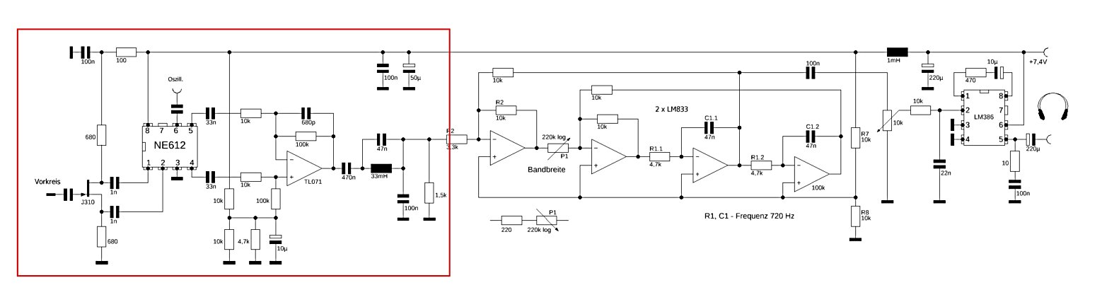
Ich hatte etwas Ähnliches schon mal getestet. Klaus Raban hatte vor Jahren eine empfindliche Schaltung (ich glaube im FA) vorgestellt, mit FET-Vorstufe, NE612 als Mischer, nachfolgendem FET-OPV als Verstärker und Filter und dem obligatorischen LM386 als Endverstärker. Die Schaltung ist sehr empfindlich, nur das einfache Filter ist natürlich deutlich zu breit. Der vom FA vertriebene Bausatz DCRX-4080 basiert auf der gleichen Schaltung. Von PE1NHP ein kurzes Video dazu.
Bei meinem Aufbau kam seinerzeit als Oszillator ein vorhandener DDS Baustein zum Einsatz und das Ganze funktionierte ganz ufb.
Zur besseren Selektion war ein schmaleres NF Filter nachgeschaltet, welches in Bandbreite und Frequenz stufenlos verstellbar ist.
Die Idee stammt von hier. Die Empfindlichkeit reicht locker an die eines Supers heran und die Trennschärfe war für SAQ mehr als ausreichend. Der Mischer wird ein- und ausgangsseitig vorschriftsmäßig symmetrisch betrieben.
Der rot gerahmte Teil ist die Schaltung, die auf K.Raban zurückgeht. (auch veröffentlicht in F. Sichla "HF-Technik mit dem NE/SA 602/612" beam-Verlag 20006 S.44/45)
Das einfache passive Filter hinter dem ersten OPV hatte ich natürlich weggelassen, hab's nur gezeichnet, um die ursprüngliche Schaltung zu zeigen.


Gruß in die Runde
Hajo

Zuletzt bearbeitet am 14.08.21 18:00

Datei-Anhänge
VLF-RX-DM.jpg VLF-RX-DM.jpg (248x)

Mime-Type: image/jpeg, 62 kB

 1 .. 3 4 5 6 7 .. 17
 1 .. 3 4 5 6 7 .. 17
Bandbreite   Olympus-Aufzeichnungsgerät   Werkstatt   Verstärkungs-Bandbreitenprodukt   Grüße   Empfängereingangsleistung   SAQ-Direkt-Mischempfänger   Halbleiter-Schaltungstechnik   Antenne   Empfänger   7a9ca707aa27436d98b98892e4fc945d   aufräumen   empfangen   Dreikreisgeradeausempfänger   zusammen   natürlich   bearbeitet   Grimeton   entspricht   Zuletzt