| Passwort vergessen?
Sie sind nicht angemeldet. |  Anmelden

Sprache auswählen:

Wumpus Gollum Forum von
Wumpus Welt der (alten) Radios
Sie sind nicht angemeldet.
 Anmelden

SAQ geht in die Luft ;-)
  •  
 1 .. 4 5 6 7 8 .. 17
 1 .. 4 5 6 7 8 .. 17
14.08.21 19:54
WalterBar 

500 und mehr Punkte

14.08.21 19:54
WalterBar 

500 und mehr Punkte

Re: SAQ geht in die Luft ;-)

Hallo Hajo,

ja, so in etwa ging mir heute morgen das Konzept durch den Kopf. Diese Gilbert-Zellen gibt es schon eine halbe Ewigkeit. Wayne Burdick hat vor der Gründung von Elecraft damit schon erfolgreich gespielt. Gurgel mal nach Small Wonder Labs oder SST. Das war in den 1985ern schon in aller Munde und so werde ich das auch ausprobieren. Die Dinger werden eine Mischverstärkung von etwa 17dB im VLF-Band haben. Vor allen Dingen habe ich noch genügend Exemplare in DIL-Form aus meiner Elecraft-Service-Zeit vorliegen. Noch besser: Mir sind dicke, gelochte Ferritstäbe "zugeflogen" 20cm lang und 1,5cm dick. Mit meinen Spulen brauche ich nur 200pF für eine Resonanz auf 17,2 kHz. Einen passenden Miniatur-Luftdrehko habe ich auch - der war einmal als Preselektor extern vor einem Trio JR-599 eingesetzt.

Falls WoHo mitliest: Dein Therapieansatz hat nichts genutzt.

Gruss
Walter

Zuletzt bearbeitet am 14.09.21 10:31

!
!!! Fotos, Grafiken nur über die Upload-Option des Forums, KEINE FREMD-LINKS auf externe Fotos.    

!!! Keine Komplett-Schaltbilder, keine Fotos, keine Grafiken, auf denen Urheberrechte Anderer (auch WEB-Seiten oder Foren) liegen!
Solche Uploads werden wegen der Rechtslage kommentarlos gelöscht!

Keine Fotos, auf denen Personen erkennbar sind, ohne deren schriftliche Zustimmung.

Den Beitrag-Betreff bei Antworten auf Threads nicht verändern!
15.08.21 19:41
Hajo 

500 und mehr Punkte

15.08.21 19:41
Hajo 

500 und mehr Punkte

Re: SAQ geht in die Luft ;-)

Hallo Walter

Gilbert Mischer liegen hier in der Kiste, hatte seinerzeit, als sie noch in DIL günstig bei den bekannten Versendern zu haben waren, einige beschafft: SA612, MC1496 und vor allem den guten alten S042. Letzterer hat bei meinen Versuchen in punkto Intermodulation am besten abgeschnitten. Falls Du Bedarf hast...
Ob die SA/NE 602/612 auch auf VLF 17dB Mischverstärkung haben, weiß ich nicht. Ein Diagramm ist mir dazu nicht bekannt, im Datenblatt findet sich ja leider nur eine Conversion Gain vs Supply Voltage - Kurve über dem Temperaturverlauf. Sind ja im Prinzip nur Transistoren, ich denke, die Verstärkung sollte bis in den Herzbereich relativ konstant herabreichen.
Glückwunsch zu den Ferritstäben, das gibt dann wohl vermutlich eine schöne kompakte Ferritantenne für VLF - oder?

Gruß in die Runde
Hajo

15.08.21 20:18
Martin.M 

500 und mehr Punkte

15.08.21 20:18
Martin.M 

500 und mehr Punkte

Re: SAQ geht in die Luft ;-)

hallo alle,

wenn man in meinen dicken E108 schaut, der ist hier für SAQ zuständig, findet sich vorn ein Diodenringmischer mit Ferrit-Topfkern.
Angeschoben wird der mit einer EL84 als Oszillator
lG Martin

Zuletzt bearbeitet am 15.08.21 20:19

16.08.21 07:56
HB9 

500 und mehr Punkte

16.08.21 07:56
HB9 

500 und mehr Punkte

Re: SAQ geht in die Luft ;-)

Hallo zusammen,

in diesem Frequenzbereich eignen sich CMOS-Schalter hervorragend als Mischer. Wenn man die Oszillatorfrequenz mit einem Uhrenquarz und Teiler durch 2 (Flipflop) erzeugt, hat man das symmetrische Oszillatorsignal zur Umschaltung der CMOS-Schalter schon gratis. Das für die Mischung zusätzlich notwendige invertierte HF-Signal kann sehr gut mit einem besseren OpAmp erzeugt werden, z.B. dem NE5532. Für die Mischung braucht man einen Umschalter, also z.B. den 4053. So ein Mischer hat zwar keine Mischverstärkung, aber eine ausgezeichnete Grossignalfestigkeit. Im Gegensatz zu aktiven Mischern rauscht er auch weniger, so dass man nicht unbedingt eine HF-Vorstufe braucht.

Bei Verstärkern ist noch anzumerken, dass OpAmps (auch rauscharme) deutlich mehr rauschen als nicht gegengekoppelte Verstärker mit diskreten Transistoren, wenn sie richtig dimensioniert sind.

Gruss HB9

16.08.21 09:04
WalterBar 

500 und mehr Punkte

16.08.21 09:04
WalterBar 

500 und mehr Punkte

Re: SAQ geht in die Luft ;-)

Hallo Hajo, hallo HB9,

danke für die Denkanstösse. Zusammen mit der Uhrenquarz-Idee müsste sich ein einfacher und brauchbarer Aufbau realisieren lassen. Weil ich schon 2 bis 3 Empfangsmöglichkeiten für SAQ habe, wird das eine reine Bastelei mit vorhandenen Mitteln werden, allerdings erst im September wegen anderer Aktivitäten.

Die Gilbert-Mischer sind nicht schlecht. Man muss nur auf den Impedanzverlauf der Abschlüsse innerhalb des Passbandes achten. Elecraft musste sowohl den Noiseblanker als auch das Quarzfilter-Design im K2 ändern, weil dieser Umstand in den ersten 200 Bausätzen missachtet wurde. In Kalifornien gab es zu keiner Zeit gravierende Intermodulationsprobleme, deswegen kam es auf die "Fieldtester" in Europa an. Die Noiseblankeränderung "ist auf meinem Mist gewachsen".

Auf Intermodulation wird es in meiner Bastelei aber nun wirklich nicht ankommen. Eher schon das Rauschen. Ich halte daher Hajos Dimensionierung für eine Grössenordnung zu niederohmig. Aber die Tests werden es zeigen, und die Demonstration des Zeitzeichenempfangs waren überzeugend.

Die Idee mit den Schaltmischern gefällt mir gut, mal sehen, was der Vorrat hergeben wird.

Übrigens habe ich für Vergleichszwecke eine Rahmenspule mit dem Messsender verbunden. Damit liess sich in einer resonanten Ferritantenne noch in 1,5 Metern *) Entfernung ein brauchbares S/N auf 17,2 kHz erzielen.




Gruss
Walter

*) Nachtrag:

Mit der später realisierten Lösung BF245B-NE612-4060-TL071/74-LM380 konnte die "Reichweite" meines Mess-Senders auf 5m erhöht werden. Mit einem anderen Generator, der 10Vss abgeben kann, dafür aber freilaufend und instabil ist, ist das Signal im ganzen Haus zu empfangen.

Zuletzt bearbeitet am 14.09.21 10:42

Datei-Anhänge
SAQ_neu.jpg SAQ_neu.jpg (172x)

Mime-Type: image/jpeg, 166 kB

16.08.21 14:20
Hajo 

500 und mehr Punkte

16.08.21 14:20
Hajo 

500 und mehr Punkte

Re: SAQ geht in die Luft ;-)

Hallo Zusammen

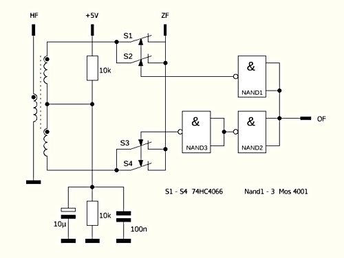
Mit Schaltmischern hatte ich im Rahmen eines Simpel-SDR Projektes vor Jahren auch schon mal experimentiert.
Ein einfacher Balance-Mischer funktionierte recht gut, meine mich aber zu erinnern, daß ich einige Mühe mit den steilen Schaltimpulse hatte.
Die Phasendrehung am Eingang läßt sich auch mit einem Trafo verwirklichen.
Da der 4066 vier Schalter hat, kann man je zwei parallel schalten, was die Durchgangsdämpfung reduziert.
Habe leider nur noch ein Prinzipschaltbild meines damaligen Entwurfs gefunden.
Theoretisch ließe sich damit auch ein DBM aufbauen, was den Aufwand kaum vergrößert aber die Durchgangsdämpfung erhöht.




Das ist aber ein toller Ferritstab Walter, da sollte wohl schon ein einzelner für gute Ergebnisse ausreichen, würde ich schätzen.


Gruß in die Runde
Hajo

Zuletzt bearbeitet am 16.08.21 14:37

Datei-Anhänge
Schaltmischer.JPG Schaltmischer.JPG (172x)

Mime-Type: image/jpeg, 23 kB

16.08.21 14:35
HB9 

500 und mehr Punkte

16.08.21 14:35
HB9 

500 und mehr Punkte

Re: SAQ geht in die Luft ;-)

Hallo Hajo,

so geht es, für die Gatter sollte man aber 'schnelle' Logik verwenden, also 74HC... oder 74AC..., da dadurch das Timing sauberer wird, was das Rauschen stark reduziert. Wichtig ist auch eine Pulsweite von exakt 50%, am besten erzeugt man den Takt mit einem Flipflop (z.B. 74HC74), dann hat man die beiden um 180° gedrehten Taktsignale (Q und \Q) mit exakter Pulsweite.

Die HF-Signale kann man natürlich mit einem Trafo erzeugen, ist bei höheren Frequenzen auch einfach, aber bei dieser tiefen Frequenz gibt es viel zu wickeln, da ist ein OpAmp einfacher, aber das ist Geschmachsache. Hier ist die Symmetrie nicht ganz so wichtig, bei Asymmetrie ist einfach die Unterdrückung des Eingangssignals nicht so gut ('ZF-Durchschlag'). Wegen der parasitären Kapazitäten der Schalter sollte man den HF- und ZF-Pfad nicht allzu hochohmig machen.

Wichtig ist in diesem Zusammenhang auch, dass jeder übliche Mischer das Eingangssignal nicht nur mit der Grundwelle des Oszillators, sondern auch mit allen Oberwellen, insbesondere den ungeraden, mischt. Somit braucht es am Eingang mindestens einen wirksamen Tiefpass, besser natürlich einen Bandpass, der neben der Spiegelfrequenz auch die Frequenzen blockiert, welche durch die Oszillator-Oberwellen auf die ZF gemischt werden.

Das Taktsignal stört hier nicht den eigenen Empfang, aber bei unsachgemässem Aufbau natürlich alle anderen Empfänger in der Umgebung.

Gruss HB9

17.08.21 12:18
WalterBar 

500 und mehr Punkte

17.08.21 12:18
WalterBar 

500 und mehr Punkte

Re: SAQ geht in die Luft ;-)

Hajo:

Das ist aber ein toller Ferritstab Walter, da sollte wohl schon ein einzelner für gute Ergebnisse ausreichen, würde ich schätzen.


Ja, Hajo, einer hätte gereicht, wie meine heutige Vergleichsmessung mit meiner altbewährten Anordnung zeigte. In beiden Fällen wurde ein BF245-Sourcefolger verwendet. In dem tragbaren Teil allerdings mit einem zusätzlichen Drainwiderstand gleicher Grösse wie in der Sourceleitung. Eigentlich hätte ich den Analyser, der erst ab 100 kHz funktioniert (über einen aktiven 5 MHz Mischer - auch mit SA612), mit 30Hz-Filter laufen lassen müssen, aber ich hatte keine Zeit/Lust. Jedenfalls ist das Ziel einer 6dB-Bandbreite von 200 Hz erfüllt.








Gruss
Walter

Zuletzt bearbeitet am 19.08.21 11:15

Datei-Anhänge
Vergleich.jpg Vergleich.jpg (182x)

Mime-Type: image/jpeg, 325 kB

Antennenvergleich.jpg Antennenvergleich.jpg (180x)

Mime-Type: image/jpeg, 316 kB

SAQ-Portable.jpg SAQ-Portable.jpg (177x)

Mime-Type: image/jpeg, 99 kB

17.08.21 12:35
Hajo 

500 und mehr Punkte

17.08.21 12:35
Hajo 

500 und mehr Punkte

Re: SAQ geht in die Luft ;-)

Hallo Zusammen

@HB9
Einiges kam mir bei Deinen Ausführungen wieder in Erinnerung - Stichwort schnelles Schalten und 50% Pulsweite.
Die scheinbare Einfachheit eines Schaltmischers ist in der Praxis durchaus nicht ganz so simpel, wie es anfangs vielleicht scheint. Kann mich erinnern, daß auch der Aufbau seine Tücken hatte. Auch bei tiefen Frequenzen ist ein HF gerechtes Layout wichtig, sprich kürzeste Leitungsführung und viel Massefläche.
Insgesamt scheint die gute alte Analogtechnik für einen einfachen DM Entwurf durchaus einige Vorteile zu haben.

Danke Walter für die Plots, sehr schön, das sollte für den Zweck ausreichen.
Sourcefolger mit zwei gleichen Widerständen - also vermutlich schon im Hinblick auf den symmetrischen Mischeranschluß gedacht.
Wie schon oben geschrieben, für einen einfachen DM hat ein aktiver Mischer seine Vorteile - Mischen + Verstärken spart zusätzliche Nachverstärkung.
Bin gespannt, wie Dein Projekt am Ende aussehen wird (mir jucken direkt auch die Finger )

P.S. 15:30
Habe eben mal meine SAQ-Ferritantenne an einem einfachen Sourcefolger getestet:
Ohne Gate Spannungsteiler hat sie bei 17kHz eine -6dB Bandbreite von 190Hz, mit Spannungsteiler 8pF + 3x2,2MOhm sind es 340Hz.
Zum wirksamen Unterdrücken der russischen Marine reicht es leider nicht

Gruß in die Runde
Hajo

Zuletzt bearbeitet am 17.08.21 15:34

06.09.21 09:07
WalterBar 

500 und mehr Punkte

06.09.21 09:07
WalterBar 

500 und mehr Punkte

Re: SAQ geht in die Luft ;-)

Hajo:

Bin gespannt, wie Dein Projekt am Ende aussehen wird (mir jucken direkt auch die Finger )


Hallo Hajo, hallo zusammen,

meine ursprüngliche Idee, einen Uhrenquarz 32,768 kHz zu verwenden, werde ich fallen lassen.
Gründe:

1. Die Schwingfreude des Biegeschwingers ist begrenzt (miserable Güte).
2. Durch das vorgegebene Gehäusevolumen besteht Platzmangel - es müssen Bauteile eingespart werden.

Was liegt also näher, einen 4060 zu nehmen, der Quarzanschlüsse und bereits 14 Flipflops bietet? Die beiden fraglichen Standartquarze liefern saubere Rechtecke der benötigten Frequenz, um einen Ton um 800 Hertz zu erzeugen. Weil sich in der Bastelkiste nur ein CD4060 befand, der sich mit 9 MHz schwer tut, fiel die Wahl auf den 4-MHz-Quarz.





Der Konstrukteur des AMT3000 erzeugte übrigens auf gleiche Weise 250kHz aus einem 4 bzw. 3,6 MHz Quarz, um daraus die 10 bzw. 9 kHz PLL-Referenz abzuleiten.

Gruss
Walter

Zuletzt bearbeitet am 11.09.21 09:24

Datei-Anhänge
4060_18k.jpg 4060_18k.jpg (158x)

Mime-Type: image/jpeg, 104 kB

4194,812.png 4194,812.png (162x)

Mime-Type: image/png, 35 kB

 1 .. 4 5 6 7 8 .. 17
 1 .. 4 5 6 7 8 .. 17
Empfänger   SAQ-Direkt-Mischempfänger   natürlich   Halbleiter-Schaltungstechnik   bearbeitet   Bandbreite   zusammen   Antenne   7a9ca707aa27436d98b98892e4fc945d   Grüße   Zuletzt   Werkstatt   aufräumen   empfangen   entspricht   Verstärkungs-Bandbreitenprodukt   Olympus-Aufzeichnungsgerät   Grimeton   Dreikreisgeradeausempfänger   Empfängereingangsleistung