| Passwort vergessen?
Sie sind nicht angemeldet. |  Anmelden

Sprache auswählen:

Wumpus Gollum Forum von
Wumpus Welt der (alten) Radios
Sie sind nicht angemeldet.
 Anmelden

SAQ-Detektor "Jonathan"
  •  
 1 2 3 4
 1 2 3 4
24.11.24 19:09
basteljero 

500 und mehr Punkte

24.11.24 19:09
basteljero 

500 und mehr Punkte

Re: SAQ-Detektor "Jonathan"

Hallo Jürgen,

Die Spulengüten bestimme ich meist nicht, weil es für mich praktischer ist, die 6db-Bandbreite
am Oszi abzulesen, die konnte in diesem Projekt auf 140Hz abgesenkt werden, durch die
Anwendung von Scheibenwicklungsweise, wobei eine Trennung mit dem Luftspalt des
Schalenkernes fluchtet. (4 Kammern)

Allerdings ist ein großes Problem eher
die Temperaturdrift:
Während die großen Schalenkerne von "askjan" nur wenige Hz wanderten bei Erwärmung
mit dem Haushaltsföhn, traten bei den E-Kernen für Schaltnetzteil-Trafos mitunter
Abweichungen von bis zu 600 Hz bei 17,2 kHz auf, das ist tödlich für SAQ.

Mein "SAQ-Standard-Audion" ist daher mit Schalenkernen aufgebaut und verwendet
einen 17,2 kHz Bandfilter, wie er ja auch im Radio verwendet wird.

Bei nur einem Kreis erhält man eine scharfe Resonanzspitze, so dass eine Rückkopplung eher
schädlich ist als von Vorteil:
Die Abstimmung wird schwierig und es ergibt sich kein Vorteil bei der Abschwächung der
Marine-Sender, z.B. auf 18,2 kHz.
----
Da man es ja mit Telegrafie-Signalen zu tun hat, braucht die Vorselektion gar nicht mal
so groß zu sein, es lässt sich mit Vorteil das Prinzip des "tonsiebes" anwenden.
Bei einer Hörfrequenz von 800Hz-1200 Hz ist die Temperaturdrift vernachlässigbar.
Mit Quarzstabilem Überlagerer keinererlei Frequenzeinstellung notwendig und es können
die kleine Ferrit-NF-Übertrager verwendet werden, die mit etwa 47nF-100nF Resonanz ergeben.

Das ist das Prinzip, was am Ende aller bisherigen Versuche steht und ist hier beschrieben:
https://www.wumpus-gollum-forum.de/forum...&thread=410

In dem Bild "SAQ-Empfang-2024-06-30-ca_ab_1330.jpg" aus einem der vorigen
Beiträge ist es in dem kleinen silbernen Köfferchen im Rasen zu erkennen, auf dem grünen Regenschutz
des Fahrrad-Hunde-Anhängers ist die Ferritstabantenne im HT-Rohr zu erkennen.
Angeschlossen war ein altes Transistrorradio.
Fing irgendwann an zu heulen, und dann weiß man:
Jetzt wird die Antenne in Schweden getrocknet...


Bei maximaler Leistung dann war Detektor-Empfang möglich, aber sehr leise natürlich.
Man muß aber anmerken, dass der Standort an dieser Stelle ausgesprochen günstig ist.
Man findet in der alten Literatur nämlich Hinweise darauf, dass sich die Erfahrungen der
"Schiffsfunker" nicht auf Land übertragen lassen, Stichwort "Bodenleitfähigkeit".
Vermutlich wird man schon 50km-100km sehr viel aufwändigere Antennen verwenden
müssen.

Es würde mich übrigens interessieren, wie beim "SAQ-Kit" der grundsätzliche Aufbau und vor allem
die Frequenzstabilität des Überlagerers gewährleistet wird, denn den braucht man ja immer.

Eine Überlagerer-Frequenz unterhalb der SAQ-Frequenz scheint mir unvermeidlich, denn oberhalb
würden starke Marinesender über die Spiegelfrequenz empfangen.

Beim "Jonathan" langten übrigens schon 2 Schalenkerne aus, um RDL auf 18,2 kHz unhörbar zu machen.
Hat allerdings an dem Tag auch stark geknistert, weil in der Nacht ein Gewitter durchgezogen war
und noch nicht ganz abgeklungen.

Gruß
Jens

Zuletzt bearbeitet am 10.12.24 13:15

!
!!! Fotos, Grafiken nur über die Upload-Option des Forums, KEINE FREMD-LINKS auf externe Fotos.    

!!! Keine Komplett-Schaltbilder, keine Fotos, keine Grafiken, auf denen Urheberrechte Anderer (auch WEB-Seiten oder Foren) liegen!
Solche Uploads werden wegen der Rechtslage kommentarlos gelöscht!

Keine Fotos, auf denen Personen erkennbar sind, ohne deren schriftliche Zustimmung.

Den Beitrag-Betreff bei Antworten auf Threads nicht verändern!
26.11.24 15:34
Juergen35 

0-49 Punkte

26.11.24 15:34
Juergen35 

0-49 Punkte

Re: SAQ-Detektor "Jonathan"

Hallo Jens,

die Montageanleiting mit Schaltbild des schwedischen SAQ Empfängerkits erhältst Du bei www.execubic.se,
ein Preisangebot (€ 50.- + 12 € Fracht) bei info@execubic.se.

Das Thema SAQ ist in diesem Forum leider über mehrere Threads verstreut, so dass ich nie weiss, wo ich schreiben soll.
Kann man das nicht ein bisschen zusammenfassen ?

Gruß, Jürgen35

30.11.24 22:20
basteljero 

500 und mehr Punkte

30.11.24 22:20
basteljero 

500 und mehr Punkte

Re: SAQ-Detektor "Jonathan"

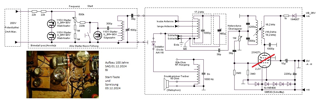
-Glimmlampen-Fremdoszillator zum 100-Jährigen

Hallo,
Zum 100 Jährigen hat der Detektor einen externen Kippgenerator bekommen, herausgeflogen ist
die NF-Verstärkung, da jetzt ein 2-stufiger NF-Verstärker vorhanden ist.

Es waren einige Versuche notwendig:
Der Stabilisator STV 100/25Z beispielsweise war bei kleinen Vorwiderständen nicht mehr sicher
in der Kipplstufe zum Schwingen zu bringen.
110V-Leuchtstoffröhren-Starter mit Argon (?)-Füllung verursachten wilde Schwingungen.

Ganz gut gingen die orange leuchtenden mit Neon-Füllung, sicheres Schwingen bis 220 kOhm
herunter und etwa 300pF-Kapazität ging gut bis über 6 kHz.



Die Sägezahn-Schwingung erregt den Schalenkern-Resonanzkreis auf der 3. Oberwelle.
Die Neon-Gasfüllung erzeugt dazu einen Rauschpegel, der die Grenzempfindlichkeit geringfügig
herabsetzt.

Die Kippgenerator-Schwingung rastet an verschiedenen Stellen auf den Resonazkreis ein, die Einstellung
ist zunächst etwas knifflig, weil sowohl die Spannung an dem Glimmlampen-Kippgenerator als auch
die Frequenz des Resonanzkreises eingestellt werden müssen.
Außerdem tritt ein leichtes Mitziehen durch den 17,2 kHz-Eingangskreis auf, da die Oszillator-Spannung
wesentlich geringer ist als die 80Vpp, die von der 2SH27L bereitgestellt werden können.

Nach erfolgreicher Einstellung ist die Sache aber sehr stabil und der eingestellte Zustand bleibt beim
Ein-Aus-Schalten der 200 Volt-Versorgungs-Spannung erhalten.

Die Stabilität erklärt sich wohl damit, dass der Ladespannung des Kondensators die höherfrequente
Wechselspannung des Resonanzkreises überlagert ist und so die Glimlampen-Zündung synchronisiert
wird.
Außerdem befindet sich der Entladungs-Leuchtfleck wegen der Elektroden-Anordnung immer an der
selben Stelle und "wandert" nicht wie bei den meisten Glimmlampen.

Die Verhältnisse scheinen ähnlich wie beim frühen Lichtbogen zu sein, der in der Telegraphie für Sendezwecke
benutzt wurde.
(s.a. Barkhausen, "über das Problem der Schwingungserzeugung", 1907)
https://archive.org/details/dasproblemde...ge/n84/mode/2up

Ein überlagerter hoher Pfeifton von der Sägezahn-Schwingung wird von dem Monachor-Druckkammer-Treiber
nicht mehr wiedergegeben.
Gegenüber dem bisher verwendeten Omega-4000Ohm-Hörer konnte eine Empfindlichkeits-Steigerung
irgendwo zwischen 6dB und 10dB erzielt werden.
Der Druckkammer-Hörer ist hier reingestellt:
https://www.wumpus-gollum-forum.de/forum...&thread=158

Mit der kleinen Dachboden-Antenne war so JXN (Norwegen) gut zu hören, sogar die Testsendung von SAQ
am 29.11. war teilweise extrem leise zu hören (mit 2SH27L-Überlagerer).

Derzeit ist die aktive Ferritstabantenne im Garten angestöpselt, wenn sich das Wetter hält, kann morgen
eventuell noch eine 4m-Stabantenne auf das Dach gestellt werden.

----
Nachtrag Empfangsbericht 2024-12-01 und Änderung Oszillator.
Völlige Windstille und bestes Sonnenwetter machte das Aufstellen der Stabantenne aus dem Dachfenster
möglich, das Signal war überraschend lautstark, selbst der Restträger war mittels Quarz-Kontrolloszillator
am Ende der Ausstrahlung durch Schwebung nachweisbar.

Mitunter startet der Oszillator nicht beim Anlegen der Versorgungsspannung.
Deshalb ist noch eine Taste reingekommen, mit der sich die Schwingung neu anfachen lässt beim öffnen.
Der Oszillator startet dann stabil auf der Frequenz, auf die er vorher eingestellt wurde.
Das vorherige 2,2 MOhm-Poti ist jetzt gespreizt, so dass sich die Einstellung vereinfacht.

Gruß
Jens

Zuletzt bearbeitet am 13.04.25 12:35

Datei-Anhänge
Aufbau_30-11-2024_Glimmlampen-Fremdoszilator.JPG Aufbau_30-11-2024_Glimmlampen-Fremdoszilator.JPG (99x)

Mime-Type: image/jpeg, 174 kB

10.12.24 12:38
basteljero 

500 und mehr Punkte

10.12.24 12:38
basteljero 

500 und mehr Punkte

Re: SAQ-Detektor "Jonathan"

-Simulation "Tonrad"

Hallo,
"Nach SAQ ist vor SAQ" schrieb hier im Forum mal jemand, dieses Jahr kommt es "Schlag auf Schlag".
"Friday, December 20th, 13:00 – 16:00 CET (12:00 -15:00 UTC). SAQ will be on the air shorter periods"

Sogar die Infos ziehen zum 100-Jährigen mit, in Schweden wurde das Rätsel um den ominösen
"synchron-detektor" der Empfangsstation SAK in Kungsbacka gelöst:
Es wurden zwei Magnetrone eingesetzt.
https://www.wumpus-gollum-forum.de/forum...&thread=335

Nach Alexanderson ein "linearer Detektor", im Gegensatz zum Heterodyne-Dioden-Detektor, der ein
"quadratischer Detektor" ist und bei dem deshalb (meist atmosphärische) Störungen, die über dem
Empfangssignal liegen, überproportional verstärkt werden.

Auf mechanischem Wege wurde das Prinzip von Goldschmidt 1910 umgesetzt, es hat sich nach seiner
Aussage im Transatlantik-Verkehr der Telefunken-Stationen Eilvese -Tuckerton gut bewährt.
https://de.wikipedia.org/wiki/%C3%9Cberseesender_Eilvese
https://www.nj.com/galleries/BISYSCI7YVBTZP32ZOXZ42UQZM/
(Bericht dürftig, aber einige Bilder: Die Erdanker für die Pardunen des Sendemastes sind gewaltig.)

Für eine "schnelle" Umsetzung des Prinzips wurden zwei CNY17-1-Optokoppler verwendet.
Das Ding hier war schnell zusammengelötet und ist anstelle des Dioden-Detektors eingesteckt:

Der 10 kOhm-Lastwiderstand war nur zum Testen drin, im "Jonathan" tritt ein resonanter
Schalenkern-Übertrager an seine Stelle.
Ein zusätzlicher Masse-Anschluß stellt dazu jetzt die Potentialfreit der Ausgänge sicher, die hier
benötigt wird.
Anstelle des Magnetfeldes bei den Magnetronen kommt die optische Übertragung über die LEDs, die Kapazität zu
den internen Fototransistoren beträgt laut Datenblatt des CNY-17-Optokopplers nur 0,6 pF.

Die 1,2pF wären auch bei der maximalen Spannung des externen Signalgenerators nicht ausreichend, um
auf den Übertrager durchzuschlagen,
die CNY-17 sind zusätzlich noch mit Kupferleitband abschirmend beklebt und auf Masse gelegt.

Bei dem Glimmlampen-Oszillator z.B. ist bei der Heterodyne-Dioden-Mischung bei niedriger
Überlagerungsfrequenz immer der Überlagerungston hörbar, und zwar extrem stark.

Hier tritt er lediglich als das von Goldschmidt beschriebene "Zwitschern" auf.
Wenn die beiden antiparallelen Transistoren hochohmig sind, wird kein NF-Signal erzeugt.

So konnte "JXN" Gedüdel auf 16,4 kHz mit einer Überlagerer-Frequenz von etwa 2,4 kHz
praktisch genauso gehört werden wie mit höheren Überlagerer-Frequenzen.
Simuliert man mit dem eingebauten Überlagerer (2SH27L) einen Sender, so treten gleichzeitig
mehrere Überlagerungstöne auf, wenn das Signal anliegt.
----
Goldschmidt-Bericht über sein "Tonrad"
"ETZ" vol35, 1914, s.93
https://archive.org/details/elektrotechn...up?view=theater

Gruß
Jens

Zuletzt bearbeitet am 13.04.25 12:37

Datei-Anhänge
Simulation Tonrad_2024_12_09.jpg Simulation Tonrad_2024_12_09.jpg (82x)

Mime-Type: image/jpeg, 100 kB

12.12.24 11:12
Juergen35 

0-49 Punkte

12.12.24 11:12
Juergen35 

0-49 Punkte

Re: SAQ-Detektor "Jonathan"

Hi all, hallo zusammen,

de facto handelt es sich um eine multiplikative Mischung mit gesteuerter Gleichrichtung.
Mir ist nur nicht klar, warum diese umständliche und wahrscheinlich auch teure Lösung
mit den Magnetrons gewählt wurde. Mit einer billigen Triode ginge es auch,
z.B. 17.2 kHz an Anode ohne Gleichspannung und BFO an Gitter.
Für eine moderne Simulation genügt schon ein Transistor.

Vielleicht gab es auch gar keinen technischen Vorteil, sondern nur einen finanziellen -
für den Lieferanten.

Es grüßt Jürgen

12.12.24 11:33
WalterBar 

500 und mehr Punkte

12.12.24 11:33
WalterBar 

500 und mehr Punkte

Re: SAQ-Detektor "Jonathan"

Hallo Jürgen,

man muss sich immer das Datum der Veröffentlichung zwischen 1914 und 1924
ansehen und die damaligen technischen Möglichkeiten bedenken. Ich habe bei SAQ
angefragt, ob und wie lange Magnetrons eingesetzt waren. Bislang habe ich keine
Antwort erhalten.Wahrscheinlich spielten sie im kommerziellen Betrieb ab 1924
eine untergeordnete oder keine Rolle.

Gruss
Walter

Nachtrag vom 15.12.2024:

SAQ hat geantwortet. Leider wissen sie wenig über die Technik in Kungsbacka.
Ich wurde auf eine Präsentation von Dr. Jürgen Urbig (DL4JWU) verwiesen, die
aber auch keine Beantwortung der Frage nach der Nutzungsdauer beantworten
konnte.

Kungsbacka schloss seinen Betrieb 1948, als die Küstenfunkstelle Onsala/Vallda
übernahm. Sinn und Zweck des doppelten Magnetrons (155 x 12 mm) war die
Umgehung des Fessenden Patents. Deswegen meine Bemerkung "geniale Ver-
zweiflung".

Die Bemerkung von Bastelpedia im Folgebeitrag macht mich mal wieder sprachlos.

Zuletzt bearbeitet am 15.12.24 13:44

12.12.24 11:50
basteljero 

500 und mehr Punkte

12.12.24 11:50
basteljero 

500 und mehr Punkte

Re: SAQ-Detektor "Jonathan"

Hallo,
Da dies ein spezieller Thread über einen Detektor ist, würde ich vorschlagen, die Diskussion
in der neu geschaffenen Rubrik "SAQ SAQ SAQ" neu zu beginnen und vorstehende Beiträge zu löschen,
sie passen hier nicht so gut.
Speziell das Magnetron ist an dieser Stelle behandelt:
https://www.wumpus-gollum-forum.de/forum...&thread=335
(Frühe Magnetrone)
Oftmals lassen sich die Gründe für eine technische Lösung sich im nachhinein nicht so einfach herzuleiten,
weil man die Probleme nicht so vor Augen hat:

Erahnen kann man das nur anhand der diversen Video-SAQ-Empfangsberichte aus entfernteren Regionen
https://www.youtube.com/live/TDplWTNmjzA (Kanada, 400m-Antenne)

Nachtrag 2024-12-20/24: Praxistest "Tonrad"
Das Prinzip funktionierte recht gut jedoch war das Signal von SAQ spürbar schwächer als mit dem Heterodyne-Überlagerer.
Hier lag das 200 Hz- Signal von JXN noch etwa in Höhe des Restträgers von SAQ, mit einem neu gewickelten 1000 Hz
Schalenkern und dessen besserer NF-Selektion trat das Problem nicht mehr auf.

Gruß
Jens

Zuletzt bearbeitet am 25.12.24 19:55

Datei-Anhänge
ETZ35_1914_s94_Tonrad-Galvanometer.JPG ETZ35_1914_s94_Tonrad-Galvanometer.JPG (93x)

Mime-Type: image/jpeg, 111 kB

16.02.25 16:40
basteljero 

500 und mehr Punkte

16.02.25 16:40
basteljero 

500 und mehr Punkte

Re: SAQ-Detektor "Jonathan"

-Mechanischer Verstärker Nauaufbau: KU916t-Kohlmikro-Verstärker

Hallo,
Der 16Ohm Monachor Druckkammer-Treiber KU916t ermöglichte den Bau meines bisher empfindlichsten
Detektor-Kopfhörer.
Vorgestellt an dieser Stelle:
https://www.wumpus-gollum-forum.de/forum...&thread=158
Vergleich hier eingestellt:
https://www.wumpus-gollum-forum.de/forum...1&page=6#57

Noch empfindlicher ist wurde die Sache mit einem luftdicht angeflanschten Telefon-Kohlemikro, die Sprechkapsel
wurde aus einigen vorhandenen ausgesucht.
Kein Knistern oder Lautstärke-Schwankungen, Trockenmittel direkt hinter der Kapsel und rückseitig beim Treiber.
2
Durch den resonanten Schalenkern-Übertrager erfolgt für den Röhren-Verstärker ihn eine Aufwärts-Transformation,
gleichzeitig wird das Rauschen auf den Resonanzbereich begrenzt.

Nachgeschaltet zur Simulation des Telefunken-Tonverstärkers von 1909 ist der Regelverstärker mit den 2x2SH27L.
Das Rauschen der Kapsel ist dann auch für den Außeneinsatz lautstark hörbar (1mVpp an der Ersten Röhre,
Leistungsanpassung bei etwa 100kOhm für Detektor-Übertrager).

Wird der "KU916-Hörer" angeschlossen, hat man eine etwa 2-fache Verstärkung.
(Die Verstärkung der Kapsel steigt zwar bei größerem Strom an, aber der Signal-Rauschabstand sinkt)

Die Empfindlichkeit wird also auch hier wieder durch das Rauschen der Mikrofonkapsel bestimmt.
Beträgt die Signalspannung die Hälfte des mit dem "KU916-Hörer" gerade noch merklichen Signales, hat man
einen Signal-Rauschabstand von ungefähr 2:1.
Damit sind cw-Zeichen gerade noch zu erkennen.
Die "Komfortzone liegt aber höher, da der Rauschabstand der Kapsel schwankt und die Signale undeutlich
wiedergegeben werden.
Ab 3mVpp am Übertrager-Eingang (100kOhm) sind die Signale schon sehr deutlich.

Ansonsten wie bei dem vorherigen mechanischen Verstärker an dieser Stelle, nur mit größerer Empfindlichkeit
und ohne ausgeprägte Resonanz Mikro-Lautsprecher:
https://www.wumpus-gollum-forum.de/forum...54&page=1#5

Was da bei scapa flow so auf dem Meeresboden rottet, wird natürlich um einiges empfindlicher gewesen sein,
aber schon so hat man eine große Verbesserung zum Hörer selbst.


Gruß
Jens

Zuletzt bearbeitet am 13.04.25 12:39

Datei-Anhänge
KU916t-Kohlemikro-SAQ-Verstärker_2025-02-16.jpg KU916t-Kohlemikro-SAQ-Verstärker_2025-02-16.jpg (78x)

Mime-Type: image/jpeg, 137 kB

22.02.25 23:41
basteljero 

500 und mehr Punkte

22.02.25 23:41
basteljero 

500 und mehr Punkte

Re: SAQ-Detektor "Jonathan"

-Mechanischer Verstärker Nauaufbau: KU916t-Kohlmikro-Verstärker (Fortsetzung)

Hallo,
Bei den weiteren Versuchen fielen folgende Dinge auf:

- Bei tieferen Tempteraturen (12°C) wird die Kohlekapsel unempfindlich.
- Der Widerstand der Kapsel reduziert sich dabei stark, es liegen nur noch 0,5 Volt an ihr an .
- Ein stärkerer Strom erzeugt mehr Verstärkung, aber der Signal-Rauschabstand sinkt.

Deshalb hat der mechanische Verstärker eine einfache Heizung bekommen, die gleicht die fehlende
Erwärmung durch den fehlenden Ruhestrom (wohl so 30mA normal) aus.
Mit höherer Spannung von etwa 45 Volt wird außerdem das endgültige Durchtrocknen der Kapsel
beschleunigt, da sich die getrocknete Luft im abgeschlossenen Rückwärtigen Teil ausdehnt.

Mit einem belastbaten 10k-Poti kann der ohnehin geringe Ruhestrom noch weiter verringert werden.



Ergebnis in der Praxis:
Durch das Vorheizen ist der Verstärker sofort einsatzbereit, an der Kapsel liegen etwa 1,5 Volt an.
Durch den Ruhestrom werden dann 2,3 Volt erreicht, die günstigste Einstellung mit dem Poti ist
bei dieser Kapsel 1,9 Volt.
Die orange low-Current-LED leuchtet dann schwach.

Möglicherweise kann mit einem Selbstbau-Kohlemikro die Empfindlichkeit noch etwas gesteigert
werden:
https://archive.org/details/radio-und-fe...i%C3%9Fmikrofon
Immer wieder erstaunlich, was sich mit so einfachen Hilfsmitteln erzrreichen lässt...


Gruß
Jens

Zuletzt bearbeitet am 02.07.25 13:51

Datei-Anhänge
KU916t-Kohlemikro-SAQ-Verstärker_2025-02-22.jpg KU916t-Kohlemikro-SAQ-Verstärker_2025-02-22.jpg (79x)

Mime-Type: image/jpeg, 109 kB

23.03.25 16:41
basteljero 

500 und mehr Punkte

23.03.25 16:41
basteljero 

500 und mehr Punkte

Re: SAQ-Detektor "Jonathan"

-TX4b-Submin-Kleinthyratron-Überlagerer

Moin,
Nicht mehr lange, und das 100-jährige Jubiläum der feierlichen Einweihung von SAQ kann zelebriert
werden. Nicht ausgeschlossen, das Grimeton auf Sendung geht...

Für den Fall ist das Detektor-Projekt nochmal überarbeitet worden:
- Vereinfachung des Detektors, kein Drehko mehr, nur noch Permeabilitätsabstimmung.
- Bau eines 200V-Netzteiles für den Überlagerer
-Subminiatur-Kaltkathoden-Kleinthyratron (TX4b) anstelle der Glimmlampe
-Resonanztrafo für gleichmäßige Überlagerer-Spannung.

Die TX4b gibt es immer noch beim Pollin, gut geeignet für verschiedene Versuchsaufbauten.
Im Fernseher als Kippgenerator mit 400 Volt Betriebsspannung.
Mit 200 Volt scheint die erzielbare Frequenz etwas geringer zu sein, stabile Schwingungen
waren bis 6 kHz erzielbar.
Die erste Elektrode dient von der Konstruktion her normalerweise zur Vorionisierung, jedoch
empfehlen russische Quellen die Triodenschaltung.



Das Netzteil ist unkritisch und liefert nur wenig Oberwellen. Die 5.W-Ela-Trafos mit ihren
Anzapfungen geben die Möglichkeit, optimal anzuschalten.
Der Video-Transistor hat 350V UCE und 50mA IC max.

Der Resonanztrafo stabilisiert zusätzlich die Sägezahn-Grundschwingung der TX4b.
Gewählt wurde die 3. Harmonische:
17,2 kHz - 700 Hz Hörton = 16,5 kHz Heterodyne-Überlagerer
16,5 kHz / 3 = 5,5 kHz Grundschwingung.
Auf dem Oszi sieht das ungefähr so aus:


Der TX4b-Sägezahnschwingung ist die Resonanzkreis-Spannung überlagert und sorgt
durch Triggerung für ein recht stabiles Signal, das bei Verstimmung auf die nächste Harmonische
einrastet.
Eine low-current-LED zeigt die optimale Einstellung an.

Jens

Zuletzt bearbeitet am 13.04.25 12:40

Datei-Anhänge
Signalgewinnung mit Resonanztrafo_2025-03-29.jpg Signalgewinnung mit Resonanztrafo_2025-03-29.jpg (70x)

Mime-Type: image/jpeg, 28 kB

Netzteil und Submin-TX4b-Thyratron-Überlagerer_2025-03-29.jpg Netzteil und Submin-TX4b-Thyratron-Überlagerer_2025-03-29.jpg (62x)

Mime-Type: image/jpeg, 79 kB

 1 2 3 4
 1 2 3 4
110V-Leuchtstoffröhren-Starter   Hz-Schalenkern-Resonanzkreis   Monachor-Druckkammer-Treiber   Mikrofonkapsel-Regenerierung   WirelessTelegraphy-WithSpecialReferenceToTheQuenched-SparkSystem   Heterodyne-Überlagerungsspannung   Kohlekörner-Mikrofonkapsel   SAQ-Detektor   Verstärker   KU916t-Kohlmikro-Verstärker   Zuletzt   Detektor-Gleichstrom-Vorspannung   Büroklammer-Selenzellen-Detektor   wumpus-gollum-forum   Jonathan   Antenne   Heterodyne-Überlagerungs-Röhre   Heterodyne-Überlagerer   De-Forest-Audionröhren-Detektor-Ersatz   bearbeitet