| Passwort vergessen?
Sie sind nicht angemeldet. |  Anmelden

Sprache auswählen:

Wumpus Gollum Forum von
Wumpus Welt der (alten) Radios
Sie sind nicht angemeldet.
 Anmelden

VE301W mit Post-Pentode C3b / Schallplattenwiedergabe mit Hifi-MM Tonabnehmer
  •  
 1 2 3 4 5 6
 1 2 3 4 5 6
27.05.17 09:44
Wolle 

500 und mehr Punkte

27.05.17 09:44
Wolle 

500 und mehr Punkte

Re: VE301W mit Post-Pentode C3b / Schallplattenwiedergabe mit Hifi-MM Tonabnehmer

Hallo Herrmann.

Es lebe der Internationalismus. Widerstände aus der Fertigung der DDR, MP-Kondensatoren aus der Sowjetunion.
Ich vermisse nur noch China. (Ironie aus, pfui Wolle).

Ansonsten aber eine schöne Arbeit. Vielen Dank.
Ich hoffe, die bad word Falle verschont mich.

Mit vielen Grüßen.
Wolle.

Schämen sollten sich die Menschen, die sich gedankenlos der Wunder der Wissenschaft und Technik bedienen und nicht mehr davon geistig erfasst haben, als die Kuh von der Botanik der Pflanzen, die sie mit Wohlbehagen frisst.
Albert Einstein zur Eröffnung der Internationalen Funkausstellung 1930.

!
!!! Fotos, Grafiken nur über die Upload-Option des Forums, KEINE FREMD-LINKS auf externe Fotos.    

!!! Keine Komplett-Schaltbilder, keine Fotos, keine Grafiken, auf denen Urheberrechte Anderer (auch WEB-Seiten oder Foren) liegen!
Solche Uploads werden wegen der Rechtslage kommentarlos gelöscht!

Keine Fotos, auf denen Personen erkennbar sind, ohne deren schriftliche Zustimmung.

Den Beitrag-Betreff bei Antworten auf Threads nicht verändern!
27.05.17 10:04
Herrmann 

500 und mehr Punkte

27.05.17 10:04
Herrmann 

500 und mehr Punkte

Re: VE301W mit Post-Pentode C3b / Schallplattenwiedergabe mit Hifi-MM Tonabnehmer

Hallo Jürgen,

Zitieren:
schön, dass Du wieder da bist. Ich denke, dass die Betriebsbedingungen der Röhre nicht optimal sind.
Anoden- und Schirmgitterspannung sind viel zu hoch und der ZÜ passt nicht zur Pentode.

Schön das hier recht viel los ist:) Ich möchte den sehr erfolgreichen Einsatz als Phonoverstärker idealerweise 1:1 auf das Audion übertragen. Die Pentodenstufe für sich genommen erzielt in der Praxis eine NF-Verstärkung von mindestens 250. Achtung, der ZÜ ist komplett anders beschalten als im VE301 und hat nun rechnerisch eine Primärimpedanz von 192H, was bei der niedrigst zu übertragenen Audiofrequenz von 100Hz ca. 120kOhm Lastimpedanz entspricht. Das ist mehr als genug für die relativ niederohmige C3b. Wir haben es hier mit einer Art Drosselkopplung zu tun, die es in zeitgenössischen Geräten tatsächlich auch mit der AF7 im Audion gab. (z.B. Typ Telefunken 512WL. Dort musste das Audion die kräftige Endröhre RES964 aussteuern - wohl der Hauptgrund für die Drossel- statt RC-Kopplung da)

Ich habe den Schaltplan des VE301Wn studiert. Die AF7 wird dort in der Tat mit Spannungen betrieben, die einer Batterieröhre entsprechen. Das ist wohl aber u.a. auch dem hohen Spannungsverlust der RC-Kopplung (500kOhm!) geschuldet. Zum Vergleich poste ich 2 Schaltungsauszüge eines AF7-Audions: Mal mit RC-Kopplung, mal mit Drosselkopplung (letztere waren damals dann schon die besseren Einkreiser für über 100,-RM)

Bemerkenswert ist, daß im Gerät mit Drosselkopplung die Audion-AF7 auch mit entsprechend sehr hoher Anodenspannung (140V) betrieben wird. Bemerkenswert ist auch, daß die Schirmgitterspannung bei beiden Varianten etwa gleich niedrig bei ca. 20V liegt, wobei beim Drossel-Audion aber der ca. doppelte Schirmgitterstrom fließt, was wohl durch die >3-fache Anodenspannung verursacht wird.

Fazit: Bei der Schirmgitterspannung hast Du recht.

Das Thema ist interessant und ich werde mit Schirmgitterspannungs-Reduzierung experimentieren.

Heute werden eine 20m-Hochantenne und Erde installiert.

Viele Grüße, Herrmann

Datei-Anhänge
AF7Audion_RC.jpg AF7Audion_RC.jpg (450x)

Mime-Type: image/jpeg, 29 kB

AF7Audion_Drossel.jpg AF7Audion_Drossel.jpg (453x)

Mime-Type: image/jpeg, 79 kB

27.05.17 10:14
Herrmann 

500 und mehr Punkte

27.05.17 10:14
Herrmann 

500 und mehr Punkte

Re: VE301W mit Post-Pentode C3b / Schallplattenwiedergabe mit Hifi-MM Tonabnehmer

Hallo Wolle

Zitieren:
Es lebe der Internationalismus. Widerstände aus der Fertigung der DDR, MP-Kondensatoren aus der Sowjetunion.

Das war Absicht und soll für Frieden und Völkerverständigung stehen. Alle Bauteile bilden quasi ein Team (oder eine Brigade ;) und ziehen an einem Strang. Übrigens sind auch deutsche Widerstände von 1935 dabei, die sich als erstaunlich zuverlässig erwiesen. Alte Amerikaner und Japaner wären noch ganz nett, aber man kann nicht alles haben.

Viele Grüße, Herrmann

27.05.17 10:23
MB-RADIO 

500 und mehr Punkte

27.05.17 10:23
MB-RADIO 

500 und mehr Punkte

Re: VE301W mit Post-Pentode C3b / Schallplattenwiedergabe mit Hifi-MM Tonabnehmer

Hallo Hermann,

denke daran, die angegebenen Spannungen sind womöglich mit einen Instrument 333 Ohm pro Volt gemessen. Dadurch bricht sie an hochohmigen Stellen sehr stark zusammen.
In Wirklichkeit ist die Spannung dort viel höher !!!!!!!!

Viele Grüße
Bernd
Der erst jetzt den Beitrag weiterliest.


Zwei Dinge sind unendlich, das Universum und die menschliche Dummheit, aber bei dem Universum bin ich mir noch nicht ganz sicher. (Albert Einstein)

27.05.17 10:57
Herrmann 

500 und mehr Punkte

27.05.17 10:57
Herrmann 

500 und mehr Punkte

Re: VE301W mit Post-Pentode C3b / Schallplattenwiedergabe mit Hifi-MM Tonabnehmer

WalterBar:
Hallo zusammen,

es wird darunter auch die Audionempfindlichkeit leiden. Wahrscheinlich wird aber die Schallplatten-Audiowiedergabe unzureichend, wenn der 3k Ohm - Widerstand den zehn- bis hundertfachen Wert annimmt.

Gruss
Walter

Hallo Walter,
nach Interpretation der beiden alten Schaltungen (siehe Antwort auf Jürgen) wird eine Reduzierung der Anodenspannung nicht nötig sein - nur versuchsweise der Schirmgitterspannung.
Viele Grüße, Herrmann

27.05.17 11:12
Herrmann 

500 und mehr Punkte

27.05.17 11:12
Herrmann 

500 und mehr Punkte

Re: VE301W mit Post-Pentode C3b / Schallplattenwiedergabe mit Hifi-MM Tonabnehmer

Hallo Bernd,

Zitieren:
denke daran, die angegebenen Spannungen sind womöglich mit einen Instrument 333 Ohm pro Volt gemessen. Dadurch bricht sie an hochohmigen Stellen sehr stark zusammen.
In Wirklichkeit ist die Spannung dort viel höher

Danke für den berechtigten Einwand, der bei historischen Spannungsangaben beachtet werden sollte. Allerdings sind zum Glück auch Versorgungsspannung (200V) und Anodenstrom angegeben, wodurch man die Anodenspannung über den Abfall über dem Anodenwiderstand kontrollrechnen kann: 0,28mA*500kOhm=140V. 200V-140V= Anodenspannung 60V. Meßwert: 45V. Die Abweichung hält sich dort im Rahmen. Bei der Schirmgitterspannung ergibt sich erstaunlicherweise keine Abwechung nach oben. (2MOhm / 0,09mA / 200V -> 20V)
Viele Grüße, Herrmann

27.05.17 15:05
Herrmann 

500 und mehr Punkte

27.05.17 15:05
Herrmann 

500 und mehr Punkte

Re: VE301W mit Post-Pentode C3b / Schallplattenwiedergabe mit Hifi-MM Tonabnehmer

Hallo zusammen,

Hochantenne und Erde sind installiert. Die Schirmgitterspannungs-Reduzierung habe ich noch nicht durchgeführt.

Auf Langwelle sind 5 Sender zu hören (Reihenfolge mit der Frequenz aufsteigend):


    ein Franzose
    ein Brite
    ein Slave (Polen?)
    vermutlich RTL Luxemburg
    noch ein Slave


Der Langwellenbereich ist mäßig gestört.

Die Mittelwelle ist stark gestört, aber ich bekomme einen Tschechen bei geschätzt 800kHz sehr stark herein, so daß man die RES164 damit übersteuern kann.

Übrigens, die Rückkopplung quietscht mit angeschlossener Antenne und Erde so wie man es kennt. Jetzt noch die Schirmgitter / Rückkopplungsgeschichte verbessern, und schon ist das originale VE-Erlebnis fertig. Ärgerlich ist nur die EMV-Verseuchung, das trübt den Genuß. Mein Taschen-Einkreiser empfängt via Ferritantenne sauberer.

Die Hochantenne ist ca. 20m Lang und 6m über Grund. Die Erde ist die Heizungsanlage (gelötetes Kupferrohr)



Viele Grüße, Herrmann

Datei-Anhänge
Hochantenne.jpg Hochantenne.jpg (424x)

Mime-Type: image/jpeg, 183 kB

27.05.17 21:24
Herrmann 

500 und mehr Punkte

27.05.17 21:24
Herrmann 

500 und mehr Punkte

Re: VE301W mit Post-Pentode C3b / Schallplattenwiedergabe mit Hifi-MM Tonabnehmer

Hallo zusammen,

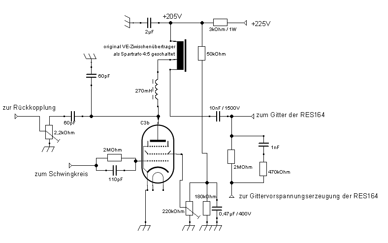
die Einstellbarkeit der Schirmgitterspannung sowie die Korrektur des Rückkoppelpegels habe ich gemäß des angehängten aktualisierten Schaltplans erfolgreich durchgeführt.

Beim Experimentieren mit der Schirmgitterspannung kam ich zu folgendem Ergebnis: Die Reduzierung der Schirmgitterspannung führt in weiten Grenzen zu keinerlei Änderung der Audion-Empfangseigenschaften. Der Vorteil der Einstellbarkeit wäre optional eine feinstufigere Rückkopplungseinstellung.
Ein ganz anderer Vorteil niedrigerer Schirmgitterspannungen stellt sich jedoch ein: Das Audion wird im (Anoden)-Stromverbrauch sehr sparsam, so daß die allgemeine Versorgungsspannung um 20V ansteigt. Das wiederum hat zur Folge, daß ich eine Gleichrichterröhre mit schlechterer Emission einsetzen kann, um die Spannung wieder aufs normale Maß zu bringen.

Jürgen, ich habe über Deine Aussage "Schirmgitterspannung viel zu hoch" nachgedacht. Ich glaube, sie ist richtig - aber für ein Audion mit RC-Kopplung! Die Schirmgitterspannung beeinflußt ja stark den Anodenstrom. Beim RC-gekoppelten Audion (z.B. mit Ra 500kOhm) tritt eine starke Gleichtrom-Verkopplung von Anodenstrom- und Spannung ein, so daß dann die Anodenspannung bei zu großer Schirmgitterspannung so stark einbricht, daß die Pentode in einem ungünstigen Arbeitspunkt landet.
Beim Drossel-Audion ist diese Abhängigkeit nur sehr schwach ausgeprägt wegen des nur ca. 8kOhm großen Kupferwiderstandes der Wicklung und des relativ geringen Netzteil-Innenwiderstandes. Daher ist hier die Schirmgitterspannung eine Frage des Stromverbrauchs und der Aussteuerbarkeit.

Zum Empfang: Wie zu erwarten tummeln sich in den Abendstunden dutzende Sender im oberen Mittelwellenbereich, dank Ionosphäre. Die Pegel sind teilweise stark und man bringt die RES164 an die Aussteuergrenze. Das Fading ist teilweise auch sehr stark.

Damit ist das Projekt erfolgreich abgeschlossen. Der Erkenntnisgewinn bei der NF-Verstärkung fließt in den kommenden Stereo-Phonoverstärker.

Viele Grüße, Herrmann

Datei-Anhänge
VE301_C3b#4.png VE301_C3b#4.png (415x)

Mime-Type: image/png, 12 kB

29.05.17 10:47
HB9 

500 und mehr Punkte

29.05.17 10:47
HB9 

500 und mehr Punkte

Re: VE301W mit Post-Pentode C3b / Schallplattenwiedergabe mit Hifi-MM Tonabnehmer

Hallo Herrmann,

hier findest du die Frequenzen und Standorte der Langwellensender:
https://de.wikipedia.org/wiki/Langwellenrundfunk

In der Schweiz sind die folgenden Stationen empfangbar:

153kHz: Rumänien, abends gut
162kHz: Allouis (nur noch Zeitzeichensender, sehr gutes Signal)
171kHz: Marokko (abends gut, französisch)
183kHz: Europa 1 (sehr gut, französisch)
198kHz: BBC, meistens auch tagsüber gut
216kHz: Monte Carlo (französisch), gut
225kHz: Polen, abends gut
234kHz: Luxemburg, gut (französisch), abends zeitweise deutlich schwächer (Reduktion Sendeleistung?)
252kHz: Algerien (abens sehr gut, tagsüber variabel, französisch)
270kHz: Tschechien (abends)

Die Empfangsqualität gilt nur, wenn der Nachbar seinen Plasma-Fernseher abgeschaltet hat, sonst ist das Band total verseucht. Von der Signalstärke reicht eine Ferritantenne für den Empfang.

Gruss HB9

29.05.17 15:46
Vorkreis 

500 und mehr Punkte

29.05.17 15:46
Vorkreis 

500 und mehr Punkte

Re: VE301W mit Post-Pentode C3b / Schallplattenwiedergabe mit Hifi-MM Tonabnehmer

Hallo Herrmann,

gratuliere zur Fertigstellung und erfolgreichen Inbetriebnahme des Gerätes. Du hast vollkommen Recht
was die Betriebspannungen betrifft. Hätte ich Deinen Eingangsaufsatz aufmerksam und vollständig gelesen,
hätte sich mein Einwand erledigt. War wegen des Trafos, der ja aus einer Triodenschaltung stammt
und der harten Rückkopplung irritiert. Aber Du hast diese Probleme elegant gelöst und zusätzlich eine sehr
flexibel an die jeweilige Empfangsfrequenz anpassbare Rückkopplungsregelung geschaffen.
Viel Spaß beim Spielen.

Gruß Jürgen

 1 2 3 4 5 6
 1 2 3 4 5 6
Festfrequenz-Homodyne-Empfänger   Post-Pentode   betriebsspannungs-entkoppelten   Synchrodyne-Lieblingsschaltung   Rückkopplung   Synchrondemodulator   Hifi-MM   Schirmgitterspannungs-Reduzierung   Schallplatten-Audiowiedergabe   Schallplattenwiedergabe   Antennen-Parallelschwingkreis   Schirmgitterspannung   Mittelwellen-Frequenzbereichs   Tonabnehmer   Oszillator   Herrmann   Hüllkurvendemodulation   Volks-Synchrondemodulator-Empfänger   Schirmgitterspannungsversorgungen   Grüße