| Passwort vergessen?
Sie sind nicht angemeldet. |  Anmelden

Sprache auswählen:

Wumpus Gollum Forum von
Wumpus Welt der (alten) Radios
Sie sind nicht angemeldet.
 Anmelden

L bzw. LCR Meßgerät für den Hausgebrauch
  •  
 1 .. 7 8 9 10 11 12
 1 .. 7 8 9 10 11 12
22.09.12 14:32
nobbyrad58 

500 und mehr Punkte

22.09.12 14:32
nobbyrad58 

500 und mehr Punkte

Re: L bzw. LCR Meßgerät für den Hausgebrauch

Hallo Ronn!

Mit richtig gut meinte ich neue Bauteile mit engen Toleranzen, also nicht unbedingt von P.... oder so. Wie ich schrieb, ist das Teil solide und für professionelle Ansprüche gebaut worden und auch heute noch zu gebrauchen. Nur der Zahn der Zeit nagt auch an Richtig Feiner Technik und an mir natürlich auch.

MFG Nobby

!
!!! Fotos, Grafiken nur über die Upload-Option des Forums, KEINE FREMD-LINKS auf externe Fotos.    

!!! Keine Komplett-Schaltbilder, keine Fotos, keine Grafiken, auf denen Urheberrechte Anderer (auch WEB-Seiten oder Foren) liegen!
Solche Uploads werden wegen der Rechtslage kommentarlos gelöscht!

Keine Fotos, auf denen Personen erkennbar sind, ohne deren schriftliche Zustimmung.

Den Beitrag-Betreff bei Antworten auf Threads nicht verändern!
22.09.12 15:23
Wolle 

500 und mehr Punkte

22.09.12 15:23
Wolle 

500 und mehr Punkte

Re: L bzw. LCR Meßgerät für den Hausgebrauch

Hallo zusammen.

Ergänzend noch einige technische Daten zu dieser Meßbrücke. Meine habe ich etwa 1975 gekauft.

Mit vielen Grüßen.
Wolle

Datei-Anhänge
221_3_data.png 221_3_data.png (681x)

Mime-Type: image/x-png, 179 kB

17.03.13 08:38
wumpus 

Administrator

17.03.13 08:38
wumpus 

Administrator

Re: L bzw. LCR Meßgerät für den Hausgebrauch

Hallo zusammen,

ich habe bei youtube ein kleines Video zum Peak Atlas LCR40 - Gerät eingestellt:



http://www.youtube.com/watch?v=IPgNZCOjmwM

Mein youtube-Kanal:
http://www.youtube.com/user/MyWumpus


Gruß von Haus zu Haus
Rainer (Forumbetreiber)

15.09.13 03:20
bergkamerad 

0-49 Punkte

15.09.13 03:20
bergkamerad 

0-49 Punkte

Re: L bzw. LCR Meßgerät für den Hausgebrauch

Hallo zusammen,

ohne diesen Thread vorher gelesen zu haben, bin ich jetzt auch seit ein paar Tagen stolzer Besitzer des PT 2010!
Das mag ironisch klingen, ist aber nicht ganz so gemeint.

Gekauft habe ich mir das Stück natürlich wegen der Induktivitätsmessung. Den laut Katalog vorhandenen 2GOhm-Messbereich hielt ich ohnehin für einen Druckfehler, aber dazu komme ich noch.
Ich habe zuerst meine teils mit Farbcode bedruckten Drosseln von Rei....t in Größen von 10 Mikrohenry bis 2,2 mH gemessen. Besonders die kleinen Drosseln wiesen immer zu niedrige Werte auf, was mich natürlich enttäuschte. Dann kam ich auf die Idee, einen verchromten 19mm-Kurzschlußbügel in die Meßbuchsen zu stecken, und siehe da, das Gerät zeigte statt 0,00 minus 8 Mikrohenry an, das ist genau der Fehlbetrag, um den die Messungen abwichen; also, eine 10 Mikrohenry-Drossel wurde entsprechend mit nur 2 Mikrohenry angezeigt. Wenn man nun aber den Abweichungsbetrag berücksichtigt, werden mit meinem Gerät alle aufgedruckten Werte auf den Drosseln genau angezeigt, und das trotz teils vorhandenen Toleranzringen in Silber, was ja immerhin 10 Prozent bedeuten kann.

Kann mir jemand sagen, an welchem der drei Trimmer (von der Platinenunterseite aus gesehen) des 2010 man drehen muß, um die L-Anzeige auf 0,00 zu kalibrieren? Ich probiere hier nicht so gerne herum.

Holzradio hatte ja Fotos von zwei DMM´s nebeneinander eingestellt, also dem PT2010 und einem Metex M-3650. Kurioserweise kann ich fast das gleiche Duo präsentieren, nur dass es bei mir Voltcraft M-3650B heisst, es sieht aber genauso aus. Verglichen habe ich Messungen an einem 1200pF-Kondensator sowie einem 4,7 Mikrofarad-Elko bei beiden Geräten. Damit war ich aber zufrieden, ich konnte keine signifikanten Abweichungen bemängeln. Schade ist natürlich der grobe Minimal-Kapazitätsbereich von 200nF beim PT2010, aber man kann nun mal nicht alles haben, bei so einem Preis. Beim M-3650B ist das Schöne, dass man die feinfühlige pF-Anzeige mit einem aussenliegenden Stellrad auf Null bringen kann, und dann ist sie sehr genau!

Jetzt aber noch zu dem 2GOhm-Bereich; bestätigen kann auch ich die 9 MOhm-Anzeige beim Kurzschluß der Messspitzen. Schade eigentlich, aber jetzt kommts: beim Lesen dieses Threads fiel mir ein, ich hatte seit über 20 Jahren -unberührt im Geräteregal- einen hochohmigen, 114 mm langen Widerstand aus dem Hochspannungsteil eines alten Farbfernsehers liegen. Ich fragte mich immer, ob ich ihn wohl jemals brauchen würde geschweige denn nachmessen könnte. Den zog ich eben völlig eingestaubt heraus, aufgedruckt sind 220 MOhm! Die Anzeige des 2010 pendelte sich dann bei 216 MOhm ein, und das ist doch in Ordnung, finde ich. Nur 5 Prozent Toleranz könnten bereits 209 MOhm bedeuten.

Ein uralter 10 MOhm-Widerstand wurde mit dem Voltcraft-Meter zu 11,02 MOhm angezeigt, mit einem weiteren (NoName-) Gerät zu 11,04 MOhm und mit dem Peak Tech zu 11,05 MOhm, jeweils im 20 MOhm-Bereich. Da kann man doch schon mal nicht meckern, jedenfalls kann man bestimmt nicht von groben Abweichungen sprechen. Und dann, im einzigartigen 2 GOhm-bereich des 2010, wurde der "10 MOhm"-Widerstand mit 20 MOhm gemessen. Im ersten Moment wieder mal eine Enttäuschung, aber wenn man die 9 MOhm (Kurzschlußbetrag) davon abzieht, ist die Welt doch wieder in Ordnung. Die Frage wäre auch hier, ob man mit einem internen Trimmer die Anzeige vielleicht auf 0,00 bringen könnte.
Schraubt man die Platine auch noch von der Frontplatte ab (bitte Vorsicht, nur die vier äußersten Schrauben um das Display herum sollten gelöst werden), dann erkennt man noch reichlich mehr (SMD-) Trimmer.
Interessant wäre jetzt, zu erfahren, ob man mit Trimmern (ähnlich wie beim Voltcraft M-3650B) die Anzeigen des 20GOhm- sowie des Mikrohenry-Bereichs etwas genauer gestalten kann.

Beste Grüße
Nils (BK)

15.09.13 08:38
ingodergute 

Moderator

15.09.13 08:38
ingodergute 

Moderator

Re: L bzw. LCR Meßgerät für den Hausgebrauch

Hallo Nils,

und der Offsetfehler kommt auch NACH vorgeschriebener Kalibrierung mit der Cal-Taste (siehe Manual)???

h t t p:// w w w.peaktech.de/produktdetails/kategorie/auslaufmodelle-nur-solange-der-vorrat-reicht/produkt/p-2010.html?file=tl_files/downloads/2001%20-%203000/PeakTech_2010.pdf

Wenn ja, kannst Du noch nach Messung des Offsets die Rel-Taste Drücken, dann wird der Startwert abgezogen.

Gruß

Ingo.

23.09.13 22:56
bergkamerad 

0-49 Punkte

23.09.13 22:56
bergkamerad 

0-49 Punkte

Re: L bzw. LCR Meßgerät für den Hausgebrauch

Hallo Ingo,

erstmal muß ich mich entschuldigen, hatte von deiner kurzfristigen Antwort zunächst gar nichts mitbekommen.

Danke für den Tip; leider habe ich auf der Seite von PT auch nur die Anleitung gefunden, die ich schon in Papierform habe, und darin hab ich keinen Hinweis auf eine Kalibriertaste entdecken können (der Link wollte sich nicht vollständig öffnen, da hab ich von Hand gesucht). Auch an meinem Gerät findet sich keine entsprechende Taste, vielleicht ist es eine "abgespeckte" Version des PT 2010 DMM?

Inzwischen ist das Gerät leider auch noch als nicht mehr lieferbar gekennzeichnet worden.

Beste Grüße

Nils

02.11.13 17:00
Uli 

500 und mehr Punkte

02.11.13 17:00
Uli 

500 und mehr Punkte

Re: L bzw. LCR Meßgerät für den Hausgebrauch

Da ja hier die RLC 221-3 angesprochen wurde:

Hat jemand eine Idee, wie man die kalibrieren kann?
Meine funktioniert grundsätzlich nachdem ich eine EF86 und die ECL82 getauscht habe (beide platt), zeigt aber in jedem Bereich (R, L und C) ca 10% zu geringe Werte an.

02.11.13 20:46
Wolle 

500 und mehr Punkte

02.11.13 20:46
Wolle 

500 und mehr Punkte

Re: L bzw. LCR Meßgerät für den Hausgebrauch

Hallo Uli.

Hast Du dein Problem inzwischen gelöst, (Beitrag im RM)? Ansonsten siehe Anhang.

Mit vielen Grüßen.
Wolle

Datei-Anhänge
RLC_221_3_rep1a.png RLC_221_3_rep1a.png (546x)

Mime-Type: image/x-png, 204 kB

RLC_221_3_rep1b.png RLC_221_3_rep1b.png (481x)

Mime-Type: image/x-png, 330 kB

RLC_221_3_rep1c.png RLC_221_3_rep1c.png (518x)

Mime-Type: image/x-png, 281 kB

02.11.13 20:53
Uli 

500 und mehr Punkte

02.11.13 20:53
Uli 

500 und mehr Punkte

Re: L bzw. LCR Meßgerät für den Hausgebrauch

RM? Da hab ich bloß geschrieben, was bei mir das Problem war bei gleichem Fehlerbild wie bei meinem "Vor-Schreiber" (vor 4 Jahren :D)
Repariert ist das gute Stück einfach dadurch, kaputte Röhren durch funktionierende zu ersetzen und bedienen kann ich's inzwischen (dank DIR!) auch :)
Ist halt jetzt bloß aufgefallen, daß die Meßwerte gewaltig vom Soll abweichen. Hatte z.B. einen 1µF dran, der laut Multimeter 1010nF hat und die Brücke hat 900nF ausgegeben. Für eine 4mH Spule 3,5 oder 3,6mH... Also alle Werte so ca 10% zu niedrig.
Ich denke aber nach erstem Überfliegen, was Du da gerade gepostet hast wird mir weiterhelfen!
Merci!

04.11.15 00:22
NorbertWerner 

500 und mehr Punkte

04.11.15 00:22
NorbertWerner 

500 und mehr Punkte

Re: L bzw. LCR Meßgerät für den Hausgebrauch

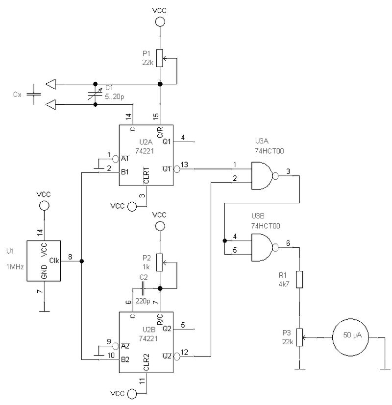
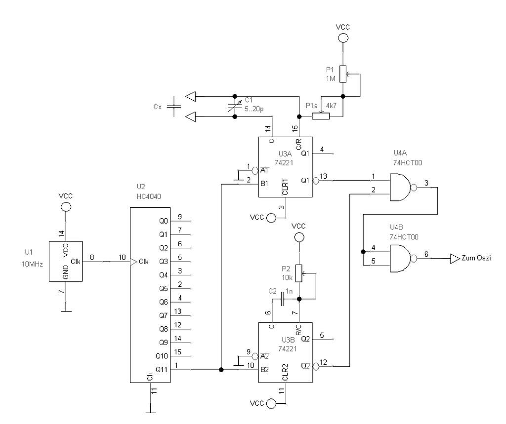
Hallo zusammen,

seit einiger Zeit bin ich auf der Suche nach einem Kapazitätsmessgerät, das Kondensatoren <=10pF messen kann. Man bekommt die Geräte ja, aber die Preise hindern mich an einer Anschaffung.
Jetzt habe ich in einem alten Elektor vom Mai 74 einen interessanten Beitrag gefunden. Hier wird eine Schaltung gezeigt, die nur aus einem SN7413 und einem SN74121 besteht. Ich habe mir die Schaltung mal auf meinem Steckbrett aufgebaut. Das Ergebnis war ganicht mal so schlecht, aber leider lassen die Monoflops erst Kapazitäten ab 10pF zu. Es gibt aber eine Möglichkeit, wie man dies umgeht.
Ich habe hierfür zwei Monoflops (SN74LS221) parallel geschaltet. Der Monoflop, der die unbekannte Kapazität messen soll ist mit einem zusätzlichen Trimmer versehen, der die 10pF Grenze überwinden soll. Der andere Monoflop hat nur die Aufgabe, den durch diese Kapazität verlängerten Impuls auszugleichen. Das hat zwar gut funktioniert, aber trotzdem war das Ergebnis mit dem 50uA Drehspulinstrument nicht so der Hit.
Ich habe die Schaltung heute noch einmal umgebaut. Den Ausgang gebe ich jetzt auf einen Oszi.
Die Schaltung habe ich so eingestellt, dass eine Impulslänge von 100ns einem pF entspricht, weshalb man die Kapazität (fast) direkt ablesen kann. Der 74LS221 hat nur einen kleinen Schönheitsfehler, den man aber bei der Justage korrigieren kann. Bei ihm ergibt sich die Impulslänge aus 'R*C*0.7'.
Jetzt habe ich nur noch das Problem der Eichung, allerdings musste ich bei der Justage feststellen, dass die kleinen Keramikkondensatoren recht genau sind und bin deshalb mit dem Ergebnis zufrieden.

Ja, die guten alten TTL's kann man immer noch gebrauchen.


Gruss
Norbert

Zuletzt bearbeitet am 04.11.15 00:33

Datei-Anhänge
C-Messschaltung.jpg C-Messschaltung.jpg (495x)

Mime-Type: image/jpeg, 38 kB

C-Messschaltung_1.jpg C-Messschaltung_1.jpg (456x)

Mime-Type: image/jpeg, 45 kB

 1 .. 7 8 9 10 11 12
 1 .. 7 8 9 10 11 12
Minimal-Kapazitätsbereich   Hausgebrauch   Messung   Meß-Wiederholgenauigkeit   Preis-Leistungs-Verhältnis   Schaltung   Grüße   Norbert   Iduktivitäts-Messchaltung   auslaufmodelle-nur-solange-der-vorrat-reicht   Natürlich   Mehrpol-Steckverbindungen   zusammen   Bereich   HF-Schwingkreis-Gestaltung   Energieanlagenelektroniker   bearbeitet   Zuletzt   Meßgerät   messungen