| Selbstgebautes Mischpult Version 1 |
|
|
|
1 .. 8 .. 14 15 16 17 18
|
| 1 .. 8 .. 14 15 16 17 18
|
|
28.09.11 00:16
technikfreund  500 und mehr Punkte
|
28.09.11 00:16
technikfreund  500 und mehr Punkte
|
Re: selbstgebautes Mischpult
Hi Klaus!
Erst hatte ich überlegt zwei Netzteile zu verwenden um daraus eine symmetrische Spannung zu erzeugen, dann brauche ich unterm Tisch aber zwei Steckdosen, nimmt alles mehr Platz weg....
Ein kleines, vergossenes Netzteil 24 Volt DC, 8,5 Watt habe ich da. Deshalb würde ich die Spannung am liebsten elektronisch erzeugen.
Im Internet hatte ich schon gesucht, aber nichts hilfreiches gefunden.
@Matt, danke, werde es mir mal überlegen.
Viele Grüße Technikfreund.
|
|
|
|
|
|
|
28.09.11 01:53
qw123  500 und mehr Punkte
|
28.09.11 01:53
qw123  500 und mehr Punkte
|
Re: selbstgebautes Mischpult
Hallo technikfreund,
technikfreund: Erst hatte ich überlegt zwei Netzteile zu verwenden um daraus eine symmetrische Spannung zu erzeugen, dann brauche ich unterm Tisch aber zwei Steckdosen, nimmt alles mehr Platz weg....
Ein kleines, vergossenes Netzteil 24 Volt DC, 8,5 Watt habe ich da. Deshalb würde ich die Spannung am liebsten elektronisch erzeugen.
Im Internet hatte ich schon gesucht, aber nichts hilfreiches gefunden.
ich verstehe Deine Schwierigkeiten nicht so recht. Was mißfällt Dir an dem in diesem Thread schon einmal gemachten Schaltungsvorschlag?
http://www.wumpus-gollum-forum.de/forum/...p;id=1298884004
Gruß
Heinz
|
|
|
|
|
28.09.11 09:28
ingodergute  Moderator
|
28.09.11 09:28
ingodergute  Moderator

|
Re: selbstgebautes Mischpult
Hallo Technikfreund,
technikfreund: Ein kleines, vergossenes Netzteil 24 Volt DC, 8,5 Watt habe ich da. Deshalb würde ich die Spannung am liebsten elektronisch erzeugen.
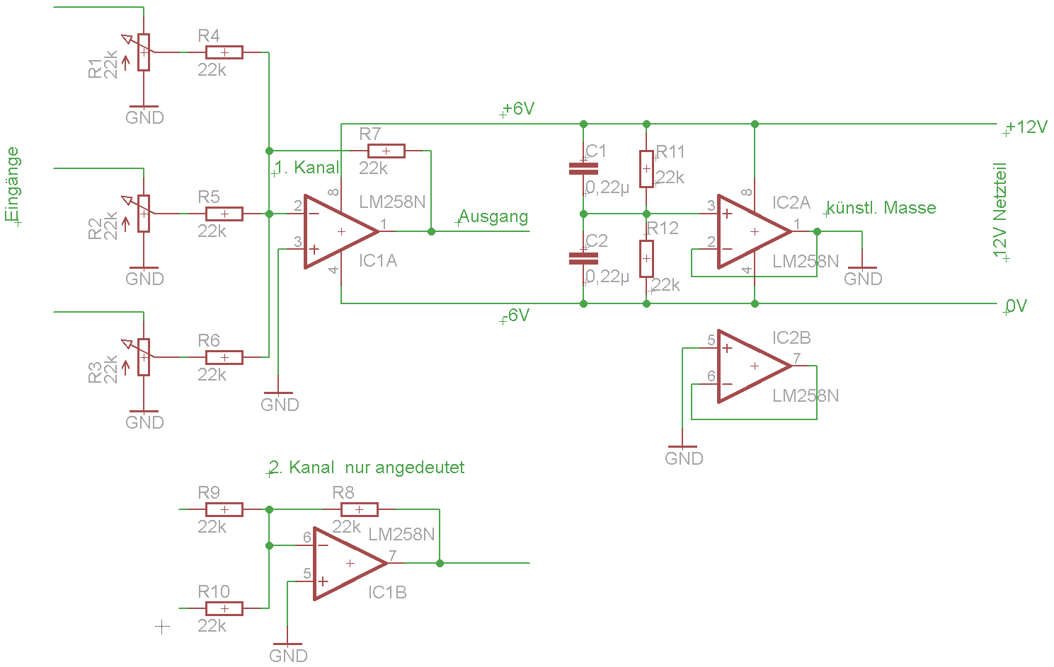
ich hatte Dir hier http://www.wumpus-gollum-forum.de/forum/...p;id=1295475664 doch schon einen Vorschlag gemacht, wie man mit einem OPV aus 12V +/-6V machen kann. Genauso kannst Du aus 24V +/-12V machen. Der OPV erzeugt Dir eine virtuelle Masse.
Viele Grüße
Ingo.
_______________________ Schwertfische zu Flugenten!
|
|
|
|
|
28.09.11 12:49
technikfreund  500 und mehr Punkte
|
28.09.11 12:49
technikfreund  500 und mehr Punkte
|
Re: selbstgebautes Mischpult
Hallo Heinz & Ingo!
Stimmt, jetzt ist mir auch wieder eingefallen das wir eine symmetrische Netzteil Schaltung schon besprochen hatten.
Dann ist mein Problem ja gelöst.
Ich denke ich werde die von Heinz genannte Schaltung verwenden.
Da kann ich ja 24 Volt DC reinschicken, die Festpannungsregler geben mir dann ja symmetrische 15 Volt am Ausgang raus.
Danke!
Grüße Technikfreund.
|
|
|
|
|
28.09.11 13:32
ingodergute  Moderator
|
28.09.11 13:32
ingodergute  Moderator

|
Re: selbstgebautes Mischpult
technikfreund: Ich denke ich werde die von Heinz genannte Schaltung verwenden.
Da kann ich ja 24 Volt DC reinschicken, die Festpannungsregler geben mir dann ja symmetrische 15 Volt am Ausgang raus. NEIN! Hans' Schaltung hat am Eingang einen Gleichrichter, der aus der Wechselspannung eine positive und eine negative Rohspannung macht. Das geht nicht mit einem 24V DC Netzteil. Theoretisch könntest Du zwei Spannungsregler statt des von mir empfohlenen OPVs nehmen. Dann musst Du aber ca. 6V (2*3V) mehr am Eingang haben, da die Regler 2-3V Spannung zum Regeln verbraten. Da bleiben von 24V nur 18 also +/-9V übrig - müssten dann 7809 sein. Oder Du nimmst Low-Drop-Regler. Auch setzt diese Schaltung dann voraus, dass die Belastung der beiden Spannungsschienen (positiv und negativ) ähnlich groß sind, damit kein Regler invers betrieben wird.
Zur Teilung einer großen DC-Spannung in zwei gleichgroße kleine ist die Schaltung mit virtueller Masse durch einen OPV am sinnvollsten.
Viele Grüße
Ingo. _______________________ Schwertfische zu Flugenten!
|
|
|
|
|
08.10.11 15:29
technikfreund  500 und mehr Punkte
|
08.10.11 15:29
technikfreund  500 und mehr Punkte
|
Re: Selbstgebautes Mischpult Version 1
Hallo Lieber Leser!
Der Thrad "selbstgebautes Mischpult" ist sehr lang geworden und es wurden oft neue Ideen eingebracht. Eine Zusammenfassung des Gesamtergebnisses findest du hier: http://www.wumpus-gollum-forum.de/forum/...sung-58_83.html
Technikfreund
26.06.2012: Admin: Technikfreund berichtet, dass er derzeit eine verbesserte Nachfolgeversion baut und gegebenenfalls im WGF vorstellt.
|
|
|
|
|
|
1 .. 8 .. 14 15 16 17 18
|
| 1 .. 8 .. 14 15 16 17 18
|