| Passwort vergessen?
Sie sind nicht angemeldet. |  Anmelden

Sprache auswählen:

Wumpus Gollum Forum von
Wumpus Welt der (alten) Radios
Sie sind nicht angemeldet.
 Anmelden

Das "beste" Audion?
  •  
 1 .. 5 6 7 8 9 .. 18
 1 .. 5 6 7 8 9 .. 18
16.12.11 01:25
Uwe.Soboszcyk 

250-499 Punkte

16.12.11 01:25
Uwe.Soboszcyk 

250-499 Punkte

Re: Das "beste" Audion?

Hallo Nobby, hallo zusammen

vielen Dank für den Hinweis, habe die Schaltung gefunden.
Gute Güte! Das Teil ist ja komplizierter wie der ganze Empfänger.
Aber ich gebe dir Recht, gerade beim Empfang von SSB macht ein gutes NF-Filter eine Menge Sinn.
Wenigstens kommt es mit der derzeitigen Anodenspannung von 150 Volt klar.

Ich habe vorhin den Empfänger noch einmal mit gesteckter Vorstufenröhre ausprobiert und war völlig erstaunt über das Ergebnis:
Die Vorstufe schwingt bei der geringen Anodenspannung von 150 Volt selbst bei voll aufgedrehtem Regler nicht! Da hatte ich deutlich mehr Probleme erwartet.
Ich habe noch eine ganze Weile herumexperimentiert und ein wenig Radio Taiwan International gehört. Wenn ich da die Vorstufe aufdrehe, brauche ich keine Rückkopplung mehr, oder das Audion wird übersteuert. Man hört auch sehr genau, wenn die Vorstufe richtig abgestimmt ist. Der Empfag wird viel lauter.
Vielleicht ist es sinnvoll, den Anodenwiderstand nun doch etwa höher zu wählen, damit mehr Verstärkung erzielt wird?

Im Amateurfunk-Bereich habe ich lediglich ein paar CW-Stationen hören können, konnte die aber wegen der noch nicht vorhandenen Drehknöpfe nicht vernünftig abstimmen. Ich habe allerdings den Eindruck, als ob in der Audionstufe das ein oder andere doch noch zu optimieren wäre.

Ein Wort zu meiner Antenne, zumal auch Rainer schon einmal angefragt hatte:
Die Bastelbude befindet sich im Erdgeschoss eines 2-Stöckigen Hauses. Dort endet ein ausgedientes 75 Ohm Antennenkabek einer auf dem Dachboden nicht mehr vorhandenen Fernsehantenne. Vor etwa 2 Jahren habe ich auf dem Dachboden einen isolieten 1,5mm-Draht mit ca 30m Länge einmal um den Dacboden herum gespannt. Die Enden dieser "Loop" sind mit Seele und Abschirmung des Antennenkabels verbunden, das in die Bastelbude führt. Eine zusätzliche Erde gibt es selbstverständlich auch, so daß ich wahlweise die "Loop" oder Langdraht und Erde mit dem Empfänger verbinden kann. Keine Ahnung, ob das noch optimiert oder entsprechend an den Empfänger angepasst werden kann. Bin für jeden Tipp dankbar

Morgen abend werde ich jedenfalls erst einmal die Knöpfe anbringen, alle Änderungen und Fortschritte dokumentieren und dann noch weiter testen.

Ich denke, dass ich noch ECC81 oder ECC82 habe. Die werde ich aber mit 6,3 Volt heizen müssen. Die stabilisierte 12 V Versorgung ist dafür viel zu klein bemessen. Die kann nur knapp 0,5 Watt liefern. Sie besteht aus einem Minitrafo 12V 0,5 VA, Gleichrichter, Elko, Vorwiderstand, 2 Z.Dioden 5,5Volt und einem weiteren Elko. Die 0,5 Watt fallen schon fast komplett an der Stabilisierung ab.
Die Anodenspannung erzeuge ich derzeit übrigens über das Hochtransformieren der Heizspannung mit einem getrennten Trafo. Bei den vorhandenen Trafos für Röhrenschaltungen lege ich bereits bei den abgreifbaren Wechselspannungen über den aximalen Anodenspannungen der Röhren. Und direkt ans Netz ohne Trenntrafo ist mit mir nicht zu machen. Viel zu gefährlich bei meiner Schusseligkeit

Mit den 2 weiteren Röhren wird es dann auch langsam eng auf dem Chassis. Wenn ich das richtig sehe, wird dann noch eine Endstufe benötigt. Mal sehen, ob ich die noch unterbringe oder besser getrennt aufbaue. Da braucht es dann ja auch noch Platz für einen Übertrager. Eigentlich habe ich auch schon eine schöne selbst gebaute Röhrenendstufe hier stehen. Mit dem Filter davor müßte das eigentlich auch gehen.

Das ist aber alles noch Zukunftsmusik und kommt erst zum Tragen, wenn der HF-Teil optimal läuft. Morgen ist auch noch ein Tag.

Bis Morgen...

MFG Uwe

Zu Hause ist da, wo man hin geht, wenn man einmal etwas falsch gemacht hat.

!
!!! Fotos, Grafiken nur über die Upload-Option des Forums, KEINE FREMD-LINKS auf externe Fotos.    

!!! Keine Komplett-Schaltbilder, keine Fotos, keine Grafiken, auf denen Urheberrechte Anderer (auch WEB-Seiten oder Foren) liegen!
Solche Uploads werden wegen der Rechtslage kommentarlos gelöscht!

Keine Fotos, auf denen Personen erkennbar sind, ohne deren schriftliche Zustimmung.

Den Beitrag-Betreff bei Antworten auf Threads nicht verändern!
16.12.11 23:37
Uwe.Soboszcyk 

250-499 Punkte

16.12.11 23:37
Uwe.Soboszcyk 

250-499 Punkte

Re: Das "beste" Audion?

Hallo zusammen,
heute war bei uns Schnee schaufeln angesagt, deshalb habe ich nicht alles, was ich gestern angekündigt habe, geschafft.
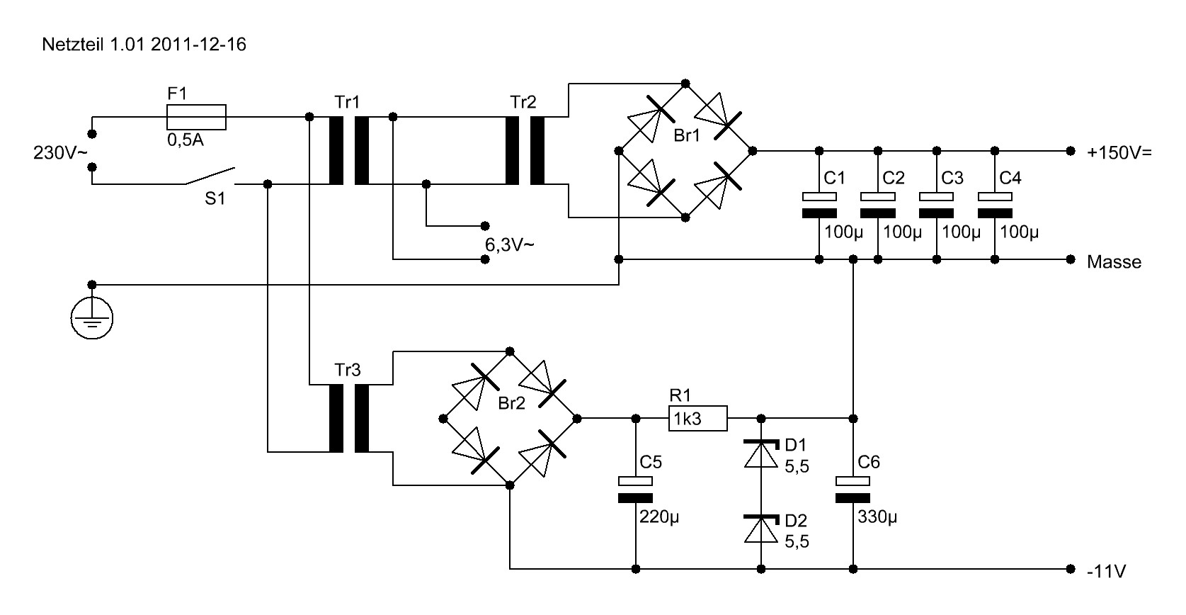
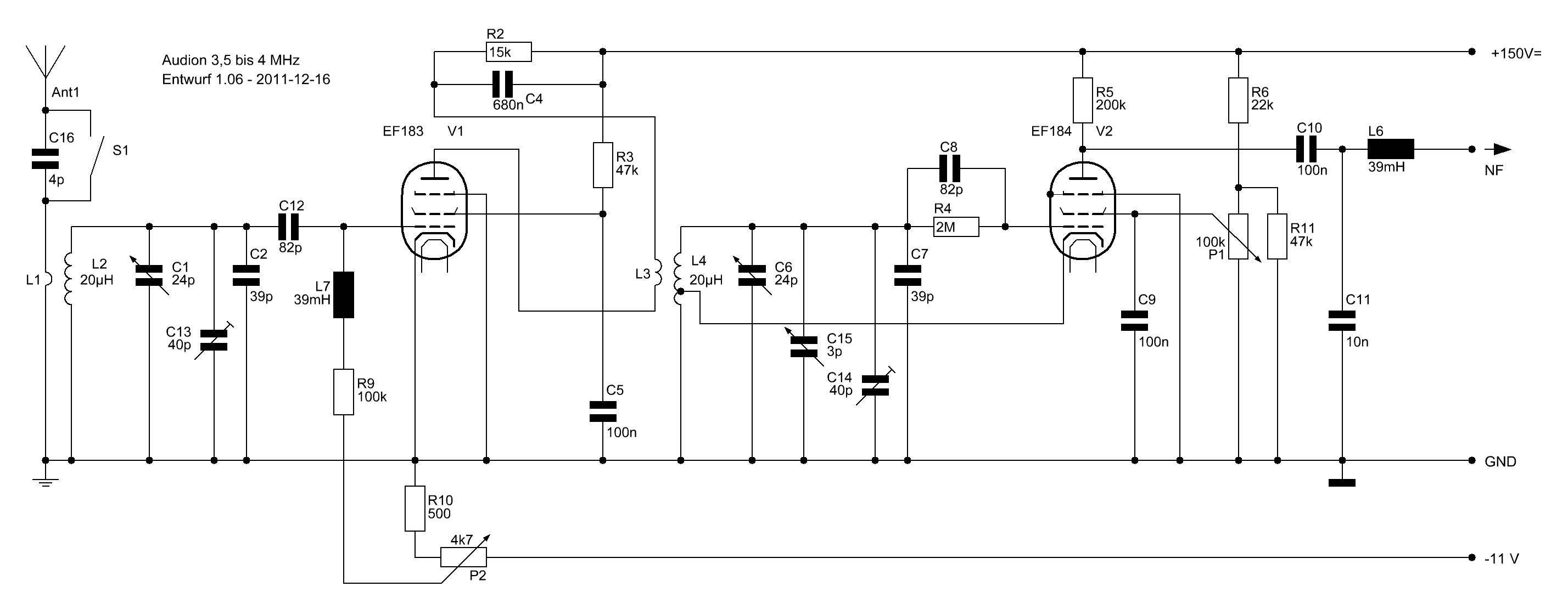
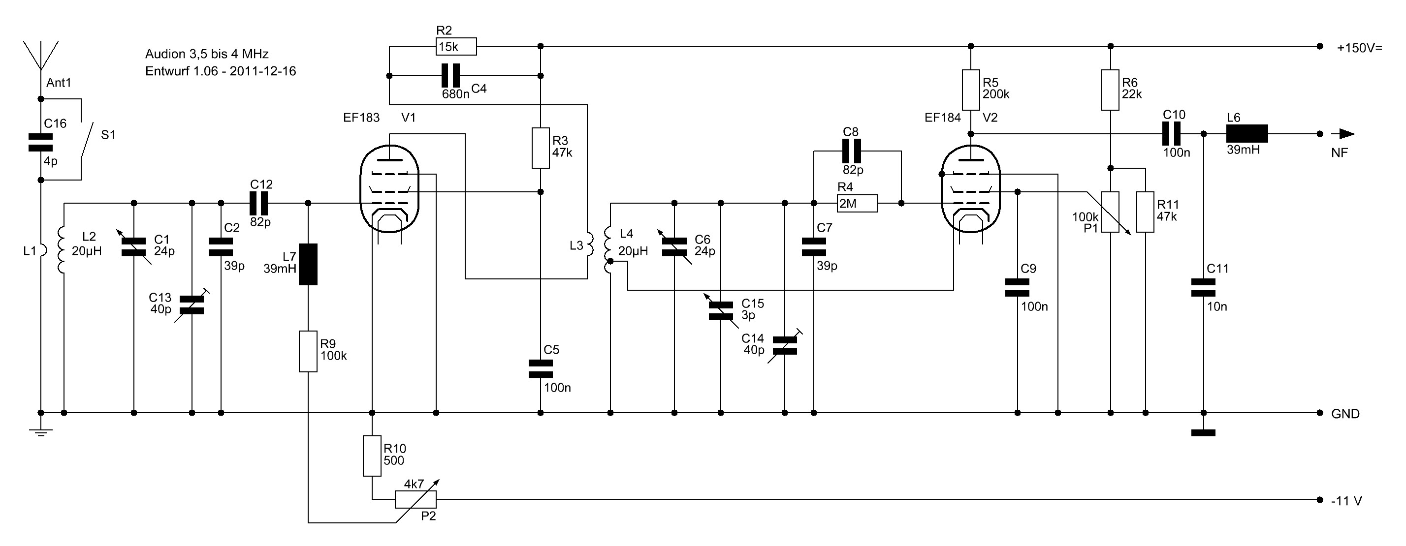
Als Anlage die Schaltbilder für das geänderte Audion mit Vorstufe und das Netzteil.

Zunächst Drehknöpe drann und ausprobiert. Folgende Änderungen haben sich positiv ausgewirkt:

- Ich habe die beiden Schwingkreisspulen durch eine abschirmende "Wand" getrennt.
- Die Heizleitungen habe ich nun jeweils mit 22nF direkt am Röhrensockel nach Masse geblockt.
- Die Antenne kann wahlweise direkt oder über 4pF angeschlossen werden.
- Änderung der Widerstände, die für die Rückkopplung zuständig sind.
- Extremes verkleinern des Eingangskondensators der Vorstufe
- Vorherigen Anodenwiderstand der Audionröhre (200K) wieder eingelötet.

Das Audion empfängt nun bereits sehr gut und ich konnte jede Menge SSB-QSOs und CW hören.

Mit aufgeregelter Vorstufe ist die Empfindlichkeit schon gut. Die Verstärkung der Vorstufe könnte allerdings noch ein klein wenig größer sein.
Die Trennschärfe ist für ein Audion sicherlich auch schon gut. Bei der hohen Empfindlichkeit könnte sie allerdings doch noch etwas besser sein.
SSB-QSOs haben leider die Eigenschaft, dass sie knapp neben der Frequenz, wenn man sie als Micky-Maus-Gequatsche wahrnimmt, fast lauter durchschlagen, als wenn sie korrekt abgestimmt sind.
Durch die lose Ankopplung der Antenne hat sich die Weitabselektion enorm verbessert. Rundfunksender schlagen nicht ins Amateurband durch.
Die Vorstufe ist dadurch, aber auch durch den kleinen Eingangskondensator deutlich schmalbandiger geworden. Man muß die Vorstufe schon mit abstimmen, wenn man die ferneren Amateurfunktstationen hören will.
Mit der eingebauten Feinabstimmung ist das Einstellen einer SSB-Sendung auf das richtige Seitenband und die richtige "Tonhöhe" problemlos.
Leider wirken sich auch Änderungen bei der Rückkopplung und der Vorverstärkung ein wenig auf die Frequenz aus. Bleibt aber im Vergleich zu meinen anderen Audion-Aufbauten gut im auszugleichenden Rahmen.
Ein Audion ist halt kein Plug-and-Play-Gerät sondern möchte gekonnt feinfühlig bedient werden.

Alles in allem bin ich mit den Fortschritten sehr zufrieden. Ich hoffe, Ihr könnt mir noch ein paar Tipps geben, wie ich die kleinen Mankos noch ausmerzen kann, damit es dann beim NF-Filter weitergeht.

Fotos habe ich heute leider nicht mehr geschafft, die mache ich morgen.





MFG Uwe

Zu Hause ist da, wo man hin geht, wenn man einmal etwas falsch gemacht hat.

Datei-Anhänge
Plan1.06-2011-12-16.JPG Plan1.06-2011-12-16.JPG (592x)

Mime-Type: image/jpeg, 218 kB

Netzteil 1.01-2011-12-16.JPG Netzteil 1.01-2011-12-16.JPG (567x)

Mime-Type: image/jpeg, 112 kB

17.12.11 00:46
joeberesf 

500 und mehr Punkte

17.12.11 00:46
joeberesf 

500 und mehr Punkte

Re: Das "beste" Audion?

Hallo Uwe,

Uwe.Soboszcyk:

Leider wirken sich auch Änderungen bei der Rückkopplung und der Vorverstärkung ein wenig auf die Frequenz aus. Bleibt aber im Vergleich zu meinen anderen Audion-Aufbauten gut im auszugleichenden Rahmen.
Ein Audion ist halt kein Plug-and-Play-Gerät sondern möchte gekonnt feinfühlig bedient werden.


Die Verstimmung beim Ändern der Einstellungen (Vorverstärker / Rückkopplung) wirst Du nicht beseitigen können. Das dieser Effekt nicht so ausgeprägt ist, liegt an Deiner guten Vorverstärkung. Ich finde das sich Dein Resultat schon ziemlich amtlich anhört. Ein Audion mit Rückkopllung ist halt auch immer eine Einstellkunst. Ich betone Kunst...denn diese finde ich persönlich besonders interessant.
Ist halt mehr Radiosport...

Gruß

Joe

Zuletzt bearbeitet am 17.12.11 00:49

17.12.11 01:14
nobbyrad58 

500 und mehr Punkte

17.12.11 01:14
nobbyrad58 

500 und mehr Punkte

Re: Das "beste" Audion?

Hallo Uwe!

Freut mich das es jetzt fast funzt. Du bist mit der Vorstufe noch nicht ganz zufrieden. Hab mal wieder den Bücherwurm gemacht.
Im ersten Teil des Beitrags hab ich den Teil eines Schaltplan KW Audion mit Vorstufe hochgeladen.
Hier sind die original Bauteilwerte für die Vorstufe: L1 = 7 Wdg. L2 + L3 = 25 Wdg. C1/C6 (Drehko) = 100pF. C2 = 150pF. C3 = 100pF. C5 = 5nF. C7 = 150pF. C8 = 100pF. Alles für 3,5 MHz. Luftspulen Durchmesser 35mm, Draht 0,8mm.
Der Vollständigkeit halber noch der Antenneneingang eines KW Kleinsupers. Die Bauteilwerte sind: C1 = 10pF. C2 = 50pF. C3 = 200pF. C4 = 5pF ! . C5 = 100pF. C6 = 20pF. L1 = 27Wdg. (3,5 MHz) Abmessungen wie oben. Eine Bauskizze der Steckspulen ist auch noch dabei. Es soll das BESTE Audion werden.





MFG Nobby

Datei-Anhänge
Spulenkörper.jpg Spulenkörper.jpg (466x)

Mime-Type: image/jpeg, 26 kB

Ankopplung1.jpg Ankopplung1.jpg (476x)

Mime-Type: image/jpeg, 18 kB

17.12.11 07:13
Uwe.Soboszcyk 

250-499 Punkte

17.12.11 07:13
Uwe.Soboszcyk 

250-499 Punkte

Re: Das "beste" Audion?

Hallo Joe, Nobby und alle zusammen,

Ich habe mir den Beitrag noch einmal ganz durchgelesen und habe auch noch einmal darüber nachgedacht, was ein gutes Audion ausmacht. Teilweise durch eigene Erfahrung, zum guten Teil durch Eure Posts fallen folgende Mängel/Bausünden auf:

1) Die Anbindung Audionspule und Drehko ist schlecht gelöst und auch bei der Vorstufe ließe sich da im mechanischen Aufbau noch etwas optimieren.
Durch die ungünstige Plazierung laufen im Untergrund 2 heiße Leitungen von der Audionspule fast 20 cm zum Drehko und zur Kathode- Die Masseverbindung ist auch alles andere als optimal. Sowohl bei der Vorstufe als besonders auch bei der Audionspule.

2) Sie Anodenspannung wurde aus Gründen der Stabilität -zur Verminderung der Verstärkung der Röhren ?- auf 150V abgesenkt. Ich denke, mit entsprechemdem Aufbau sollte es auch mit 200-250 Volt -besser- gehen. Schließlich fühlen sich die verwendeten Röhren gem. Datenblatt erst ab gut 170 Volt wohl.
Die Lösung des Netzteils ist für die Belastung mit mehr Röhren (Filter-/NF-Stufe) nicht ausreichend. Ich benötige einen vernünftigen Trafo.

3) Das 100K-Rückkopplungspoti ist zu hochohmig- Besser wäre ein geringerer Widerstand und zusätzliche Festwerte, so dass der Regelbereich besser ausgenutzt werden kann..

4) Die Koppelspulen in den Schwingkreisspulen sind nicht optimal. Obgleich aus 2,5mm Volldraht, neigen sie bereits bei leichten Erschütterungen zum Schwingen, was völlig gegen die Forderung des mechanish stabilen Aufbaus läuft. Auch die Führung der Drähte ist -insbesondere bei der Vorstufe- nicht optimal.

Das ist mir -alles zusammen genommen- viel zu viel Murks für ein "bestes" Audion. Ich habe deshalb beschlossen, den Aufbau unter Umgehung der genannten Fehler neu zu machen. Das große Problem des ersten wild schwingenden Audions ist ja durch entsprechende Änderungen des Schaltplanes (Kathode) im Griff. Ich habe gelernt, wie man die Rückkopplung in den Griff bekommt und wie sich die Änderung der RK-Widerstände auf das Audion auswirken.
Bei der Vorstufe ist reichlich Verstärkung vorhanden, wenn die Anodenspannung wieder höher wird. Die Spulen müssen gegeneinander abgeschirmt werden und im Untergrund sind Heizleitungen und Anodenspannung mit Kondensatoren gegen Masse zu blocken. Die Antenneneinspeisung wird noch filigraner.
Der Aufbau der Baugruppen wird kompakter, die Baugruppen werden "oberirdisch und unterirdisch" voneinander geschirmt. Von der Güte der verwendeten Kreisspulen bin ich inzwischen überzeugt. Leider benötigen große Sulen auch relativ große Abstände zu Abschirmmaterialien. Die Größe ist mir zwae egal, aber dadurch verlängern sich auch gern mal Verbindungswege. Das gilt es zu optimieren

Ich finde, hier haben sich zu viele Leute zu viel Mühe gemacht, als das ich das Ergebnis durch murksigen Aufbau schmälern darf. Das wird zwar den weiteren Verlauf des Projektes noch eimal verzögern, aber ich denke, das ist es wert.

Wenn noh weitere Anregungen bestehen... Jeder Tipp wird wenn möglich umgesetzt.
An dieser Stelle noch eine Frage: Kennt jemand eine Software (Linux oder Windows) mit der sich Verdrahtungspläne erstellen lassen? Hätte ich im Vorhinein so einen Plan erstellt, hätte sich wohl viel Arbeit ersparen lassen.

MFG Uwe

Zu Hause ist da, wo man hin geht, wenn man einmal etwas falsch gemacht hat.

Zuletzt bearbeitet am 17.12.11 07:17

17.12.11 07:25
wumpus 

Administrator

17.12.11 07:25
wumpus 

Administrator

Re: Das "beste" Audion?

Hallo Uwe,

Ist das Schaltbild bei dem - 12 Volt Brückengleichrichter komplett gezeichnet?

Ich würde im Netzteil auf C3 und C4 verzichten und zwischen C1 und C2 einen Reihenwiderstand von 1,5 kOhm 3 Watt legen. Dann hast Du eine ordnungsgemäße Siebschaltung für brummfreien Betrieb. Derzeit hast Du 400 uF, das ist zuviel und erzeugt nur einen starken Einschalt-Stromstoß.

Dann würde ich parallel zu C1 und C5 und C6 einen 1 nF / 5 nF Keramik-Kondensator legen. Ebenfalls über die Wechselstromanschlüsse der Gleichrichter-Brücken.

Zur Antenne. Ich glaube, die Loop auf dem Dachboden hat eine höhere Impedanz als 75 Ohm, sodaß es zur Steigerung der Empfindlichkeit vielleicht besser wäre, oben am Koax-Anschluß eine Anpass-Spule anzubringen.

Es ist GUT, wenn Du in der Vorstufe den Schwingkreis mit abstimmen musst, so entsteht eine recht gute Weitab-Selektion. Rückkoppungs-Audions sind keine guten SSB-Empfänger, da man bewusst in die Selbsterregung hinein stellen muß. Im schwingenden Zustand ist die Frequenzkonstanz immer ein Problem: Handkapazität, usw. Im "normalen" Radiobetrieb stellt man ja so ein, dass gerade noch nicht selbsterregt wird.

Gruß von Haus zu Haus Rainer (Forum-Betreiber)

Rettet den analogen deutschen AM / FM - Rundfunk!:
www.rettet-unsere-radios.de
Mach mit: Photos der letzten AM-Sender:
http://www.wumpus-gollum-forum.de/forum/...e-am-sender.htm
Besuche die WEB-Seite des Deutschen Rundfunk-Museum e.V.
http://www.drm-berlin.de

Zuletzt bearbeitet am 17.12.11 07:27

17.12.11 07:33
wumpus 

Administrator

17.12.11 07:33
wumpus 

Administrator

Re: Das "beste" Audion?

Hallo Uwe,

wenn Du nochmal aufbauen willst und kein Kaskoden-Audion (mir unverständlich ) mit Vorstufe nutzen willst, solltest Du vielleicht mit Steckspulen arbeiten. um mehr als ein Band nutzen zu können. Beim Geradeaus-KW-Empfänger keine Bandumschaltung verwenden, weil diese ein wenig die Leistung dämpft.

Dann würde ich Schwingkreis und Röhre jeweils enger setzen und die Vorstufe gut schirmen. Für jede Stufe einen zentralen Massepunkt (an der Röhrenfassung) setzen. Dorthin direkt alle Masse-Kontakte der Bauteile der jeweiligen Stufe hinleiten.

Das alles verringert Selbstschwingungsgefahr und erhöht die Empfindlichkeit - auch in höheren Bändern.

Ansonsten: Auch wenn Du sehr kritisch mit dem Gerät bist, ist der Aufbau eben aber auch GELUNGEN.

Gruß von Haus zu Haus Rainer (Forum-Betreiber)

Rettet den analogen deutschen AM / FM - Rundfunk!:
www.rettet-unsere-radios.de
Mach mit: Photos der letzten AM-Sender:
http://www.wumpus-gollum-forum.de/forum/...e-am-sender.htm
Besuche die WEB-Seite des Deutschen Rundfunk-Museum e.V.
http://www.drm-berlin.de

Zuletzt bearbeitet am 17.12.11 07:38

17.12.11 12:58
Uwe.Soboszcyk 

250-499 Punkte

17.12.11 12:58
Uwe.Soboszcyk 

250-499 Punkte

Re: Das "beste" Audion?

Hallo Rainer,

das Kaskodenaudion wird der nächste Empfänger für das 40m-Band. Der arbeitet dann auch mit den Ferrit-Topf-Spulen.
Für diesen Empfänger, der ausschließlich für das 80m-Band ein soll, möchte ich ja meine vom Verkäufer ach so hoch gelobten Schwingkreisspulen mit Keramikkörper und aufgewalzter Silberwicklung nutzen. Da ohnehin beide Empfänger gebaut werden sollen, hebe ich mir das Kaskodenaudion für die höhere Frequenz auf.

Das Netzteil enthält bei der 12 Volt Hilfsspannung einen Fehler. Der Minuspol der Schaltung ist falsch am Brückengleichrichter angeschlossen. Hatte ich aber auf der Platine richtig gemacht.
Das Netzteil muss ohnehin neu konzipiert werden. Da fließen dann die von Dir vorgeschlagenen Änderungen ein.

Impedanzanpassung der Antenne mit Spule: Wie müßte die Spule denn geschaltet werden, bzw. aussehen? Ich habe da, wie gesagt, überhaupt keine Ahnung. Hinsichtlich Antennentechnik hört es bei mir bei der Berechnung der optimalen Länge für eine Frequenz auf.

Schwingkreis und Röhre enger setzen: Genau das ist mir ja bei dem letzten Aufbau mißlungen und soll mit dem Neuaufbau wesentlich verbessert werden.

MFG Uwe

Zu Hause ist da, wo man hin geht, wenn man einmal etwas falsch gemacht hat.

17.12.11 18:16
nobbyrad58 

500 und mehr Punkte

17.12.11 18:16
nobbyrad58 

500 und mehr Punkte

Re: Das "beste" Audion?

Hallo Uwe, Hallo an Alle!

Du hat Dich zu einen Neuaufbau entschlossen. Das Audion funktioniert, könnte aber noch besser sein, es soll das beste Audion werden.
Ich habe einige Aufbauhinweise zusammengefasst, da ein KW Radio "empfindlicher" ist.

Die Verteilung der einzelnen Schaltelemente auf dem Chassis muss so erfolgen, das so wenig wie möglich Schaltdraht benötigt wird.
Das Gerät muss mechanisch stabil aufgebaut werden, kein Teil darf sich bei Erschütterung bewegen.
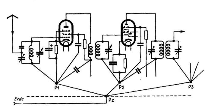
Die Anordnung der Teile muss auch nach thermischen Gesichtspunkten vorgenommen werden, alle frequenzbestimmenden Teile L + C durfen sich nicht erwärmen. Diese Teile werden unter der Grundplatte befestigt, alle Wärmeerzeuger, wie Röhren, Hochlast - R und Trafos über dieser Grundplatte kommen.
> Das Metallchassis des Empfängers darf nicht als Leiter für irgendwelche Stromkreise benutzt werden. Das Schalten muss so vorgenommen werden, als sei das Chassis nicht leitend. Das Metallchassis ist möglichst nur an einem zentralen Punkt zu erden. Alle Nullpotential führenden Leitungen sind in einem Punkt zusammenzuführen. Bei größeren Geräten macht man mehrere Erdungspunkte, die dann zentral zusammengeführt werden. <
Netzleitungen müssen gegen HF verdrosselt werden, ebenso wie die Gleichspannung Versorgung im Gerät HF geblockt werden muss.
Diese Regel gelten eigentlich für alle Röhrengeräte auch für NF.
Zum Schluss noch eine Grafik die das veranschaulicht.

MFG Nobby

Datei-Anhänge
Massepunkte.jpg Massepunkte.jpg (615x)

Mime-Type: image/jpeg, 29 kB

18.12.11 07:58
wumpus 

Administrator

18.12.11 07:58
wumpus 

Administrator

Re: Das "beste" Audion?

Hallo Uwe,

zuerst wäre die Frage zu klären ob eine liegende (nicht senkrechte) Loop gut geeignet wäre. Ein einfacher Draht von vielleicht 15 Meter an "Magnetic Balun" (besser UnUn) von 300 - 600 Ohm unsymmetrisch zu 75 (52) Ohm unsymmetrisch wäre eine breitbandige gute Antenne für 150 kHz bis 30 Mhz, die an 52 Ohm Koax liefert.

Die Loop kann man über eine Experimentier-Spule mit vielleicht 8 - 10 Anzapfungen (120 Windungen auf 2,5 cm Durchmesser - bei 3500 kHz) ankoppeln. Die Koaxleitung wird an eine geeignete Anzapfung der Spule gelegt, die Loop weiter "aussen" an der Spule, bis ein möglichst lautes Signal im Empfänger entsteht.

Gibt mal bei der Suchmaschine "magnetic balun" ein und Du wirst diverse Bauanleitungen finden. Der Magnetic Balun ist ein guter breitbandiger Kompromiss für Drahtantennen von 7,5 - 20 Meter für 150 - 30000 kHz. Allerdings nur für 52 (75) Ohm-Koax-Leitungen.


Ich habe übrigens im Wumpus-Kompendium das Thema "Abschirmen, abblocken, verdrosseln, neutralisieren, Eigenerregung, Bauteileplatzierung, Massepunkte" etwas genauer beschrieben:

http://www.oldradioworld.de/hints-reparaturen.htm#156

Gruß von Haus zu Haus Rainer (Forum-Betreiber)

Rettet den analogen deutschen AM / FM - Rundfunk!:
www.rettet-unsere-radios.de
Mach mit: Photos der letzten AM-Sender:
http://www.wumpus-gollum-forum.de/forum/...e-am-sender.htm
Besuche die WEB-Seite des Deutschen Rundfunk-Museum e.V.
http://www.drm-berlin.de

Zuletzt bearbeitet am 18.12.11 08:03

 1 .. 5 6 7 8 9 .. 18
 1 .. 5 6 7 8 9 .. 18
vielleicht   wumpus-gollum-forum   natürlich   Antenne   könnte   gemacht   Anodenspannung   Schaltung   Rückkopplung   letzten   allerdings   richtig   Verstärkung   bearbeitet   deutschen   zusammen   Zuletzt   Röhren   Vorstufe   rettet-unsere-radios