| Passwort vergessen?
Sie sind nicht angemeldet. |  Anmelden

Sprache auswählen:

Wumpus Gollum Forum von
Wumpus Welt der (alten) Radios
Sie sind nicht angemeldet.
 Anmelden

Stereodecoder in Röhrentechnik
  •  
 1 2 3 4 5
 1 2 3 4 5
12.04.22 07:56
HB9 

500 und mehr Punkte

12.04.22 07:56
HB9 

500 und mehr Punkte

Re: Stereodecoder in Röhrentechnik

Hallo Florianska,

der Ratiodetektor funktioniert nicht, so wie er gezeichnet ist. Das NF-seitige Ende der Koppelspule muss mit einem Kondensator HF-mässig auf Erde liegen, damit er funktioniert (also das obere Ende im Schaltplan, das zum 50k-Widerstand führt). Weiter fehlt der Elko vom Ratiodetektor, der müsste zwischen den Punkten A und B angeschlossen sein. Ohne den geht es zwar, aber dann gibt es keine AM-Unterdrückung.
Bei der Beschaltung des Rundsteckers stimmt einiges nicht, z.B. ist der NF-Ausgang mit Masse kurzgeschlossen, so wie es gezeichnet ist.
Die Deemphasis besteht aus den beiden in Reihe geschalteten 50k-Widerständen undd dem Kondensator '1T'.
Der Stereodekoder müsste direkt an der Koppelspule angeschlossen werden, also bei der Verbindung vom oberen Ende der Spule mit dem 50k-Widerstand.

Zur Funktion des Ratiodetektors empfehle ich diesen Beitrag: https://www.wumpus-gollum-forum.de/forum...&thread=536

Gruss HB9

!
!!! Fotos, Grafiken nur über die Upload-Option des Forums, KEINE FREMD-LINKS auf externe Fotos.    

!!! Keine Komplett-Schaltbilder, keine Fotos, keine Grafiken, auf denen Urheberrechte Anderer (auch WEB-Seiten oder Foren) liegen!
Solche Uploads werden wegen der Rechtslage kommentarlos gelöscht!

Keine Fotos, auf denen Personen erkennbar sind, ohne deren schriftliche Zustimmung.

Den Beitrag-Betreff bei Antworten auf Threads nicht verändern!
12.04.22 11:09
Reflex-Kalle 

500 und mehr Punkte

12.04.22 11:09
Reflex-Kalle 

500 und mehr Punkte

Re: Stereodecoder in Röhrentechnik

Genau, die Schaltung enthält einige Zeichenfehler. Aber das

HB9:
...
Die Deemphasis besteht aus den beiden in Reihe geschalteten 50k-Widerständen undd dem Kondensator '1T'.
Der Stereodekoder müsste direkt an der Koppelspule angeschlossen werden, also bei der Verbindung vom oberen Ende der Spule mit dem 50k-Widerstand.
...

passt auch nicht ganz. Die beiden in Reihe geschalteten 50k Widerstände würden zusammen mit dem 1T (1nF) Kondensator eine Deemphasis-Zeitkonstante von 100µs ergeben, was das Doppelte der notwendigen 50µs Deemphasis entspricht. Der Widerstandswert 50k des Widerstandes an der Koppelwicklung ist auch falsch im Schaltbild angegeben. Dieser Widerstand in der Ratiodetektor-Schaltung hat üblicherweise einen Wert von ca. 50...500 Ohm, hier dann wahrscheinlich 50 Ohm statt der 50k Ohm (das k ist da falsch angeben, denke ich).

Hab mal den Schaltplan soweit korrigiert (auch die falsch gezeichneten Verbindungen) und eingezeichnet, wo das Stereo MPX-Signal für den Stereo-Decoder entnommen werden kann.

Datei-Anhänge
ST501 UKW-Empfangsteil_klein.jpg ST501 UKW-Empfangsteil_klein.jpg (226x)

Mime-Type: image/jpeg, 677 kB

12.04.22 12:24
Florianska 

500 und mehr Punkte

12.04.22 12:24
Florianska 

500 und mehr Punkte

Re: Stereodecoder in Röhrentechnik

Ihr seid einfach super!
Ich mache dann ein Messingschild an diese Anlage: Mit freundlicher Unterstützung von HB9 und ReflexKale.

Zum Schaltbild, ich habe glücklicherweise auch die Ausbau-Anleitung für die Bauteile aus dem Steuertisch und werde dann natürlich die Schaltungsfehler überprüfen.
Selbst habe ich das mit dem Chassis Imperial 612FM vergtlichen, das einerseits eine Buchse für einen optionalen Stereodecoder enthält (diesen habe ich noch nie als real existierendes Bauteil gesehen) und andererseits mit der gleichen Ratiodetektorschaltung (EAA91)arbeitet.
@ HB9, ich vermute wohl richtig, das von dir beschriebene Selbstbauprojekt ist ein Hüllkurvendetektor.
Die Kanaltrennung ist besser als vom MM-TA des Thorens TD-134 und damit optimal für dieses Projekt eeignet.
ich werde das wohlmit meinen Röhren, also eher Pico 9 Modelle versuchen nachzubauen.
Keramikfassungen jeder Größe habe ich noch aus meinen Streifzügen durch den Elektroschrott aus Laboren der TU-München.

Grüße
Florianska

12.04.22 13:03
HB9 

500 und mehr Punkte

12.04.22 13:03
HB9 

500 und mehr Punkte

Re: Stereodecoder in Röhrentechnik

Hallo zusammen,

mit den Korrekturen dürfte das Schaltbild etwa der Realität entsprechen aber der Ratio-Elko fehlt immer noch (müsste zwischen A und B sein, Plus an A, so um die 5uF und ausreichend spannungsfest).
Hat etwas gar viele Fehler drin, ist irgendwie peinlich, denn es sieht nach dem Original-Schaltbild aus.

Bei diesem Radio hat mich die Schaltung etwas überrascht. Einerseits ist es mit der Trennung von AM und FM (falls er überhaupt einen AM-Empfänger hat) und der E88CC als Kaskodenverstärker sehr hochwertig, aber es werden dann doch ein selbstschwingender Mischer und nur zwei ZF-Stufen mit mässiger Steilheit verbaut. Die EF85 hat mich dabei am meisten erstaunt, eine Regelröhre ist hier ja nicht nur überflüssig, sondern sogar unerwünscht, weil sie eine schlechtere Begrenzerwirkung hat als eine mit gerader Kennlinie, und die sonst übliche Regelung über das Bremsgitter fehlt ebenfalls. Eigentlich hätte ich hier 2*EF184 erwartet oder besser einen dreistufigen Verstärker, wobei dann die letzte Stufe als reiner Begrenzer ohne Verstärkung arbeitet.

@Florianska: Du hast recht, es ist ein Hüllkurvendemodulator, das ist die einfachere Methode. Der Loewe ist da aufwendiger mit dem Synchron-Oszillator, das kommt der PLL-Lösung schon ganz nahe. Die Synchron-Demodulation mit dem Dioden-Mischer ist natürlich auch besser, braucht aber mehr Bauteile, und ich wollte keine Halbleiter verwenden. Bei genauem Abgleich macht mein Dekoder aber auch eine gute Falle.

Gruss HB9

12.04.22 17:48
Reflex-Kalle 

500 und mehr Punkte

12.04.22 17:48
Reflex-Kalle 

500 und mehr Punkte

Re: Stereodecoder in Röhrentechnik

Ja, den Ratio-Elko hab ich vergessen mit einzuzeichnen oder besser bewusst nicht gezeichnet, weil du ja dazu schon was geschrieben hattest. Die 5uF für den Ratio-Elko passen ganz gut, da die Zeitkonstante mit der parallel geschalteten Serienschaltung von zwei 15k Widerständen, also einem Gesamtwiderstand von 30k, dann ca. 150usec beträgt, was eine übliche Zeitkonstante beim Ratio-Detektor ist.

Florianska,

meine Schaltung für einen Stereo-Dekoder mit nur einer Pentode findet man dort

radio-bastler.de/forum/showthread.php?tid=9640

dokumentiert und wie geschrieben, ein paar Platinen (dann für EF9x Röhren) inklusive den verwendeten Filtern von Oppermann kann ich zum „Selbstkostenpreis“ noch abgeben. Muss mal schauen, was ich noch so an notwendigen Bauteilen dafür habe. Zur Platine passende Röhrenfassung hab ich auf jeden Fall, eine neue EF9x wahrscheinlich auch noch. Die passenden Widerstände und den Einstellregler sicherlich auch. Bei den Kondensatoren bin ich mir nicht sicher, dass noch alle Werte in passender Bauform vorhanden sind.

Gruß

(Reflex-)Kalle

12.04.22 22:11
aminox86 

100-249 Punkte

12.04.22 22:11
aminox86 

100-249 Punkte

Re: Stereodecoder in Röhrentechnik

Interessanter Thread.
Für alle, die gerne englische Texte zum Thema lesen, hier ein schon etwas angejahrtes aber dennoch sehr interessantes Buch:
https://worldradiohistory.com/Archive-Al...Harvey-1974.pdf
Mir war es beim Entwurf meines Stereodekoders, allerdings in schnöder Halbleitertechnik, sehr nützlich. Ich fand die Darlegungen zu den Grundlagen der Stereoübertragung im Anhang, neben vielem Anderem im Hauptteil des Buches, äußerst aufschlußreich.
mfg

12.04.22 23:01
Florianska 

500 und mehr Punkte

12.04.22 23:01
Florianska 

500 und mehr Punkte

Re: Stereodecoder in Röhrentechnik

@ Reflex Kalle,
Die Schaltung hat mich genauso etwas überrascht. Vom hochwertigen VV für Platten und dem sehr schönen ST-S2 weicht das schon ab.
Es gibt nur einen UKW Empfänger, was auch wegen der Tonqualität Sinn macht.
Hast du zu deinem Bauvorschlag, den ich mir jetzt noch nicht angesehen habe, auch Werte wie HB9 ermittelt.
Die Schalterdioden bzw Synchrondioden aus EAA 91 aufbauen ist glaube ich etwas sehr exotisch, würde aber durchaus gehen.

Mir kommt es immer auf eine zeitgenössische Lösung an.
Klar, für Sammler wäre jetzt ein Umbau auf 2 x EF184 Frevel, aber ich glaube hier kommt es wirklich auf Qualität an. Und EF 184 habe ich sicher noch einige aus FS Stufen auf dem Dachboden.
Da können wir dann noch über die Dimensionierung reden.
Lässt sich denn ein 5,5MHz Filter aus einem Fernseher auch auf die erforderlichen 10,7 MHz umstricken oder scheitere ich dann an der notwendigen Bandbreie für den Stereodecoder.
Damit habe ich bisher noch keinerlei Erfahrungen, da der notwendige Messinstrumentenpark erst vor kurzem also etwa 40 Jahre nach meiner "Sperrmüll-Schwarzweiß-Fernseher-Schlachtzeit" zu meinem Equipement gehört.

Grüße
Florianska

13.04.22 09:16
MB-RADIO 

500 und mehr Punkte

13.04.22 09:16
MB-RADIO 

500 und mehr Punkte

Re: Stereodecoder in Röhrentechnik

Florianska:


Lässt sich denn ein 5,5MHz Filter aus einem Fernseher auch auf die erforderlichen 10,7 MHz umstricken oder scheitere ich dann an der notwendigen Bandbreie für den Stereodecoder.

Grüße
Florianska

Das kann ich dir zwar nicht beantworten, aber in einer uralten rfe war mal ein UKW-Teil zum Selberbauen mit den Umwickeldaten von Fernsehfiltern drin.
Den hatte ich damals für Mono gebaut um Fernsender zu empfangen. Der hat gut funktioniert, existiert aber leider nicht mehr - der hatte auch nie ein Gehäuse bekommen.
Gebaut hatte ich den so Anfang....Mitte der 1970er Jahre.
Zum Bandbreite erhöhen kannst Du ja widerstände zu den Kreisen parallel schalten.

Viele Grüße
Beernd

Zwei Dinge sind unendlich, das Universum und die menschliche Dummheit, aber bei dem Universum bin ich mir noch nicht ganz sicher. (Albert Einstein)

13.04.22 12:13
Reflex-Kalle 

500 und mehr Punkte

13.04.22 12:13
Reflex-Kalle 

500 und mehr Punkte

Re: Stereodecoder in Röhrentechnik

Florianska,

schau dir im Radio-Bastler-Forum die PDF zu meiner Stereo-Dekoder Schaltung an. Auch den dort verlinkten Thread von Erwin (hutti) mitlesen.

Jeder hat andre Prämissen, meine war eben mit nur einem Pentodensystem und noch beschaffbaren Induktivitäten/Filtern einen vollwertigen Stereo-Dekoder zu basteln.

Halbleiter-Dioden waren in fast allen Stereo-Dekodern mit Elektronenröhren verwendet worden. Ein paar Ausnahmen gibt es aber, so hat z.B. Motorola einen einfachen MPX-Dekoder mit einer 6AL5/EAA91 statt Halbleiter-Dioden gehabt



und Mullard ein Konzept mit zwei ECH84 entwickelt, siehe die Zeitschrift "Wireless World 10/1962.



HB9 hat aber auch ein gutes Konzept mit Trioden statt Halbleiter-Dioden entwickelt.

Ist alles nur eine Frage des Aufwandes und was man zur Verfügung hat oder verwenden will. Jedenfalls sind MPX Stereo-Dekoder keine wirklich komplizierte Schaltungen, die man als Bastler nicht realisieren könnte.

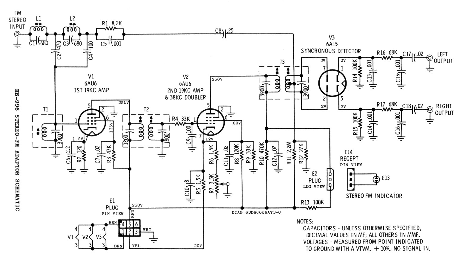
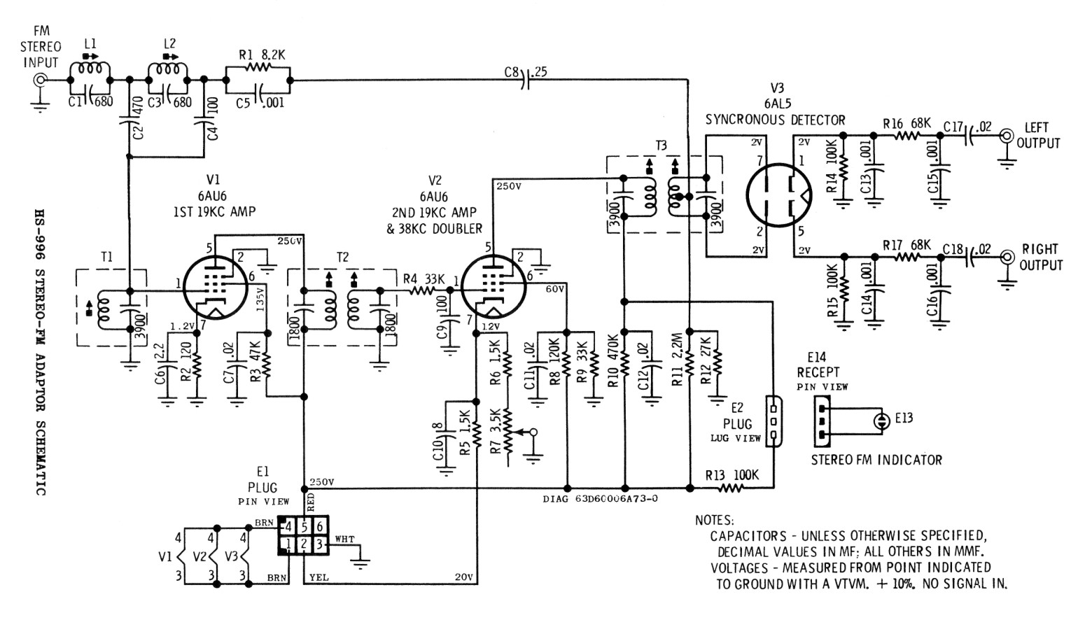
Statt 10,7MHz Filtern kann man durchaus auch 5,5MHz Ton-ZF Filter verwenden. Meist haben die (Schwing-)Kreiskapazitäten im Bereich von 100...200pF und bei ca. 1/4 der Kapazität erreicht man dann die 10.7Mhz. die sich damit ergebenden 25...50pF (Schwing-)Kreiskapazitäten entsprechen in etwa denen, die man auch bei 10,7MHz Filtern verwendet (hatte). Aber eigentlich braucht man den Aufwand gar nicht zu treiben, weil es noch ausreichend und preiswerte 10,7MHz "Universal-Filter" aus ehemaliger DDR-Produktion gibt. Das sind die "HFW 12" Filter von Oppermann, was HFW-M 00-07.00() 10,7MHz Bandfilter mit 33pF (Schwing-)Kreiskapazität und seperater Koppelwicklung sind. Auch ohne Mittelanzapfung der Filterspulen kann diese Filter dank der Koppelwicklung ganz einfach als Ratiodetektor-Filter verwenden, deshalb "Universal-Filter".

Zuletzt bearbeitet am 13.04.22 12:27

Datei-Anhänge
hs996mpx.jpg hs996mpx.jpg (220x)

Mime-Type: image/jpeg, 213 kB

Mullard.png Mullard.png (191x)

Mime-Type: image/png, 245 kB

14.04.22 07:51
user44 

100-249 Punkte

14.04.22 07:51
user44 

100-249 Punkte

Re: Stereodecoder in Röhrentechnik

Vielleicht noch ein Hinweis: In der FUNKSCHAU 7/1965 wurde in einem Aufsatz die Umrüstung von Mono-Geräten zu Stereo-Empfängern ausführlich beschrieben.

Grüße aus dem Odenwald,

Werner

 1 2 3 4 5
 1 2 3 4 5
Schwingkreiskondensator   Kunststoff-Folienkondensatoren   Übertragungsbandbreite   Metall-Papier-Kondensatoren   Durchschnittsmusiktruhe   Ratiodetektor-Schaltung   Röhrentechnik   type=image&id=1650439934   Stereo-Dekoder   „Selbstkostenpreis“   Schaltbilddarstellungen   Stereodecoder   Sperrmüll-Schwarzweiß-Fernseher-Schlachtzeit   Stereowiedergabeapparatur   Deemphasis-Zeitkonstante   Kaskoden-Eingangsstufe   was-auch-immer-Folienkondensatoren   Schirmgitter-Vorwiderstand   Empfangsempfindlichkeit   Florianska